Page 337 - 《嘉兴市志》(上)
P. 337
第 四 篇 自 然 环 境
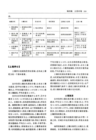
表 :
地 貌 分 区 土 壤 分 区 农 业 分 区 母 质 类 型 主 要 成 土 过 程 主 要 土 壤
1. 侵 蚀 剥 蚀 1. 剥 蚀 残 丘 黄 泥
1. 丘 林 果 区 凝 灰 岩 富 铝 化 作 用 黄 泥 土
低
残 丘 区 土 区
涂 泥 土 、 咸 泥 土 、
2 新 冲 一 海 2.滨 海 盐 土 、 粉 2. 沿 江 高 地 粮 、
.
海 相 沉 积 物 盐 渍 化 脱 盐 脱 钙 淡 涂 泥 土 和 粉 泥
积 平 原 区 泥 田 土 区 棉 、麻 区
土
3. 古 冲 — 冲 3 中 部 平 田 黄 斑 黄 斑 田 、 黄 砂 墒
.
3.东 部 平 原 粮 、 陆 相 沉 积 物 为 主 、 潴 育 化 为 主 、 草 甸
积 海 积 平 田 、 黄 斑 心 青 田 、 黄 斑 心 青 紫 泥
畜 区 海 陆 过 渡 相 化
原 区 紫 泥 田 土 区 田
4 西 部 桑 基 圩 小 粉 田 、 并 松 泥
.
.
4 冲 积 海 积 4.西 部 粮 、桑 、畜 海 陆 过 渡 相 、河 相 潴 育 化 、人 类 生 产
田 、小 粉 田 、堆 田 、加 土 田 、堆 叠
平 原 区 区 沉 积 物 活 动
叠 土 区 土
.
5 北 部 低 洼 青 紫
5 湖 沼 平 原 5. 北 部 圩 田 粮 、 湖 沼 相 沉 积 物 、海 潜 育 化 脱 潜 、潴 育 青 紫 泥 田 、黄 化 青
.
泥 田 、 黄 化 青
区 鱼 区 陆 过 渡 相 化 紫 泥 田
紫 泥 田 土 区
平 均 含 量 为 3.16%,比 东 北 部 湖 群 地 区 略 低 。
西 部 桑 圩 地 区 ,水 田 、旱 地 交 错 分 布 ,水 田 土 壤
【土 壤 养 分 】
以 小 粉 田 为 主 ,土 壤 质 地 偏 轻 ,有 机 质 含 量 普 遍
土 壤 养 分 是 植 物 营 养 的 基 础 ,是 构 成 土 壤 较 低 ,平 均 含 量 为 2.53% 。
肥 力 的 一 个 基 本 要 素 。 土 壤 有 机 质 的 积 累 和 分 解 ,不 仅 受 耕 作 制
度 、有 机 肥 施 用 量 等 因 素 影 响 ,并 受 土 壤 质 地 、
土 壤 有 机 质 通 透 性 、溃 水 状 况 制 约 。 如 部 分 低 湿 烂 田 ,有 机
全 市 各 类 土 壤 有 机 质 的 含 量 ,以 水 田 土 壤 质 含 量 高 达 4%以 上 ,但 供 肥 状 况 并 不 佳 ,在 严
为 最 高 ,其 平 均 含 量 为 2.97% ;旱 地 和 山 地 土 重 的 渍 害 嫌 气 条 件 下 ,造 成 土 壤 有 机 质 积 累 、老
壤 次 之 ,平 均 含 量 分 别 为 1.47%和 1.75% ;海 化 ,使 土 壤 的 潜 在 肥 力 难 以 充 分 发 挥 。
涂 土 壤 最 低 ,平 均 含 量 为 1.02% 。
全 市 水 田 有 机 质 含 量 属 中 上 水 平 ,其 中 含 土 壤 氮 素
量 在 2.01%— 4.00%的 占 总 土 壤 面 积 的 3/4 全 市 各 类 土 壤 全 氮 含 量 ,以 水 稻 土 (水 田 )
以 上 。 区 域 分 布 ,总 的 趋 势 是 南 低 北 高 ,西 低 东 最 高 ,平 均 为 0.174%;潮 土 (旱 地 )次 之 ,平 均
高 。 南 部 沿 海 (江 )地 带 ,地 势 高 亢 ,土 壤 以 粉 泥 为 0.102%;山 地 黄 红 壤 和 海 涂 盐 土 较 低 ,分 別
为 主 ,质 地 轻 松 ,通 气 性 好 。由 于 种 植 强 度 大 ,而 为 0.096%和 0.077% 。水 稻 土 氮 素 高 是 因 施 肥
有 机 肥 施 用 较 少 ,因 此 土 壤 有 机 质 含 量 最 低 ,平 较 多 ,且 长 期 淹 水 ,有 机 质 和 氮 素 分 解 较 缓 慢 ,
均 为 1.85%。 东 北 部 湖 群 洼 地 ,土 壤 以 湖 沼 积 土 壤 侵 蚀 轻 微 之 故 。
物 发 育 的 青 紫 泥 田 为 主 ,土 壤 质 地 粘 重 和 渍 水 , 市 域 水 田 土 壤 中 的 氮 素 含 量 均 在 中 等 一 丰
有 机 质 不 易 分 解 ,有 机 肥 源 丰 富 ,因 此 土 壤 有 机 富 之 间 。 区 域 分 布 也 呈 南 低 北 高 、西 低 东 高 趋
质 含 量 最 高 ,平 均 为 3.49%。 东 部 、中 部 平 原 , 势 。
土 壤 以 黄 斑 田 、青 粉 泥 田 为 主 ,土 壤 质 地 较 粘 南 部 滨 海 地 区 ,土 壤 以 粉 泥 土 田 属 为 主 ,氮
重 ,有 机 肥 源 也 丰 富 ,施 用 量 较 高 ,土 壤 有 机 质 素 最 低 。 东 北 部 湖 群 洼 地 ,以 青 紫 泥 土 属 为 主 ,

