Page 493 - 《嘉兴市志》(上)
P. 493
第 七 篇 市 区
术 学 校 3所 ,配 有 专 职 教 师 2名 ,兼 职 教 师 16
名 。 历 史 人 物
镇 设 广 播 站 、影 剧 院 、文 化 中 心 站 、工 会 俱 张 廷 济 字 叔 末 。 清 代 著 名 学 者 、书 法 家 、
乐 部 。各 村 均 设 广 播 室 。影 剧 院 建 于 1981年 ,有 金 石 篆 刻 家 。故 居 名 清 仪 阁 ,其 遗 址 在 今 朝 南 街
1096座 位 。 太 平 寺 后 。 本 志 《人 物 传 记 》篇 有 传 。
镇 卫 生 院 建 筑 面 积 2229平 方 米 ,医 护 人 员
26人 ,设 7个 门 诊 科 室 ,住 院 床 位 50张 ,曾 被
历 史 事 件
评 为 省 级 文 明 卫 生 院 。各 村 均 设 医 疗 保 健 站 。农 民 国 27年 (1938)4月 26日 ,日 本 侵 略 军
村 饮 用 自 来 水 人 口 3100人 。
窜 犯 新 篁 ,被 当 地 爱 国 者 击 毙 一 名 。 次 日 ,大 批
日 军 到 新 篁 疯 狂 报 复 ,纵 火 烧 房 ,焚 烧 三 昼 夜 。
集 镇 及 名 胜 古 迹 劫 后 新 篁 ,一 片 废 墟 。后 来 居 民 将 瓦 砾 运 抵 镇 西
新 篁 镇 面 积 0.8平 方 公 里 ,东 西 长 1500 如 六 庵 附 近 ,堆 集 成 山 ,并 取 名 “怀 山 ”,以 教 育
米 、南 北 宽 500米 。 抗 战 前 繁 荣 兴 盛 。 《嘉 兴 新 后 人 不 忘 历 史 。
志 》载 :民 国 17年 (1928)镇 上 有 电 灯 厂 、碾 米
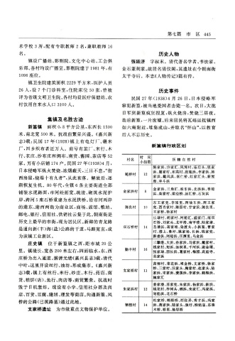
新 篁 镇 行 政 区 划
厂 ,四 乡 织 布 者 近 万 人 。 商 号 有 茧 厂 、米 行 、木
行 、衣 庄 、纱 布 庄 和 绸 布 、南 货 、酱 园 、茶 店 等 52 村 民
村 名 所 辖 自 然 村
家 。另 有 小 店 铺 174户 。民 国 27年 (1938)4月 , 小 组 数
陈 家 浜 、许 家 汇 、凤 湾 村 、庙 后 头 、屈 家
日 本 侵 略 军 纵 火 焚 烧 ,浓 烟 蔽 天 ,三 日 不 息 ,“街 浜 、屠 家 村 、东 高 村 、张 施 浜 、李 家 浜 、韩
鲍 桥 村 12
西 房 屋 ,烧 塌 十 有 九 者 ”,从 此 衰 落 。 解 放 后 ,逐 家 浜 、戴 风 浜 、南 仁 桥 、红 家 汇 头 、新 屋
廊 、冲 斗 浜
渐 恢 复 生 机 。 80年 代 ,全 镇 6条 主 要 街 道 全 部
金 家 浜 、三 角 汇 、油 车 浜 、北 汤 浜 、香 船
铺 装 水 泥 路 面 ,市 河 经 拓 宽 、疏 浚 、砌 筑 水 泥 护 金 家 浜 村 8 浜 、柴 家 村 、梁 泾 桥 、汤 汇 桥 、石 灰 浜
岸 ,跨 河 5座 石 桥 重 建 为 水 泥 拱 桥 。沿 市 河 两 岸
东 王 家 兜 、李 屋 里 、西 油 车 浜 、西 王 家
的 港 东 、港 西 两 街 为 商 业 区 ,商 场 、旅 馆 、粮 站 、 陈 良 村 10 兜 、西 肖 家 村 、陈 留 村 、廿 亩 浜 、陈 良 里 、
王 家 桥 、徐 家 村
邮 电 、银 行 、信 用 社 、供 销 社 云 集 于 此 。朝 南 街 是
长 埭 村 、胡 家 村 、网 船 汇 、盛 家 门 、南 双
历 史 上 最 早 的 市 街 ,现 为 居 民 区 。新 辟 的 青 龙 路 石 桥 、刘 家 头 、北 甲 溇 、南 甲 溇 、陆 家 埭 、
双 石 桥 村 14 圣 塘 浜 、蒋 家 堆 、染 渡 头 、小 新 篁 、曹 家
是 通 向 新 (丰 )海 ( 盐 ) 公 路 的 干 道 ,马 路 宽 直 ,成
村 、溇 上 、鲁 圩 、姚 家 场 、长 浜 、钱 家 兜 、
为 该 镇 工 业 新 区 。 新 娄 浜 、网 船 浜 、汪 潭 里 、乌 金 浜
庄 史 镇 位 于 新 篁 镇 之 西 ,距 市 城 20公 三 攀 港 、大 浜 、孙 家 浜 、马 家 浜 、戴 家 村 、
钱 家 村 、短 浜 、汤 洞 里 、千 河 浜 、谢 金 堰 、
里 。 镇 境 长 、宽 各 200米 左 右 ,四 面 临 水 ,东 、西 勤 丰 村 16 张 家 埭 、西 长 浜 、葛 家 村 、梅 园 、高 庭 寺 、
吴 家 浜
庄 桥 为 出 入 通 道 。据 清 光 绪 《嘉 兴 县 志 》载 ,清 代
茜 柳 村 、菜 花 浜 、堆 金 桥 、支 家 桥 、徐 家
中 叶 ,这 里 开 设 丝 行 、油 坊 ,形 成 集 市 。 《嘉 兴 新
桥 、三 家 村 、汪 家 头 、陶 家 村 、赵 家 头 、陆
支 家 桥 村 11
志 》载 ,镇 上 有 丝 行 、米 行 、纱 庄 、木 行 、药 店 、南 家 浜 、宋 家 浜 、菱 荡 浜 、李 家 浜 、鹤 粮 浜 、
鲍 家 汇
货 、糕 饼 (店 )、鱼 行 、肉 店 等 ,商 贸 繁 荣 。 抗 战 时
姜 家 溇 、苏 家 兜 、朱 家 浜 、杨 家 浜 、新 浜 、
毁 于 日 机 轰 炸 。 现 设 有 小 学 、信 用 社 分 部 及 肉
朱 家 浜 村 12 桃 花 村 、柞 树 头 、晒 浜 、朱 家 汇 、冯 家 浜 、
店 、百 货 、豆 腐 、缝 纫 、理 发 等 商 店 。沟 通 新 篁 、凤 划 船 浜 、北 石 桥
杜 家 桥 、栖 柽 桥 、西 张 弄 、秀 才 浜 、冯 家
桥 的 公 路 (已 筑 路 基 )通 过 此 地 。
栖 柽 村 14 浜 、蒋 家 浜 、陆 家 头 、独 圩 、柳 姑 庙 、东 珠
支 家 桥 遗 址 为 市 级 重 点 文 物 保 护 单 位 。 木 桥 、桥 里 、杨 思 桥

