Page 515 - 《嘉兴市志》(上)
P. 515
第 七 篇 市 区
的 影 剧 院 ,有 800座 位 。 各 村 有 广 播 室 。 村 民
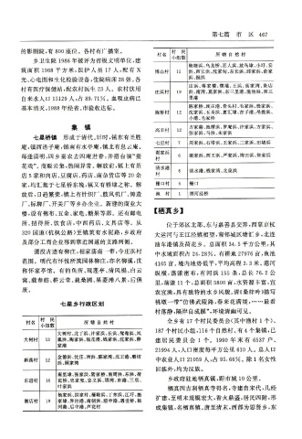
村 名 所 辖 自 然 村
小 组 数
乡 卫 生 院 1986年 被 评 为 省 级 文 明 单 位 ,建
陈 塘 浜 、乌 龙 桥 、匠 人 浜 、放 鸟 埭 、小 圩 、安
筑 面 积 1968平 方 米 ,医 护 人 员 17人 ,配 有 X 博 山 村 15 浜 、西 长 浜 、沈 家 甸 、东 长 浜 、邱 家 浜 、俞 家
光 、心 电 图 和 生 化 检 验 设 备 ,住 院 病 床 28张 。各 浜 、掘 浜
庄 浜 、蒋 家 楼 、横 港 、王 浜 、高 家 湾 、染 店
村 有 医 疗 保 健 站 ,配 农 村 医 生 23人 。 农 村 饮 用
庄 浜 村 19 浜 、南 湾 、莫 家 浜 、东 三 里 港 、渔 池 浜 、西 三
自 来 水 人 口 15129人 ,占 89.71% 。血 吸 虫 病 已 里 港
陈 家 桥 、顾 庄 港 、骨 头 村 、毛 家 浜 、殷 家 浜 、
基 本 消 灭 ,1988年 经 省 、市 验 收 达 标 。
陈 桥 村 12 沈 家 浜 、五 圣 浜 、夏 汇 埭 、吉 子 港 、吊 提 浜 、
小 港 、毛 家 桥
集 镇 12 方 家 港 、池 潭 浜 、罗 庵 浜 、许 家 浜 、方 家 浜 、
高 丰 村
张 家 浜 、马 浜 、朱 家 浜
七 星 桥 镇 形 成 于 清 代 。旧 时 ,镇 东 有 圣 胜
七 星 村 7 周 家 浜 、石 塔 浜 、王 家 浜 、三 家 浜 、田 堵 浜
庵 ,镇 西 送 子 庵 ,镇 南 有 水 亭 庵 ,镇 北 有 息 云 庵 。
谢 家 浜
每 逢 清 明 ,四 乡 蚕 农 去 四 庵 进 香 ,并 搭 台 演 “蚕 村 6 谢 家 浜 、西 王 浜 、严 家 浜 、湾 田 浜 、徐 家 浜
花 戏 ”。商 贩 云 集 ,热 闹 异 常 。解 放 前 ,镇 上 有 茶
清 水 港
6 清 水 港 、钱 家 湾 、北 泉 浜
店 5家 和 肉 店 、豆 腐 店 、药 店 、南 杂 货 店 等 20余 村
家 ,均 汇 集 于 七 星 桥 东 堍 ,镇 又 有 桥 埭 之 称 。 解 栅 口 村 6 栅 口
放 后 ,日 趋 繁 荣 ,镇 上 有 针 织 厂 、鼓 风 机 厂 、铸 造 渔 村 1 泗 河 泾 桥
厂 、标 牌 厂 、开 关 厂 等 乡 办 企 业 。 新 建 的 商 业 大
【栖 真 乡 】
楼 ,设 有 棉 布 、五 金 、家 电 、糖 果 等 部 。 还 有 邮 电
所 、招 待 所 、饮 食 店 ,中 西 药 店 、文 具 店 等 。 从 位 于 郊 区 北 部 。东 与 嘉 善 县 交 界 ,西 靠 京 杭
320国 道 (杭 枫 公 路 )至 镇 筑 有 水 泥 路 ,乡 政 府
大 运 河 与 王 江 泾 镇 相 望 ,南 邻 城 区 塘 汇 乡 ,北 连
及 部 分 工 商 企 业 移 到 靠 近 国 道 的 支 路 两 侧 。
油 车 港 镇 及 荷 花 乡 。 总 面 积 34.5平 方 公 里 ,其
湮 没 古 迹 有 柳 庄 ,相 家 荡 南 一 带 ,今 庄 浜 村 中 水 域 面 积 占 24.28%。有 耕 地 27976亩 ,鱼 池
范 围 。 明 代 有 怀 悦 所 筑 园 林 柳 庄 ,亦 名 柳 溪 ,世
4165亩 。境 内 地 势 低 平 ,平 均 高 程 3.3米 。港 河
称 怀 家 亭 馆 。 有 钓 鱼 所 、观 莲 亭 、清 风 榻 、白 云
纵 横 ,荡 漾 密 布 ,有 河 浜 155条 ,总 长 76.2公
窝 、载 春 舫 、耕 云 堂 、栽 桑 圃 、果 菱 滩 八 景 ,后 俱
里 ,荡 漾 11个 ,总 面 积 5800亩 ,水 资 源 丰 富 ,宜
废 。
农 宜 渔 ,具 有 独 特 的 水 乡 风 貌 。凊 《桑 梓 吟 》描 写
七 星 乡 行 政 区 划 桃 墩 一 带 “仿 佛 武 陵 路 ,春 来 花 满 堤 ,… … 最 看
村 落 静 ,隔 岸 自 成 蹊 ”,环 境 清 幽 可 见 。
村 民 全 乡 有 17个 村 民 委 员 会 (其 中 渔 村 1个 )、
村 名 所 辖 自 然 村
小 组 数
187个 村 民 小 组 ,116个 自 然 村 。有 4个 集 镇 ,已
大 树 村 、北 丁 浜 、计 家 浜 、长 浜 、鸳 鸯 浜 、凤
大 树 村 13 凰 浜 、陶 家 浜 、杨 花 溇 、钱 家 浜 、沈 家 浜 、薛 建 居 民 委 员 会 1个 。 1990 年 末 有 6537户 、
家 港
21994人 ,人 口 密 度 每 平 方 公 里 610人 。 总 人 口
金 德 浜 、沈 庄 、西 浜 、陈 家 湾 、北 王 港 、磨 坊
新 荡 村 12 中 农 业 人 口 21059人 ,占 95.66%。除 1名 女 性
浜 、顾 家 湾
回 族 外 ,均 为 汉 族 。
南 里 埭 、张 家 浜 、陆 家 桥 、南 周 浜 、东 浜 、荷
乡 政 府 驻 地 栖 真 镇 ,距 市 城 10公 里 。
东 进 村 16 花 桥 、史 家 兜 、忠 义 浜 、塔 湾 、东 港 、三 店 、
叶 家 浜
栖 真 因 古 刹 栖 真 寺 得 名 ,寺 建 自 宋 代 ,几 经
杨 家 浜 、洪 家 村 、蒲 鞋 浜 、丁 东 浜 、江 圩 、施
扩 建 ,至 明 末 规 模 宏 大 ,香 火 鼎 盛 ,居 民 四 附 ,形
湘 店 村 19 家 埭 、界 泾 港 、南 朝 浜 、前 中 港 、遇 世 桥 、杨
河 港 、后 中 港 、芦 花 村 成 集 镇 ,名 栖 真 镇 。唐 至 清 末 ,西 部 为 思 贤 乡 ,东

