Page 138 - 《绍兴县志(1990-2013)第一册》
P. 138
(1990-2013)
SHAOXING XIANZHI
断 裂
多次构造运动使地层不同程度地遭受破坏,断裂构造极为发育。断裂有呈北东、北西和近东西
向,亦有呈近南北向,具压、张、压扭和张扭特征。
北东向(大致 40°~ 50°)断裂极发育,构成区域构造基本轮廓。北东向断裂在沉积岩区造成地
层重复或缺失;在火山岩区造成较宽破碎带,北东向断裂,以压—压扭性为主。从元古界双溪坞群
至上白垩统朝川组不同时代地层,沿断裂带岩浆活动剧烈,除大量花岗岩侵入外,尚有基性岩侵入,
形成强烈动力变质带,显现其不同地质发展过程。
北北东向(15°~ 30°)断裂不甚发育,以压性为主,对铅锌矿化有控制作用。
北西向(310°~ 330°)断裂遍布全区,具较宽破碎带或岩脉充填、矿化蚀变现象和多次活动特
点,为张—张扭性。常见磁铁矿化、褐铁矿化、铅锌矿化。
南北向断裂,规模小、分布稀疏、延伸不远,常为压性,具多期活动迹象,有锰矿化。
第二节 岩 层
地 层
县境地层在前震旦系时期为中下元古界陈蔡群(Pt^C)、中元古界双溪坞群(Pt^S)外,其他震旦系、
寒武系、奥陶系、泥盘系、侏罗系、白垩系时期以岩性的变化分为 19 个组类。
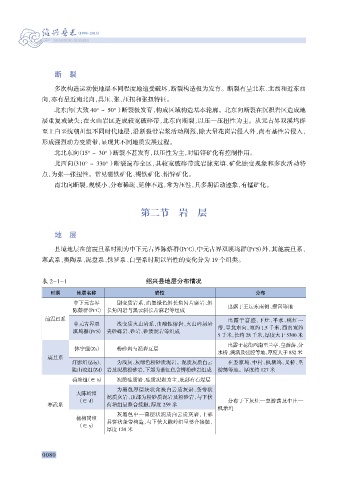
表 2-1-1 绍兴县地层分布情况
时期 地层名称 岩性 分布
中下元古界 副变质岩系,由墨绿色斜长角闪片麻岩、斜
陈蔡群(Pt^C) 长角闪岩与黑云斜长片麻岩等组成 出露于王坛东南侧、攒宫等地
前震旦系 出露于富盛、下灶、平水、桃红一
中元古界双 浅变质火山岩系,由酸性熔岩、火山碎屑岩
带,呈北东向,宽约 1.5 千米,西南宽约
溪坞群(Pt^S) 夹砂砾岩、砂岩、砂质泥岩等组成
5 千米,长约 28 千米,厚度大于 5300 米
出露于花街西南至兰亭、皇游荡、分
休宁组(Zx) 粉砂岩与泥岩互层
水桥、漓渚及弦腔等地,厚度大于 852 米
震旦系
灯影组(Zdy)、 为浅灰、灰绿色粉砂质泥岩。泥质灰质白云 在娄家坞、中村、枫塘坞、义桥、皇
陡山沱组(Zd) 岩及泥质粉砂岩,下部为紫红色含钾粉砂岩组成 游荡等地。厚度约 127 米
荷塘组(∈ h) 泥质硅质岩、硅质泥岩为主,底部有石煤层
为黑色厚层块状含炭白云质灰岩、条带状
大陈岭组
泥质灰岩,顶部为粉砂质泥岩及粉砂岩,与下伏
(∈ d) 分布于下灰灶—皇游荡及中庄—
寒武系 荷塘组呈整合接触,厚度 259 米
枫塘坞
灰黑色中—薄层状泥质白云质灰岩,上部
杨柳岗组 具饼状条带构造,与下伏大陈岭组呈整合接触,
(∈ y)
厚度 120 米
0080

