Page 280 - 《绍兴县志(1990-2013)第一册》
P. 280
(1990-2013)
SHAOXING XIANZHI
“
道休闲城市发展轴、环城南路休闲生活服务轴;一带”指鉴湖风光带,强化鉴湖江的生态、景观特色
“
保护在柯南新区发展中的重要性,突出鉴湖江南北两岸的发展差异性; 三片”指北部城市休闲度
假综合功能片、中部主题特色休闲度假人居功能片、南部山林生态保育和休闲度假功能片。
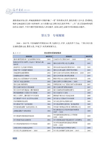
第五节 专项规划
2000 ~ 2013 年,全县编制专项规划 101 项,包括社会、经济、文化的多个方面。主要以绍兴县
县城的道路交通、教育文化、环境卫生的发展规划为主。
表 5-1-2 绍兴县专项规划情况
规划名称 编制时间 规划名称 编制时间
绍兴柯桥高新技术产业发展规划与研究 2000 县域村庄布点规划(2003 ~ 2020) 2005
柯桥经济开发区柯西工业园区产业发展与规 2000 绍兴县城乡环境卫生专业规划 2005
划研究
县城环境卫生设施专项规划。 2001 绍兴县城市绿地系统规划(2005 ~ 2020) 2005
县城户外广告设置控制规划 2001 绍兴县生物(植物)多样性保护规划 2005
县城道路交通管理规划 2002 绍兴县城区农贸市场布点规划(2004 ~ 2020) 2005
县城绿地系统专项规划 2002 绍兴县柯桥城区商业网点规划 2005
县城历史文化资源保护与利用规划 2002 柯桥省级历史文化保护区保护规划 2006
“城中村”改造总体规划 2002 绍兴县燃气专项规划(2006 ~ 2020) 2006
绍兴县城市防洪规划 2002 中国轻纺城“611”建设计划空间布局规划 2007
绍兴县城市河道综合整治规划 2003 绍兴县城乡燃气网布点规划 2007
绍兴县内环河环境整治工程详细规划 2003 绍兴县接轨杭州交通规划研究 2007
柯岩旅游度假区河道治理专项规划 2003 绍兴县城市社区规划 2008
柯北工业园区二期河道治理专项规划 2003 柯桥城区部分高压线改造规划 2008
绍兴县城区中小学、幼儿园布点规划 2004 绍兴县电力设施布局专业规划 2008
瓜渚湖休闲设施规划 2004 绍兴县生态环境功能区规划 2008
绍兴县城户外广告系统规划 2004 绍兴县金柯桥大道沿线广告设置规划 2008
绍兴县城区道路广告设置规划方案 2004 绍兴县平原河道水面(域)调整规划方案 2008
柯北新城主要公共服务设施布局规划
县城航道整治与改造规划 2004 2008
(2007 ~ 2020)
绍兴县柯北新城热网布局专项规划
绍兴县城区道路指路系统规划 2004 2008
(2008 ~ 2020)
绍兴县城市综合交通规划 2004 绍兴县柯北新城区域交通分析与对策研究 2008
中国轻纺城现代物流基地发展规划
绍兴县杨汛桥镇河道治理专项规划 2004 2008
(2008 ~ 2020)
县城北部电力设施改造规划 2004 绍兴县城市色彩引导规划与研究 2008
绍兴县公共交通规划(2005 ~ 2020) 2005 绍兴县安昌镇燃气规划(2008 ~ 2015) 2008
0222

