Page 407 - 衢州市志(1985-2005)上卷
P. 407
城乡建设窑城乡规划
建设目标袁并制定明确的环境功能区和规划措施遥
3.城市道路交通规划
````ᗭᇜ൧ֹٚᆽщቈჴ߶
叶衢州市城市总体规划渊2002要2020冤曳组成部分袁2002 年启动袁2004 年编制完成遥 规
划布局为三纵四横城市主干路网袁红线宽 50 米袁保证各片区与高速公路快速联系和各片
区之间快速通行遥 三纵院利用原环城东路及衢化路袁规划布置南北向主干路曰城东片规划
布置联系衢江区和工业园区之间南北向主干路曰在花园岗片西部袁布置联系花园岗片尧衢
化片南北向主干路遥 四横院利用老浙赣铁路路基袁布置东西向主干路曰利用三衢路构筑东
西向主干路曰以环城南路为基础构成主干路曰利用衢化南侧主干路袁布置联系花园岗尧衢
化尧城东三片区快速环路遥在花园岗和衢江区中心区各布置一处市民广场遥老城区原铁路
客运站广场保留并改建成城市广场遥 结合铁路新客站袁汽车客运中心及大型公共设施袁规
``ᗭᇜ൧ֹٚᆽщቈჴ߶
划布置集散广场遥
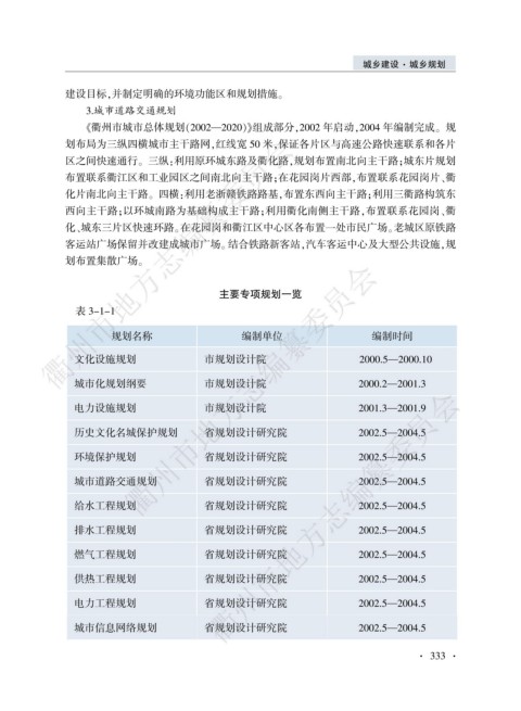
主要专项规划一览
表 3-1-1
规划名称 编制单位 编制时间
文化设施规划 市规划设计院 2000.5要2000.10
ᗭᇜ൧ֹٚᆽщቈჴ߶`
城市化规划纲要 市规划设计院 2000.2要2001.3
电力设施规划 市规划设计院 2001.3要2001.9
历史文化名城保护规划 省规划设计研究院 2002.5要2004.5
环境保护规划
省规划设计研究院
2002.5要2004.5
城市道路交通规划 省规划设计研究院 2002.5要2004.5
给水工程规划 省规划设计研究院 2002.5要2004.5
排水工程规划 省规划设计研究院 2002.5要2004.5
燃气工程规划 省规划设计研究院 2002.5要2004.5
供热工程规划 省规划设计研究院 2002.5要2004.5
2002.5要2004.5
电力工程规划 省规划设计研究院
城市信息网络规划 省规划设计研究院 2002.5要2004.5
窑 333 窑

