Page 710 - 衢州市志(1985-2005)上卷
P. 710
衢州市志窑1985要2005
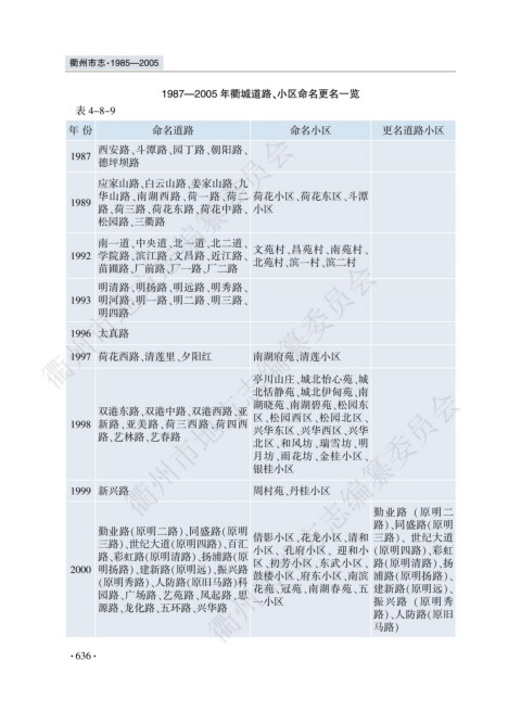
1987要2005 年衢城道路尧小区命名更名一览
表 4-8-9
````ᗭᇜ൧ֹٚᆽщቈჴ߶
年 份 命名道路 命名小区 更名道路小区
西安路尧斗潭路尧园丁路尧朝阳路尧
1987
德坪坝路
应家山路尧白云山路尧姜家山路尧九
华山路尧南湖西路尧荷一路尧荷二 荷花小区尧荷花东区尧斗潭
1989
路尧荷三路尧荷花东路尧荷花中路尧 小区
松园路尧三衢路
南一道尧中央道尧北一道尧北二道尧
``ᗭᇜ൧ֹٚᆽщቈჴ߶
文苑村尧昌苑村尧南苑村尧
1992 学院路尧滨江路尧文昌路尧近江路尧 北苑村尧滨一村尧滨二村
苗圃路尧厂前路尧厂一路尧厂二路
明清路尧明扬路尧明远路尧明秀路尧
1993 明河路尧明一路尧明二路尧明三路尧
明四路
1996 太真路
1997 荷花西路尧清莲里尧夕阳红 南湖府苑尧清莲小区
亭川山庄尧城北怡心苑尧城
北恬静苑尧城北伊甸苑尧南
湖晓苑尧南湖碧苑尧松园东
双港东路尧双港中路尧双港西路尧亚
区尧松园西区尧松园北区尧
1998 新路尧亚美路尧荷三西路尧荷四西 兴华东区尧兴华西区尧兴华
路尧艺林路尧艺春路 北区尧和风坊尧瑞雪坊尧明
月坊尧雨花坊尧金桂小区尧
银桂小区
ᗭᇜ൧ֹٚᆽщቈჴ߶`
1999 新兴路 周村苑尧丹桂小区
勤业路 渊原明二
路冤尧同盛路渊原明
勤业路渊原明二路冤尧同盛路渊原明 倩影小区尧花龙小区尧清和 三路冤尧 世纪大道
三路冤尧世纪大道渊原明四路冤尧百汇
路尧彩虹路渊原明清路冤尧扬浦路渊原 小区尧 孔府小区尧 迎和小 渊原明四路冤尧彩虹
2000 明扬路冤尧建新路渊原明远冤尧振兴路 区尧初芳小区尧东武小区尧 路渊原明清路冤尧扬
渊原明秀路冤尧人防路渊原旧马路冤科 鼓楼小区尧府东小区尧南滨 浦路渊原明扬路冤尧
园路尧广场路尧艺苑路尧凤起路尧思 花苑尧冠苑尧南湖春苑尧五 建新路渊原明远冤尧
一小区
振兴路 渊原明秀
源路尧龙化路尧五环路尧兴华路 路冤尧人防路渊原旧
马路冤
窑 636窑

