Page 436 - 《台州市志》下册
P. 436
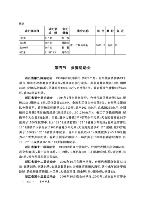
续表
破纪录 创纪
破纪录项目 赛会名称 年 月 赛 址 备 注
成 绩 录者
100米 11″40 李 权
400米 50″38 周均杰
省十三届运动会 2006.10 台州 13
女400米 56″37 黎 莉
800米 1′58″93 周均杰
第四节 参赛运动会
浙江省第九届运动会 1990年在杭州举行,历时5个月。台州代表队参赛19个
项目,拳击首次参赛获团体亚军,游泳项目得分最多。共获金牌银牌各31块、铜牌
39块,金牌名次第5位;团体总分1200.05分,名次第6位。黄岩蔡波气步枪60发576
环,破567环省纪录。
浙江省第十届运动会 1994年7月在杭州举行。台州代表团获金牌35块、银
牌30块、铜牌47.5块,团体总分1338分。金牌和团体为全省第5位。台州男女篮球
队分获冠军。黄岩杨显标挺举130.5公斤、抓举102.5公斤,总成绩233公斤,分别
破59公斤级3项省最高纪录(原纪录130、100、230公斤)。椒江丁国艳获绳操、球
操和个人全能3块金牌。田径、游泳比赛破(平)省青少年纪录:天台陆德福在14岁
组男子1500米比赛中,以4′24″8成绩打破4′25″8省青少年纪录;温岭金雪萍以
12″1成绩平14岁组女子100米省青少年纪录;天台周则星以4′17″成绩,破15岁组
男子1500米4′25″8省青少年纪录。台州田径队以47″4成绩破男子4×100米接
力48″省青少年纪录。温岭王国军在游泳15~16岁男子1500米自由泳比赛中,以
16′27″13成绩破16′38″43少年龄组纪录。
浙江省第十一届运动会 1998年9月在宁波举行。台州代表团共获金牌50块,
居全省第4位,其中天台15块,三门9块,玉环帆板5块;三门陈敏获剑、枪、规定拳、长
拳4块,天台范国军获田径2块。
浙江省第十二届运动会 2002年10月在温州举行。台州代表团获金牌73.5
块、银牌55块、铜牌54块,金牌总数第4位;并获体育道德风尚奖,其中成年部参赛保
龄球、钓鱼和体育舞蹈、木兰拳、太极剑项目,获金牌1块,银牌6块,铜牌4块。
浙江省第十三届运动会 2006年10月在台州举行。2003年,成立台州市筹备
· 1492 · 台州市志

