Page 1069 - 《三门县志1989-2013》
P. 1069
第三十五编 体 育
国民体质监测工作。2008 年,对海游镇四个社区、珠岙镇、六敖镇进行抽样调查,完成第三次全国性群
众体育现状抽样调查工作。2009 年 5 月 10 日~ 14 日,组织进行第三次全国国民体质监测工作,机关干部、
农村幼儿 720 人参与检测。2011 年 7 月,开展第二次市知识分子国民体质测试工作,参加测试 360 人。
体育交流
1989 年~ 2013 年,篮球、乒乓球、足球、羽毛球、桥牌等各单项体育项目,坚持和周边县(市、区)
进行体育交流,通过组织参加友谊赛,提高各项目的竞技水平。
乡村体育基础
2008 年,2 个乡镇通过市、省级验收,达到“浙江省体育强镇”,至 2013 年创建为省级体育强镇 8 个,
小康体育村 320 个。2009 年,三门县被国家体育总局授予“实施农民体育健身工程先进县”称号,命名
县首批“小康型老年体育示范村”50 个。
第六节 桥牌
1984 年 4 月,开展桥牌活动。先后在总工会(工人文化宫)、体育馆、县文化艺术活动中心设活动场所。
2013 年,有活动室面积 30 平方米,兼用比赛场地 90 平方米,有专用牌桌和比赛牌具。2013 年底,三门
县被浙江省桥牌协会授予“浙江省桥牌大县”荣誉称号。
1984 年 12 月,选派 8 人参加由台州地区体委举办的第一期桥牌培训班。1985 年~ 2013 年,共举办
各级培训班 15 期,参加培训近 200 人。2013 年底,登记会员 78 人,其中中国桥牌协会注册个人会员 48 人。
有 5 个建制队,每队 6 ~ 8 人,曾与浙江海中天、浙江海啊、浙江悦成等企业联建使用队名。先后有 13
位中国桥牌五星特级终身大师来县走访、授课。1990 年县第七届体育运动会开始,桥牌列入县运动会比
赛项目。三门桥牌队,1985 年开始正式参加市级比赛,1993 年开始参加浙江省桥牌比赛,2005 年开始出
现在全国赛场。在中国桥牌网、《桥牌》杂志等新闻媒体发表桥牌赛事和活动通讯 80 多篇次。2012 年 8 月,
制作专题片《无声的战斗——桥牌》在三门电视台《生活广角》栏目播出。
至 2013 年,先后承办市级以上比赛 11 次。在全国比赛中,共取得第一名 6 项次,第二名 2 项次,
第三名 4 项次。省级比赛中,先后取得第一名 7 项次。市级比赛中,先后取得第一名 17 项次。桥牌运
动员队伍,有国家大师技术等级以上 10 人,其中李光华为五星(特级)终身大师,桥牌一级裁判 1 人。
2005 年,牌手李光华进入职业桥牌行列。
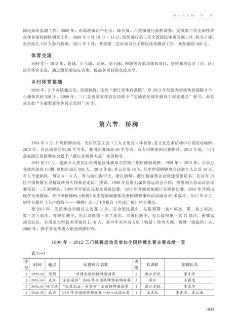
1999 年~ 2012 三门桥牌运动员参加全国桥牌比赛主要成绩一览
表 35-3
序 成
时间 地点 比赛项目名称 代表队 参赛队员
号 绩
1 1999.08 昆明 世博会国际桥牌邀请赛 2 浙江长风 李光华
2 2005.04 武汉 “全球通杯”2005 年全国桥牌协会锦标赛 3 浙江 王国忠
3 2006.01 哈尔滨 “红星乳业·冰雪杯”全国桥牌邀请赛 1 浙江竞帆 李光华
4 2008.05 北京 2008 年全国桥牌锦标赛一副一比团体赛 1 玉兔队 李光华、夏江南
1033

