Page 339 - 《三门县志1989-2013》
P. 339
第十一编 商贸 服务业
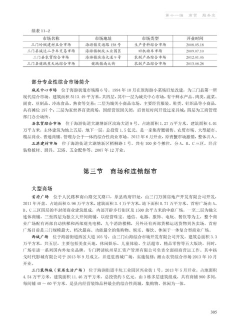
续表 11-2
市场名称 市场地址 市场类型 开业时间
三门岭枫建材五金市场 海游镇交通路 158 号 生产资料综合市场 2008.05.18
三门县诚达二手车交易市场 海游镇枫坑工业园区 旧机动车市场 2009.07.10
三门县农贸综合市场 海游镇滨海大道 9 号 农副产品综合市场 2012.01.05
三门县健跳星天地综合市场 健跳镇南大街 农副产品综合市场 2013.08.28
部分专业性综合市场简介
城关中心市场 位于海游街道市场路 6 号。1994 年 10 月在原海游小菜场旧址改建,为三门县第一所
现代综合市场。建筑面积 5113.49 平方米,共四层,其中一层为城关中心市场,有干鲜水产品、肉类、蔬菜、
副食、豆制品、冷冻食品、熟食等交易;二层为城关小商品市场,主要经营服装、鞋类、针织品等小商品,
共有摊位 197 个;三层为家世界百货商场,因经营原因关闭,后曾短时间开设过家具城;四层为工商管理
部门办公场所。
县农贸综合市场 位于海游街道大湖塘新区滨海大道 9 号。占地面积 1.27 万平方米,建筑面积 4.01
万平方米,主体建筑为地上五层,地下一层,总投资 1.5 亿元。是一家集青蟹销售、农贸市场、大型超市、
精品商业、普通商铺、管理办公于一体的综合性商业市场。2012 年 6 月开业,原青蟹市场撤销,整体并入。
三港建材市场 位于海游街道大湖塘新区梧桐路 1 号。共有 100 多个摊位,分 A、B、C 三区,经营
装修板材、厨具、卫浴、五金配件等。2007 年 12 开业。
第三节 商场和连锁超市
大型商场
首府广场 位于人民路和南山路交叉路口,原县政府旧址,由三门万国房地产开发有限公司开发,
2011 年开盘。占地面积 0.96 万平方米,建筑面积 3.4 万平方米,地下面积 0.71 万平方米。首府广场由 A、
B、C 三区四层的半封闭商业建筑组成,内部开辟步行街区及 1500 余平方米的中庭广场,一至二层为独立
连体商铺,三至四层为独立大开间商铺,以经营珠宝、通信、电器、服饰、电玩、餐饮等为主,整个商
业广场配有两部自动扶梯和两部观光电梯,九个消防楼梯,另外还有两部货梯运送货物到各卖场。首府
广场目前是三门规模最大、档次最高、功能最全的集购物、娱乐、餐饮、休闲于一体复合型商业广场。
西城广场 位于海游街道西区大道 103 号,由三门山海综合市场开发有限公司开发,建筑总面积 3.3
万平方米,共五层,主要包括美食天地、休闲娱乐、儿童体验、生活超市、精品零售等五大版块。同时,
广场引进一系列国内外知名品牌,专门聘请杭州星汇资产管理有限公司负责全面招商营运工作。其中扬
戈时代影城有限公司于 2013 年 9 月成立,并进驻西城广场,实施装修;湘山农贸综合市场 2013 年 10 月
开业。
三门装饰城(家居生活广场) 位于海润街道丰坑工业园区兴业街 1 号。2013 年 5 月开业。占地面积
4.54 万平方米,建筑面积 11.46 万平方米,总投资约 5 亿元。由 3 栋多层建筑组成,共有商铺 900 多间,
每间铺 40 ~ 60 平方米。是县内经营装饰品种最全的综合性商城,集购物、休闲为一体。
305

