Page 85 - 《三门县志1989-2013》
P. 85
第二编 自 然
成;其次是分布山区各镇,多系梯田,由黄泥土、黄泥砂土灌水种稻演变而成。因灌水和降雨浸渍,铁锰
物质还原下移,形成淀积斑纹层,养分含量比较丰富。低山丘陵为双季稻区,海拔 150 米以上为单季稻区。
潴育型水稻土亚类 土属有黄泥砂田、老黄筋泥田、洪积泥砂田、泥砂田、培泥砂田、黄斑田、淡
涂田 7 个,分布于滨海平原、河谷平原及山垄。成土母质有海积物、冲积物、洪积物,以及山地红黄壤
的坡积物。受灌溉水和地下水的双重影响,土体黄斑、潴育斑明显,犁底层以下为潴育层段,由地下水
深降潴积而成,柱状结构体间常有条状灰白色的粘土分布,大而淡的锈斑和青灰斑同时出现,青黄相间,
剖面底部为软腐状的青泥层。这类水稻土水气协调,肥力状况良好,具有高产水稻土的基本条件。
潜育型水稻土亚类 土属有滥翁田、滥塘田2个,分布河谷和滨海平原的局部低洼地区。母质为洪积物、
河流冲积物和新近海积物。由于局部地形关系,潜育水位常高达地表或接近地表,终年渍水。在地下水
的长期潜渍作用下,土体还原物质含量高,呈青灰色,干时氧化呈黄色,常有红黄色锈水,软糊无结构。
土性凉冷,缺氧少气,有机质不易分解,有效养分释放慢。适宜种植茭白、席草等作物。
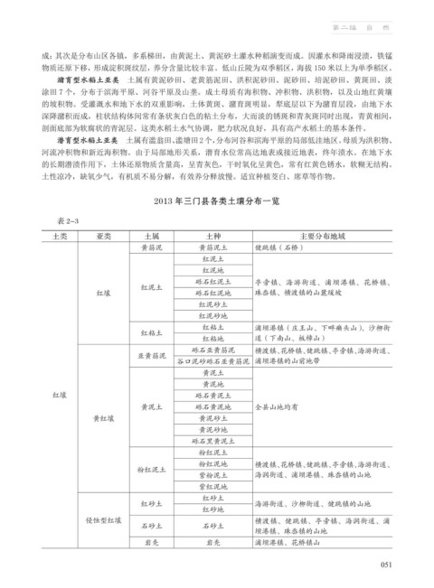
2013 年三门县各类土壤分布一览
表 2-3
土类 亚类 土属 土种 主要分布地域
黄筋泥 黄筋泥土 健跳镇(石桥)
红泥土
红泥地
砾石红泥土 亭旁镇、海游街道、浦坝港镇、花桥镇、
红泥土
红壤 砾石红泥地 珠岙镇、横渡镇的山麓缓坡
红泥砂土
红泥砂地
红粘土 浦坝港镇(庄王山、下畔癞头山)、沙柳街
红粘土
红粘地 道(下南山、板樟山)
砾石亚黄筋泥 横渡镇、花桥镇、健跳镇、亭旁镇、海游街道、
亚黄筋泥
谷口泥砂砾石亚黄筋泥 浦坝港镇的山前地带
黄泥土
黄泥地
红壤 砾石黄泥土
黄泥土 砾石黄泥地 全县山地均有
黄红壤 黄泥砂土
黄泥砂地
砾石黑黄泥土
粉红泥土
粉红泥地 横渡镇、花桥镇、健跳镇、亭旁镇、海游街道、
粉红泥土
紫粉泥土 海润街道、浦坝港镇、珠岙镇的山地
紫红泥地
红砂土
红砂土 海游街道、沙柳街道、健跳镇的山地
红砂地
侵蚀型红壤 横渡镇、健跳镇、亭旁镇、海润街道、浦
石砂土 石砂土
坝港镇、珠岙镇的山地
岩秃 岩秃 浦坝港镇、花桥镇山
051

