Page 396 - 《丽水市志》第二册
P. 396
! "
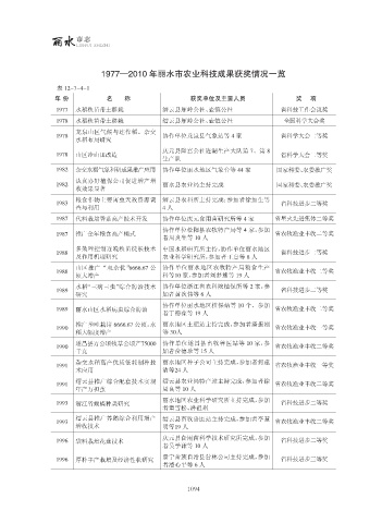
!"#$%" #$"&$"
!"#$!%&!& "#$%&'()*+,-./01
! !"#$#%#!
" 2 ; < ,-3456789 - :
!&$$ "#$%&'() µ¶M·3¸¹M· ¦@k22345
!&$' "#$%&'() µ¶M·3¸¹M· oß@à67
*+,-./012#3 45
!&$' º2»¼*+.?½¾ % ¿ ¦@à68¾7
"#6789
ÀÁÂÃM·1ÄÅRÆÇ $3 Ç '
!&$' ,-:,;<= ¦@à68¾7
ÅÈÆ
!&'" 45">.?@8ABCDEF º2ɼ"Ê-.?˾ %% ¿ ß¿@93Ì9CD7
GHIJKLMNOPQRQ
!&'" "ÌÍ7ZÎÏÐ ß¿@93Ì9CD7
STBUV
WX2YZ[\]^_`ab Ì@ÑZÎÏÐÒÓÔÕÖÔž
!&'( ¦@kP:8¾7
c0dF % ×
!&'$ ef)ghijRklmn º2ɼÀÁXFØ89Ѿ % ¿ ¦;<=P>?8¾7
º2ɼÙÚÌÛÈ7¾ % ¿ÓÔ
!&'$ CDopWXjRqr ¦Ì@ͰS8¾7
ÕÜÝž !* ×
sTtuv1w$%xykl Þß">89ÑZκ2ɼ"Ê-
!&'' ¦@kP:8¾7
z2F{|89 ÌÍ@à89ÑáÔÕâã¾ ' ×
,-CD}~4++++,+$ M º2ɼ"Ê-ÌÛÈ7WXÅÈ
!&'' ¦Ì@ͰS8¾7
QR @¾!* ¿ÓÔÕäåæ¾ !& ×
">}]
kl º2ɼ¤¥¦Ì@çKLѾ " ¿á
!&'& ¦@kP:8¾7
89 ÔÕèéê¾ + ×
º2ɼ"Ê-KL½¾ !* ë áÔ
!&'& ",-">]
¦Ì@ͰS8¾7
Õìíî¾ !& ×
CD)g ++++-+$ M" "Ê-'ï½ZÎÏÐáÔÕðñò
!&&) ¦Ì@ͰSA¾7
>QR ¾ (*×
MMR$.*** º2ɼóôõ½¾ !* ¿á
!&&* ¦Ì@ͰS8¾7
ÔÕöí÷¾ !. ×
45">jRvk "Ê-øMNZÎÏAáÔÕùú
!&&! ¦Ì@ͰSA¾7
lEF û¾"% ×
CD
kl ¡ ÌÍ7ÛR½ZÎÏAáÔÕÖ
!&&! ¦Ì@ͰS8¾7
pR¢£ Üü¾ !* ×
"Ê-ÌÍ@à89ÑZÎÏAáÔ
!&&( ¤¥¦§¨©89 ¦@kP:8¾7
ÕýþÙÿ!"#
CDª«
dFQR óôõ½ZÎÏAáÔÕ$%
!&&( ¦Ì@ͰS8¾7
QSkl &¾!& ×
ÀÁXFØ@àkl89ÑÏAáÔ
!&&+ ¬f)gikl ¦@kP:8¾7
Õ'à(¾ !* ×
)*+,-./MNZÎÏAáÔ
!&&+ ®¯°R)gz±²³´89 ¦@kP:¾7
Õð01¾ + ×
'()*

