Page 431 - 《丽水市志》第二册
P. 431
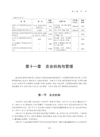
!"#$ % &
µ¶ /01!2101!
<= 657 @A
1 2 / 0 345&
8>?; 89:; 6B
ùú³·¸û2üý%&þ ·¸¹Wº»»¼½ ÎÏÉWÐÑÒWÓ
%""- %****433 03%*
ÿ ¾¿»¼ ÔqÕ
!"#û2üý%&þÿ ÀÁ ,,%$ ÏÉWÖ×W¤ØWÙ /,3'$433 +*%*
$%#$Ã&Sû2üý% óÂWĹWÅÆ #)-** ÏÉWÐÑÒWÚÛÜW
&þÿ ¹WÇȹWÉʹ ÝÞßWÙ Í +*%*
'(#)*û2üý%&þ ÐÑÒW àáW âãä
ËÌ +-$#$ Í +*%*
ÿ åWÏÉWæçØèWÓ
+î#,-ëû2üý%& éêWëSìØWíîq
Í '*," Í +*%*
þÿ ïW¤ÏWÏÉ
.½#/.û2üý%&þ ÐÑÒW (ðW ñòó
Í %%*** Í +*%*
ÿ ôW%&õö÷ø
!"#$ %&'()*+
'(%&)*+,-./01234,5%&+,6789/:;-.<=>?@A/BCD
6EFGHC;%&/IJ%&/KL%&MNO !"#" P $ QR/STUV%&+,W%&XYZ
[\Z]+,C;W%&X^W%Y_`-.\ab*cdeWXYf%WghIJi-jO kl\Vm
noZ[/pqWrs1tu&3v/wxabcyz{|}Wz{~i%&XYnoO
,#- %&.(
%"&" P\'(u[|&X\
;%&JO %"$% P $ Q\'(u[
XO %"'( P ' Q\'(u+,Z\[%&O %")* P %* Q\'(ST
[%O %")% P + Q\'(ST%\[]'(S%&
O !")) P !* Q\[]'(S%&O
!",- P " Q\'(S%&A<'(S%\[WM ;¡XW¢S;¡
XW£¤¥¦§W¨©§W¢ª§W«¬§WMN¥¦§W®¯§W%-;¡§W%-p°±²O k
P\'(S%[]O
!"," P . Q\'(S%<'(S%&O +*** P'(S[³´\'(S%
!!"#

