Page 570 - 舟山年鉴(2022)
P. 570
社会生活 ZHOUSHAN YEARBOOK 2022 527
灵活劳务模式,帮助随军家属实 军人创业团队入驻,带动就业1800 表彰退役军人“时代标杆”20 人。
现稳定就业。 余人。根据疫情防控形势,首次以 推荐全市优秀退役军人参加各类
线上方式举办全市退役军人创业 先进典型评选活动,舟山市退役
【扶持退役军人创业创新】 联合 创新大赛,评选优秀项目 10 个,并 军人李海军被表彰为浙江省第二
普陀区委、区政府实施普陀“军创 遴选推荐 3 个项目参加全省决赛, 届“最美退役军人”;成立“千岛
2
园”提质升级工程。是年,园区新 获 1 个三等奖、 个优胜奖。 老兵”舟山退役军人志愿服务队,
引进企业 5 家,新增带动就业 100 并举行授旗仪式。
余人,其中退役军人和随军家属占 【先进典型选树】 是年,组织全
比超过 50%。至年底,园区吸引 市退役军人事务系统开展“最美 【移交安置工作】 全市接收转业
来自全国 12 个省份的 83 家退役 退役军人”“善治老兵”评选活动, 军官安置到公务员(含参公)岗
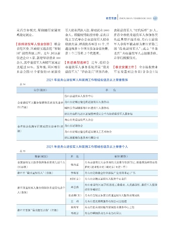
2021 年度舟山退役军人和双拥工作领域省级及以上荣誉集体
表 54
荣誉(级别) 单 位
岱山县退役军人服务中心
全省退役军人服务保障体系建设先进单 舟山市定海区盐仓街道退役军人服务站
位(省级) 嵊泗县菜园镇东海社区退役军人服务站
浙江舟山群岛新区新城管理委员会千岛街道退役军人服务站
舟山市关爱退役军人协会
全省社会化拥军百家成绩突出单位(省 舟山市足球协会
级) 舟山市定海区盐仓街道军嫂义工艺术协会
浙江易航海信息技术有限公司
2021 年度舟山退役军人和双拥工作领域省级及以上荣誉个人
表 55
荣誉(级别) 姓 名 单位(职务)
全国退役军人服务保障体系建设先进个人 舟山市退役军人事务局机关党委专职副书记、思想政治和权益维
傅舟孟
(国家级) 护处(就业创业处)副处长(主持工作)
浙江省“最美退役军人”(省级) 李海军 舟山市定海畚金针织服装厂党支部书记、厂长
王妍(女) 舟山市定海区退役军人服务中心主任
舟山市普陀区展茅街道党工委委员、人武部部长、退役军人服务
浙江省退役军人服务保障体系建设先进个 查志强
站常务副站长
人(省级)
秦素梅(女) 舟山市普陀区朱家尖街道退役军人服务站副站长
王 玮 舟山市爱比家政服务有限公司总经理
姚明军 舟山市驻舟部队随军家属就业服务中心主任
浙江省首届“最美拥军人物”(省级)
叶祝芳 舟山市嵊泗县花鸟乡花鸟村居民

