Page 1024 - 《鹿城区志》
P. 1024
. 904 . 温州市鹿城区志 卷五十 新 闻 . 905 .
三次播音,自办《新闻》、《建设新农村》、《时 送信号,播送节目。1958 年 9 月,市郊区扩大,永
事政策讲话》、《气象消息》。利用邮局电话线传
第二节节有线电视
ֻඹᅣᅣᅣ൪ ӬႵཌ൪ᅟ 济信息》、《时代风采》,1997 年,又增加《亮丽
建于 1991 年 4 月。率先建立电视站的是水心 鹿城》、《鹿城点歌台》、《今天我休息》等。有
街道,继之建立的有莲池、鼓楼、五马、蒲鞋市、 线台先后在水心、鼓楼、蒲鞋市、莲池、广化、洪
温州电视事业起步晚,发展快。1984 年 6 月始, 播数字化的基础上,购置了 10+1 讯道电视转播车
广化、洪殿等街道,以及黎明乡、双屿镇、仰义乡 殿、五马等街道和黎明乡、双屿镇、仰义乡及区大
从单一电视转播发展到自办节目。节目由每周播出 和数字卫星电视转播车,有线电视播出系统已实现
及区大楼管理局等乡镇和单位。播出栏目是自编社 楼管理局设立电视分站。覆盖全区街道、乡镇近 13
1 次~ 3 次,至每日播出。电视频道由 1 个发展到 全数字频道自动播出。节目编辑、远程上线,节目
区新闻、转播其他省、市台新闻、文艺节目。1994 万用户。1999 年 8 月,根据中央关于“市辖区内不
4 个和 1 个调频立体声广播频率,同时建成微波电 核实网络化,达到国内一流水平。1991 年,鹿城区
年 6 月,全区有线电视入户数达 120000 户,并完 设广播电视播出机构”的规定,撤销有线台和专用
视线路卫星电视地面接收站和城区街道、乡镇有线 在 9 个街道与乡镇联合创办有线电视站。1994 年,
成区内 10 个分站光缆干线联网工程。 频道,其有线电视网络与市有线广播电视网络实行
电视站。至 2003 年,电视台无线频道在新闻采编 建立鹿城有线电视台(筹),1999 年撤销。
对接。2001 年,成立鹿城区广播电视网络中心,对
ӬႵཌ൪čԔĎ 全区有线广播电视分站实施管理。2002年9月20日,
鹿城有线电视台(简称有线台)建于 1994 年 6 鹿城区有线广播网络中心划归市有线电视网络中心
第一节节电视台 月 15 日。栏目有《鹿城新闻》、《电视剧场》、《经
1984 年 6 月,温州电视台建立。电视发射台 6 米卫星电视地面接收站 1 座。
设在华盖山,功率 50 瓦,发 3 频道,播自办节目, 1990 年 1 月,杭州—宁波—台州—温州电视微 ֻᅣᅣྍ໔ࠏܒ
7 月 1 日开播。 波线路建成开通。
1986 年 1 月,华盖山发射台建成高 62 米卫星 温州电视台从 1984 年 7 月 1 日开始自办节目,
电视地面接收站,转播中央电视台第一套节目,功 初为《温州新闻》,播出次数与时间逐年增加。1988 第一节节通讯社
率为 50 瓦,发 3 频道。 年 8 月,相继开办《今日温州》、《服务台》、《下
1987 年 5 月,华盖山发射台增配功率 1 千瓦彩 周屏幕》、《天地万象》、《缤纷世界》、《信息总汇》
民国 19 年(1930)冬,境内成立历史上首家通 江分社在温州设立记者站,不久即撤销。1984年4月,
色发射机。 等栏目,每周各播出一次,时间为 10、20、30 分钟
讯社一瓯海通讯社。至 1949 年 5 月,通讯社达 18 家。 温州被列为全国 14 个对外开放的沿海城市之一后,
1988 年,采取民间集资、单位出资、市人民政 不等。
1949 年 7 月,新华社温州支社成立,3 个月后停办。 各地新闻机构纷至境内设立记者站或办事处。1985
府拨款方式,在华盖山东麓建华盖山电视发射台及 1989 年春节开始,3 频道除转播中央台新闻联
中华人民共和国成立后的 1956 年 10 月,新华社浙 年初,新华社温州记者站恢复活动。1986 年,中国
其他设施。7 月 1 日,中央广播电视部投资 25 万元,
建成立体声调频广播,功率 1 千瓦,频率 98.4 兆赫,
在莲花山发射台试播。9 月 1 日,在莲花山用 1 千 ᇏದ܋ބݓӮ৫భଽ҆ٳ๙ഠ
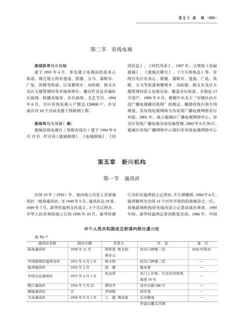
瓦功率发射机,发 15 频道,试播中央电视台第一 表 50-7
套节目;1990 年 1 月,华盖山发射机房安装 65 米 通讯社名称 创办日期 负责人 社 址 备 注
高铁塔,用功率 50 瓦发 12 频道试播中央台第二套 瓯海通讯社 1930 年 11 月 周怀萱 林文钧 府头门钟楼二层 1934 年停办
节目。8 月,又增配功率 30 瓦发射机,发 12 频道。 黄步云
12 月,温州电视台华盖山发射机房竣工。29 日正 中国新闻社温州分社 1931年4月1日 林文钧 府头门钟楼二层 —
式开播 12、15 频道。15 频道,功率 1 千瓦,从莲 温州通讯社 1932 年 2 月 邱 康 施水寮 —
花山发射台迁到华盖山发射台,正式转播中央台第 中国言论通讯社 1933年4月1日 朱达君 东门上岸街,后迁信河街里 —
一套节目;12 频道,功率 300 瓦,正式转播中央台 瑞巷 10 号
第二套节目。1988 年 8 月,在莲花山发射台建 6 米 慎江通讯社 1934 年 3 月 21 邵时孚 北中正路 288 号 —
浙瓯通讯社 日 李国栋 府学巷 —
与 3 米卫星电视地面接收站各 1 座,1990 年,华盖
大众通讯社 1934年9月1日 王 超 周星南 瓦市殿巷 —
山发射台建成 3 米卫星电视地面接收站 1 座和搬迁 温州广电大厦(2003 年) 宏 图 /
华盖山麓文昌阁

