Page 399 - 《鹿城区志》
P. 399
. 290 . 温州市鹿城区志 卷九 环境保护 . 291 .
国家环保总局开始在全国重点城市实施考核制度, ࢌ๙ᄮലḤḤḤḤ 噪声平均值为 57.6 分贝,优于环境噪声标准中的 65
သ߄ḤḤḤ 1989 年 6 月,温州市列入全国 46 个重点城市环境 境内共有交通干线 40 条,总长度 137.5 公里, 分贝(工业区)。居民区中存在少量机械木器加工点,
1986 年~ 2000 年平均值为每立方米 0.038 毫 综合整治定量考核,可吸入颗粒物(PM10)为考 2003 年平均车流量每小时 2503 辆。1996 年前,造 对周围群众生活造成一定影响。
克。1986 年~ 1995 年持平,达二级标准。1996 年 核项目。2001 年~ 2003 年,年平均值为每立方米 成交通噪声超标的主要原因是机动车喇叭声,噪声
~ 2000 年随着机动车辆的增加逐年上升;2003 年, 0.076 毫克~ 0.073 毫克,呈下降趋势,达国家二 平均计权声级达 70.6 分贝,超标 0.6 分贝。1996 年 ࡹᇽീ۽ᄮലḤḤḤḤḤ
年日均值为每立方米 0.059 毫克,仍达国家二级标 级标准。 ~2003年,交通噪声有明显改善,1996年~2000年, 扰民面积 0.08 平方公里,影响人数 0.8 万人,
准。 噪声平均计权声级降为 69.2 分贝;2003 年,降为 噪声平均值为 56.3 分贝,基本达标。
ࢆࢫӣḤḤḤḤ 68.4 分贝。
ሹ࿇ڜັ৬ḤḤḤḤ 1986 年~ 2003 年,年平均值呈下降趋势,达 ഠ߶ളࠃᄮലḤḤḤḤ
1986 年~ 2000 年,年平均值为每立方米 0.193 省定标准。1986 年~ 2000 年,年平均值为每月每 ۽ြᄮലḤḤḤḤ 社会生活噪声主要来自于文化、娱乐、体育、
毫克,呈下降趋势。其中,1986 年~ 1990 年较高, 平方公里 7.68 吨,平均月超标率为 28.39%;2001 工业区以轻工企业为主,厂界噪声基本达标, 餐饮行业以及菜市场等,经治理和预防控制后,基
年平均值为每立方米 0.286 毫克~ 0.253 毫克;1996 年~ 2003 年,年平均值为每月每平方公里 7.63 吨
年~ 2000 年,年平均值为每立方米 0.141 毫克; ~ 5.74 吨,平均月超标率为 16.11%。
2001 年~ 2003 年,年平均值为每立方米 0.123 毫克
第四节节固体废弃物
~ 0.118 毫克,达国家二级标准。 ූࢫḤḤḤḤ
1986 年~ 2003 年,为重酸雨年份。2003 年,
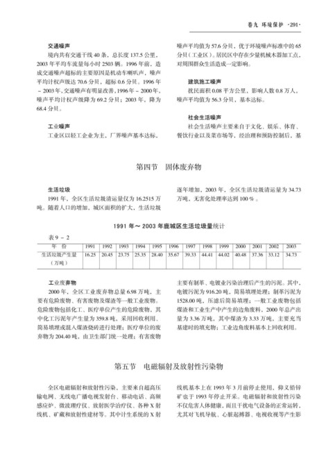
ॖ་ೆ॒৬č͚̾̽͝Ď 降水中 pH 值为 3.48 ~ 6.30,平均值 4.40,酸雨率 ളࠃগࠍḤḤḤḤ 逐年增加,2003 年,全区生活垃圾清运量为 34.73
总悬浮微粒物的 10 微米及以下部分。1989 年, 1991 年,全区生活垃圾清运量仅为 16.2515 万 万吨,无害化处理率达到 100 % 。
吨。随着人口的增加,城区面积的扩大,生活垃圾
第三节节声环境
̾͆͆̾ ୍j ̿̽̽̀ ୍Ӭളࠃগࠍਈ࠹
表9-2
20 世纪 80 年代以来,由于个体、私营企业蓬勃 然严重,生活噪声影响最广。在影响城市声环境的
年 份 1991 1992 1993 1994 1995 1996 1997 1998 1999 2000 2001 2002 2003
发展,噪声污染集中在城区,影响市民生活。90 年 各类噪声源中,工业噪声源占 5.1%,建筑施工噪声 生活垃圾产生量 16.25 20.45 23.75 25.35 28.40 35.67 39.33 44.41 44.02 40.48 37.36 33.12 34.73
代后,通过产业布局调整,将大批街道工厂迁到新 源占 5.6%,交通噪声源占 4.7%,社会生活噪声源 (万吨)
建工业区,并从 1991 年开始,在居民区中开展了 占 54.9%,其他噪声源占 29.8%。2003 年,全区共
以“安静小区”为目标的噪声控制区创建活动,噪 查处噪声污染事件 473 起。
۽ြ٬ఙḤḤḤḤ 主要有制革、电镀业污染治理后产生的污泥。其中,
声污染有所减轻。1993 年和 1997 年,市政府明文 按功能区划分,境内分为 3 大类 9 块区域。
2000 年,全区工业废弃物总量 6.98 万吨,主 电镀污泥为 916.20 吨,简易填埋处理;制革污泥为
规定,在市区禁止燃放烟花爆竹和机动车辆禁鸣喇 1 类包括江心屿、市府中心区和南浦、黄龙三块区
要有危险废物、有害废物及煤渣等一般工业废物。 1528.00 吨,压滤后简易填埋;一般工业废物包括
叭。1997 年,区政府开始全面开展噪声达标区建设, 域;2 类包括老城区、七都、新城蒲州三块区域;3
危险废物包括化工、医疗单位产生的危险废物,其 煤渣和工业生产中产生的边角废料,2000 年总产出
至 2000 年,噪声达标区面积达 47.28 平方公里。由 类包括牛山和吴桥、涂田、双屿和仰义三块区域。
中化工污泥年产生量为 359.8 吨,采用回收利用、 量为 3.36 万吨,其中煤渣为 3.33 万吨,主要充当
于大规模旧城改建工程仍在持续进行,第三产业尤 2003 年,境内功能区噪声达标率为 62.5%,其中昼
简易填埋或混入煤渣烧砖进行处理;医疗单位的废 基建时的填充物;工业边角废料基本上回收利用。
其是娱乐行业的不断发展,以及机动车辆的大量增 间达标率为 100%,夜间达标率为 25%;各类功能
弃物为 204.40 吨,由卫生部门统一处理;有害废物
加,社会生活噪声和交通噪声问题仍很突出。2003 区中,全年平均达到国家标准的有各类标准区昼间
年,区域噪声平均值为 57.6 分贝,城市噪声污染依 噪声以及二类区夜间噪声,其余均有不同程度的超
̿̽̽̀ ୍Ӭۿିᄮല࠹౦ঃ 第五节节电磁辐射及放射性污染物
表 9-1 单
功能区 1 类功能区 2 类功能区 3 类功能区 4 类功能区 全区电磁辐射和放射性污染,主要来自超高压 线机基本上在 1993 年 3 月前停止使用,仰义铅锌
参 数 昼间噪声 夜间噪声 昼间噪声 夜间噪声 昼间噪声 夜间噪声 昼间噪声 夜间噪声 输电网、无线电广播电视发射台、移动电话、高频 矿也于 1993 年停止开采。电磁辐射和放射性污染
平均值 54.2 48.7 55.5 47.4 62.5 61.2 68.2 65.1 感应炉、微波理疗仪、放射医学治疗仪、各种 X 射 不仅危害人体健康,而且干扰电气设备的正常运转,
超标值 — 3.7 — — — 6.2 — 10.1 线机、矿藏和放射性建材等。其中计生系统的 X 射 尤其对飞机导航、心脏起搏器、电视收视等产生影

