Page 503 - 《嘉兴市志》(上)
P. 503
第 七 篇 市 区
农 业 人 口 14317人 ,占 78.76% 。
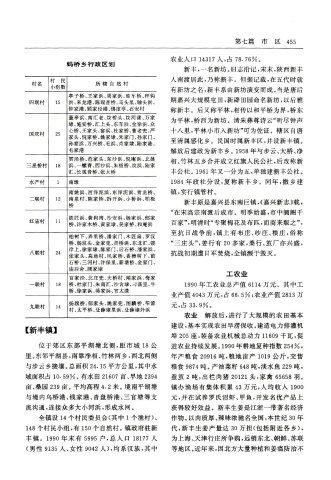
蚂 桥 乡 行 政 区 划
新 丰 ,一 名 新 坊 。旧 志 沿 记 ,宋 末 ,陕 西 新 丰
村 民 人 南 渡 居 此 ,乃 称 新 丰 。 但 据 记 载 ,在 五 代 时 就
村 名 所 辖 自 然 村
小 组 数
有 新 坊 之 名 ,新 丰 系 由 新 坊 演 变 而 成 。当 是 唐 后
亭 子 桥 、王 家 浜 、周 家 浜 、油 车 桥 、秤 钩
期 嘉 兴 大 规 模 屯 田 ,新 辟 田 园 命 名 新 坊 ,以 后 雅
四 联 村 15 浜 、来 龙 港 、陈 观 音 桥 、马 头 里 、轴 头 浜 、
钟 家 港 、顾 家 泾 港 、佛 度 亭 、石 安 村 称 新 丰 。 后 又 称 平 林 ,相 传 以 和 平 桥 为 界 ,桥 东
董 亭 浜 、南 汇 老 、坟 桥 头 、坟 河 漾 、万 家
为 平 林 ,桥 西 为 新 坊 。 清 朱 彝 尊 诗 云 “听 尽 钟 声
埭 、施 安 桥 、汇 上 头 、东 车 浜 、全 徐 浜 、众
心 桥 、王 家 头 、窑 浜 、杜 家 桥 、曹 老 兜 、严 十 八 里 ,平 林 小 市 入 新 坊 ”可 为 佐 证 。 辖 区 自 唐
国 庆 村 25
家 头 、倪 家 桥 、姚 家 埭 、朱 家 门 、孙 家 门 、
至 清 属 感 化 乡 。 民 国 时 属 新 丰 区 ,并 设 新 丰 镇 。
孙 家 浜 、万 兴 桥 、毛 浜 、肖 家 埭 、陆 家 港 、
毛 家 港 解 放 后 建 政 为 新 丰 乡 。1958年 与 步 云 、大 桥 、净
贯 泾 桥 、范 家 头 、东 沙 浜 、倪 庵 浜 、北 姚
相 、竹 林 五 乡 合 并 成 立 红 旗 人 民 公 社 ,后 改 称 新
三 星 桥 村 18 浜 、一 螺 青 、西 沙 浜 、朱 板 桥 、坟 浜 、陆 家
汇 、长 观 音 桥 、张 大 桥 丰 公 社 。1961年 又 一 分 为 五 ,单 独 建 新 丰 公 社 。
水 产 村 1 南 墩 1984年 政 社 分 设 ,复 称 新 丰 乡 。 同 年 ,撤 乡 建
南 姚 浜 、西 洋 泥 浜 、东 洋 泥 浜 、青 龙 桥 、 镇 ,实 行 镇 管 村 。
二 联 村 12 南 泉 村 、陈 家 桥 、拆 开 浜 、小 桥 浜 、柏 板
新 丰 原 是 嘉 兴 县 东 南 巨 镇 ,《嘉 兴 新 志 》载 ,
桥
“在 宋 高 宗 南 渡 后 成 市 。 明 季 始 盛 ,市 中 阛 阓 千
铁 匠 浜 、黄 狗 湾 、沙 安 浜 、杨 家 浜 、郁 家
红 庙 村 11 百 家 ”,明 清 时 “专 聚 棉 花 及 布 匹 ,而 商 来 贩 之 ”,
桥 、许 家 木 桥 、黄 家 埭 、吴 家 桥 、和 庵 浜
至 抗 日 战 争 前 ,镇 上 有 布 庄 、纱 庄 、粮 庄 ,俗 称
柏 树 下 、弄 里 桥 、潘 家 门 、木 匠 扇 、罗 汉
桥 、杨 坟 头 、金 家 兜 、杏 桥 浜 、东 北 汇 、溇 “三 庄 头 ”,姜 行 有 20多 家 ,桑 行 、茧 厂 亦 兴 盛 ,
岸 上 、徐 家 埭 、陈 家 门 、后 石 桥 、潘 家 浜 、
八 联 村 24 抗 战 初 期 遭 日 军 焚 烧 ,全 镇 濒 于 毁 灭 。
张 家 头 、高 地 村 、风 家 桥 、香 樟 树 下 、前
石 桥 、三 河 村 、许 保 里 、新 塘 桥 、金 家 门 、
庙 后 舍 、顾 家 埭
工 农 业
百 家 泾 、北 庄 兜 、大 桥 村 、闻 家 浜 、梅 家
一 联 村 18 桥 、杜 家 门 、朱 南 汇 、沙 含 埭 、刁 荡 里 、牛 1990年 工 农 业 总 产 值 6114万 元 。 其 中 工
桥 、徐 家 浜 、蒋 家 浜 、官 太 漾
业 产 值 4043万 元 ,占 66.5%;农 业 产 值 2813万
扬 旗 桥 、郁 家 头 、姚 家 兜 、图 麟 桥 、笮 篰 元 ,占33.9%。
九 联 村 14
村 、太 平 桥 、殳 薛 埭 里 浜 、殳 薛 埭 外 浜
农 业 解 放 后 ,进 行 了 大 规 模 的 农 田 基 本
建 设 ,基 本 实 现 农 田 旱 涝 保 收 。建 造 电 力 排 灌 机
【新 丰 镇 】
埠 205座 ,装 备 农 业 机 械 总 动 力 11609千 瓦 ,促
位 于 郊 区 东 部 平 湖 塘 北 侧 ,距 市 城 18公 进 农 业 持 续 发 展 。1990年 耕 地 复 种 指 数 254% ,
里 。东 邻 平 湖 县 ,南 靠 净 相 、竹 林 两 乡 ,西 北 两 侧 年 产 粮 食 20916吨 ,粮 地 亩 产 1019公 斤 ,交 售
与 步 云 乡 接 壤 。总 面 积 24.15平 方 公 里 ,其 中 水 粮 食 9874吨 。产 油 菜 籽 648吨 ,淡 水 鱼 229吨 ,
域 面 积 占 10.59%。有 水 田 21607亩 、旱 地 2394 蚕 茧 2吨 ,出 栏 肉 猪 20121头 ,家 禽 65658羽 。
亩 、桑 园 239亩 。平 均 高 程 4.2米 。境 南 平 湖 塘 镇 办 渔 场 有 集 体 积 累 43万 元 ,人 均 收 入 1900
与 境 内 乌 桥 港 、钱 家 港 、沓 盘 桥 港 、三 官 塘 等 支 元 ,并 在 试 养 罗 氏 沼 虾 、甲 鱼 ,开 发 名 优 产 品 上
流 沟 通 ,连 接 众 多 大 小 河 浜 ,形 成 水 网 。 获 得 较 好 效 益 。 新 丰 生 姜 是 江 浙 一 带 著 名 经 济
全 镇 设 14个 村 民 委 员 会 (其 中 1个 渔 村 )、 作 物 。以 肉 质 厚 、辣 味 浓 驰 名 全 国 ,本 世 纪 30年
148个 村 民 小 组 ,有 150个 自 然 村 。镇 政 府 驻 新 代 ,新 丰 生 姜 产 量 达 30万 担 (包 括 附 近 各 乡 ),
丰 镇 。 1990年 末 有 5995户 ,总 人 口 18177人 为 上 海 、天 津 行 庄 所 争 购 ,远 销 东 北 、朝 鲜 、苏 联
(男 性 9135人 、女 性 9042人 ),均 系 汉 族 ,其 中 等 地 区 。近 年 来 ,因 北 方 大 量 种 植 和 姜 瘟 防 治 不

