Page 505 - 《嘉兴市志》(上)
P. 505
第 七 篇 市 区
国 28年 又 狂 轰 滥 炸 ,三 座 跨 平 湖 塘 大 桥 全 毁 。 村 民
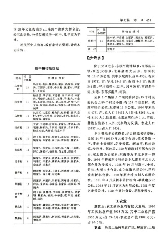
村 名 所 辖 自 然 村
小 组 数
经 三 次 浩 劫 ,全 镇 仅 剩 民 房 一 间 半 ,几 乎 夷 为 平
油 车 桥 、芥 菜 桥 、上 蔡 浜 、高 家 头 、夏 蔡 浜 、
地 。 胜 利 村 10 泮 家 浜 、杨 家 浜 、宋 家 头 、塘 耀 里 、利 其 浜 、
近 代 历 史 人 物 有 :教 育 家 计 宗 型 等 ,计 氏 本 李 家 头 、谢 家 头 、张 家 头
渔 村 东 施 王
志 有 传 。
【步 云 乡 】
位 于 郊 区 之 东 ,东 接 平 湖 钟 埭 乡 ,南 邻 新 丰
新 丰 镇 行 政 区 划
镇 ,西 连 大 桥 乡 ,北 界 嘉 善 大 云 乡 。 总 面 积
村 民 31.16平 方 公 里 ,其 中 水 域 面 积 占 8.43% 。有 水
村 名 所 辖 自 然 村
小 组 数
田 29711亩 ,旱 地 2843亩 ,桑 园 844亩 ,鱼 塘
乌 金 浜 、新 浜 、牌 楼 浜 、南 浜 、吕 家 浜 、朱 家
乌 金 浜 344亩 。平 均 高 程 4.22米 。河 网 分 布 ,西 部 多 干
22 头 、双 园 浜 、东 姜 、中 王 村 、沈 家 村 、邱 家
村
村 、王 金 浜 流 、大 港 ,东 部 多 港 叉 、河 浜 。
柏 角 里 、潭 子 塘 、王 港 桥 、南 三 家 村 、林 家
全 乡 1个 集 镇 、1个 居 民 委 员 会 ;15个 村 民
头 、网 船 浜 、施 家 汇 、王 埭 、马 家 头 、林 金
林 金 村 11 浜 、王 家 浜 、林 家 头 、北 三 家 村 、河 南 村 、许 委 员 会 、180个 村 民 小 组 ,有 159个 自 然 村 。 镇
子 浜 、瓜 亩 浜 、邱 家 头 、彭 家 头 、孟 竹 园 、西
政 府 驻 步 云 镇 ,距 市 城 13.5公 里 。1990年 末 全
城 堆
沈 家 汇 、沈 家 泾 、鲢 鱼 浜 、赵 家 桥 、独 圩 、宗 乡 4761户 ,总 人 口 16412人 (男 性 8262人 、女
乌 桥 村 11 村 、姜 村 、长 马 浜 、王 金 浜 、市 河 、赵 家 头 、
性 8150人 ),除 壮 族 、土 家 族 男 性 各 1人 ,苗 族 、
陈 家 浜 、屠 家 浜
王 前 、王 宅 堰 、张 家 浜 、朱 家 头 、曹 家 头 、高 彝 族 女 性 各 1 人 外 ,其 余 均 为 汉 族 。 农 业 人 口
项 前 村 12 宅 基 、杨 家 浜 、肖 家 浜 、倪 家 浜 、肖 家 木 桥 、 15757人 ,占 人 口 96% 。
徐 家 宅 基 、大 洋 浜 、张 家 小 乔
乡 以 驻 地 步 云 镇 得 名 。步 云 镇 原 名 徐 婆 桥 。
观 丁 乔 、黄 牛 浜 、郑 家 头 、北 长 浜 、李 家 浜 、
观 丁 村 10 民 国 24年 (1935)与 大 云 寺 合 并 ,镇 名 各 取 一
施 家 乔 、万 家 港 、南 长 浜 、店 浜 村 、曹 家 头
字 ,婆 步 土 音 相 同 ,名 步 云 镇 。 解 放 前 ,称 步 云
朱 家 头 、桂 花 浜 、小 木 桥 、杨 子 庵 、土 地 港 、
杨 庄 村 11 镇 、步 云 乡 。解 放 后 ,1950年 建 政 时 西 部 为 步 云
连 口 、屠 家 村 、杨 庄 浜 、白 龙 潭 、颜 家 村
乡 ,东 北 部 为 云 东 乡 ,东 南 部 为 丰 北 乡 的 一 部
陈 家 头 、屈 家 头 、俞 家 头 、金 家 头 、张 家 湾 、
分 。1956年 将 云 东 乡 和 步 云 乡 大 部 和 丰 北 乡 大
民 丰 村 9 马 塘 汇 、泮 家 头 、蔡 家 头 、南 溪 浜 、徐 家 头 、
金 象 浜 、王 家 头 部 合 并 为 步 云 乡 。 1958年 10月 与 新 丰 、净 相 、
竹 林 、大 桥 4乡 合 并 ,成 立 红 旗 人 民 公 社 ,稍 后
顾 项 村 、西 宅 基 、丁 家 头 、西 港 塘 、北 长 埭 、
登 青 村 8
胡 家 头 、南 长 埭 、东 宅 基 改 称 新 丰 公 社 。 1960年 原 大 桥 乡 划 入 东 栅 公
西 蛋 浜 、东 蛋 浜 、刘 家 堆 、周 庵 港 、冯 家 浜 、 社 。 1961年 4月 从 新 丰 公 社 析 出 ,单 独 建 步 云
荣 耀 村 12 庄 浜 、朱 家 浜 、华 家 桥 、俞 家 浜 、赵 家 浜 、西 公 社 。1968年 12月 更 名 为 向 阳 公 社 。1981年 复
港 头
名 步 云 公 社 。 1984年 政 社 分 设 ,复 称 步 云 乡 。
河 长 浜 、汤 曹 村 、田 垟 里 、汤 家 底 头 、宗 家
北 牛 桥
13 堰 、戴 家 头 、柳 浜 、牛 桥 港 、夜 车 浜 、姚 家
村
浜 、坟 浜
工 农 业
陈 家 村 、董 家 浜 、老 屋 浜 、张 家 村 、蔡 家 村 、
镇 北 村 10 解 放 后 ,农 工 副 各 业 均 有 较 大 发 展 。 1990
马 溇 浜 、东 圣 港 、胡 家 头 、李 家 村 、东 港
年 工 农 业 总 产 值 5938万 元 ,其 中 工 业 总 产 值
西 姚 浜 、姚 家 村 、何 家 浜 、荷 花 浜 、大 朱 楼 、 3536万 元 ,占 59.5%,农 业 总 产 值 2402万 元 ,
繁 荣 村 8
曹 塔 浜
占40.5% 。
农 业 历 史 上 是 纯 粮 食 产 区 。解 放 前 ,土 地

