Page 509 - 《嘉兴市志》(上)
P. 509
第 七 篇 市 区
和 在 校 生 巩 固 率 均 在 99%以 上 ,小 学 普 及 率 村 民
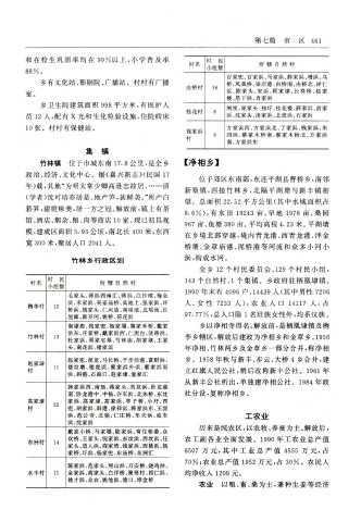
村 名 所 辖 自 然 村
88 % 。 小 组 数
百 家 兜 、百 家 浜 、马 家 浜 、薛 家 浜 、增 浜 、乌
乡 有 文 化 站 、影 剧 院 、广 播 站 。 村 村 有 广 播 桥 、凤 凰 桥 、染 店 港 、由 桥 南 、由 桥 北 、祥 仁
由 桥 村 16
室 。 浜 、陈 家 头 、安 浜 、顾 家 埭 、长 春 桥 、赵 家
楼 、塔 下 浜 、肖 家 浜
乡 卫 生 院 建 筑 面 积 998平 方 米 ,有 医 护 人 闸 坝 、庞 家 头 、独 圩 、桂 花 楼 、薛 家 浜 、俞 家
桂 花 村 8
员 12人 ,配 有 X 光 和 生 化 检 验 设 施 ,住 院 病 床 浜 、沈 家 头 、汤 家 浜 、北 虎 浜 、石 家 浜
10张 。 村 村 有 保 健 站 。 方 家 浜 西 、方 家 浜 北 、丁 家 浜 、钱 家 浜 、朱
钱 家 浜 村
9 四 浜 、蔡 家 木 桥 南 、蔡 家 木 桥 北 、方 家 浜
南 、方 家 浜 东
集 镇
竹 林 镇 位 于 市 城 东 南 17.8公 里 ,是 全 乡 【净 相 乡 】
政 治 、经 济 、文 化 中 心 。 据 《嘉 兴 新 志 》(民 国 17
位 于 郊 区 东 南 部 ,东 连 平 湖 县 曹 桥 乡 ,南 邻
年 )载 ,其 地 “为 明 太 常 少 卿 高 逊 志 故 居 。… … 清
新 篁 镇 ,西 接 竹 林 乡 ,北 隔 平 湖 塘 与 新 丰 镇 相
(学 者 )沈 可 培 亦 居 是 。地 产 笋 ,甚 鲜 美 。”所 产 白
望 。 总 面 积 22.52平 方 公 里 (其 中 水 域 面 积 占
箬 笋 ,甜 脆 味 美 ,居 一 方 之 冠 。解 放 前 ,镇 上 有 茶
8.6%),有 水 田 19243亩 、旱 地 1978亩 、桑 园
馆 、酒 店 、烟 杂 、粮 、肉 等 商 店 10家 。现 已 初 具 规
967亩 、鱼 塘 380亩 。平 均 高 程 4.23米 。平 湖 塘
模 ,建 成 区 面 积 5.93公 顷 ,南 北 长 400米 ,东 西
在 乡 境 北 部 穿 越 ,境 内 青 龙 港 、西 青 龙 港 、泽 金
宽 300米 ,聚 居 人 口 2041人 。
桥 塘 、金 章 庙 港 、泥 桥 港 等 河 流 和 众 多 小 河 小
竹 林 乡 行 政 区 划 浜 ,构 成 水 网 。
全 乡 12个 村 民 委 员 会 、129个 村 民 小 组 ,
村 民 143个 自 然 村 、1 个 集 镇 。 乡 政 府 驻 栖 凰 埭 镇 。
村 名 所 辖 自 然 村
小 组 数
1990年 末 有 4096户 、14439人 (其 中 男 性 7206
毛 家 头 、蒋 浜 西 南 汇 、蒋 浜 、白 沙 滩 、梅 金
浜 、禾 家 浜 、吴 家 庙 桥 、高 地 上 、张 家 浜 、环 人 、女 性 7233人 ),农 业 人 口 14117人 ,占
槜 李 村 12
桥 浜 、姚 家 头 、仁 兴 庙 、南 瑶 池 、北 瑶 池 、长
97. 7 % , 总 人 口 除 1 名 壮 族 女 性 外 ,均 系 汉 族 。
7
屋 廊 、新 开 河 、姚 桥 、荷 花 浜
南 埭 廊 、钱 家 兜 、杨 家 堰 、集 家 禾 桥 、戴 家 乡 以 净 相 寺 得 名 。解 放 前 ,是 栖 凰 埭 镇 及 槜
浜 东 、庄 家 桥 、戴 家 浜 西 、仁 泥 台 、洗 帚 浜 、
竹 林 村 13 李 乡 辖 区 ,解 放 后 建 政 为 净 相 乡 和 金 章 乡 。1956
杜 家 浜 、周 家 宅 基 、竹 林 庙 、胡 家 埭 、王 家
头 、南 花 浜 、褚 家 浜 年 净 相 、竹 林 两 乡 及 金 章 乡 一 部 分 合 并 ,称 净 相
赵 家 兜 、泥 龙 、马 长 桥 、千 步 泾 港 、富 财 浜 、 乡 。 1958年 秋 与 新 丰 、步 云 、大 桥 4乡 合 并 ,建
赵 家 埭
11 楼 坟 墩 、楼 底 浜 、蔡 家 浜 外 浜 、蔡 家 浜 里
村 立 红 旗 人 民 公 社 ,稍 后 改 称 新 丰 公 社 。 1961年
浜 、斜 港 、石 曲 口 、赵 家 埭 、袁 家 汇
从 新 丰 公 社 析 出 ,单 独 建 净 相 公 社 。 1984年 政
韩 家 浜 西 、南 杨 、蒋 家 头 、刘 坟 浜 、卧 龙 港
南 、卧 龙 港 中 、中 杨 、许 车 浜 、北 朱 桥 、东 沈 社 分 设 ,复 称 净 相 乡 。
高 家 埭 家 浜 、高 家 埭 、高 家 浜 、亭 子 桥 、小 圩 、西
22
村 兜 、胡 家 浜 、斜 港 、徐 祥 浜 、韩 家 浜 东 、王 泥
浜 、范 公 寺 、北 杨 、仁 庄 桥 、车 夫 浜 、油 车 工 农 业
浜 、沈 家 浜
历 来 是 纯 农 区 ,以 农 牧 、养 蚕 为 主 。解 放 后 ,
戴 家 小 桥 、马 家 堰 、陆 家 浜 、常 住 桥 港 、众
欢 桥 、王 家 头 、倪 家 浜 、东 坟 浜 、西 坟 浜 、任 农 工 副 各 业 全 面 发 展 。 1990年 工 农 业 总 产 值
东 洲 村 14
家 头 、道 人 浜 、商 家 湾 、钱 家 浜 、西 姚 浜 、杨
家 桥 、圩 浜 、杨 家 兜 、东 汤 桥 、东 洲 汇 6507 万 元 , 其 中 工 业 总 产 值 4555万 元 ,占
70%;农 业 总 产 值 1952万 元 ,占 30% 。 农 民 人
陈 家 浜 、范 家 头 、照 山 浜 、万 安 桥 、烧 鸡 浜 、
永 丰 村 11 金 家 浜 、高 家 头 、白 洋 桥 、聚 贤 村 、西 仁 浜 、 均 净 收 入 1209元 。
姚 才 浜 、众 欢 、姚 池 浜 、塘 口 、堆 金 桥
农 业 以 粮 、畜 、桑 为 主 ,兼 种 生 姜 等 经 济

