Page 631 - 《嘉兴市志》(上)
P. 631
第 九 篇 中 国 共 产 党
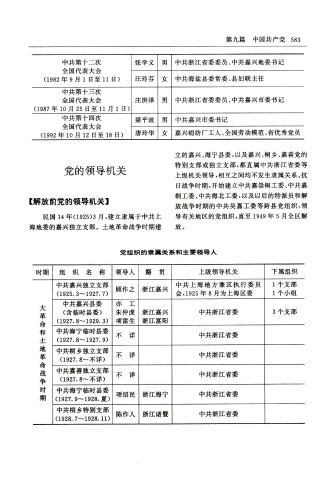
中 共 第 十 二 次 张 学 义 男 中 共 浙 江 省 委 委 员 、中 共 嘉 兴 地 委 书 记
全 国 代 表 大 会
(1982年 9 月 1 日 至 11日 ) 汪 玲 芬 女 中 共 海 盐 县 委 常 委 、县 妇 联 主 任
中 共 第 十 三 次
全 国 代 表 大 会 庄 洪 泽 男 中 共 浙 江 省 委 委 员 、中 共 嘉 兴 市 委 书 记
(1987年 10月 25日 至 11月 1 日 )
中 共 第 十 四 次 梁 平 波 男 中 共 嘉 兴 市 委 书 记
全 国 代 表 大 会
(1992年 10月 12日 至 18日 ) 唐 玲 华 女 嘉 兴 绢 纺 厂 工 人 、全 国 劳 动 模 范 、省 优 秀 党 员
立 的 嘉 兴 、海 宁 县 委 ,以 及 嘉 兴 、桐 乡 、嘉 善 党 的
特 别 支 部 或 独 立 支 部 ,都 直 属 中 共 浙 江 省 委 等
党 的 领 导 机 关
上 级 机 关 领 导 ,相 互 之 间 均 不 发 生 隶 属 关 系 。抗
日 战 争 时 期 ,开 始 建 立 中 共 嘉 崇 桐 工 委 、中 共 嘉
桐 工 委 、中 共 海 北 工 委 ,以 及 以 后 的 特 派 员 和 解
【解 放 前 党 的 领 导 机 关 】
放 战 争 时 期 的 中 共 吴 嘉 工 委 等 跨 县 党 组 织 ,领
民 国 14年 (1925)3 月 ,建 立 隶 属 于 中 共 上 导 有 关 地 区 的 党 组 织 ,直 至 1949年 5 月 全 区 解
海 地 委 的 嘉 兴 独 立 支 部 。 土 地 革 命 战 争 时 期 建 放 。
党 组 织 的 隶 属 关 系 和 主 要 领 导 人
时 期 组 织 名 称 领 导 人 籍 贯 上 级 领 导 机 关 下 属 组 织
中 共 嘉 兴 独 立 支 部 中 共 上 海 地 方 兼 区 执 行 委 员 1个 支 部
顾 作 之 浙 江 嘉 兴
(1925.3~ 1927.7) 会 ,1925年 8 月 为 上 海 区 委 1个 小 组
中 共 嘉 兴 县 委 亦 工
大
(含 临 时 县 委 ) 朱 仲 虎 浙 江 嘉 兴 中 共 浙 江 省 委 3个 支 部
革
(1927.8~ 1929.3) 项 雷 生 浙 江 富 阳
命
和 中 共 海 宁 临 时 县 委 不 详 中 共 浙 江 省 委
土 (1927.8~ 1927.9)
地
中 共 桐 乡 独 立 支 部
不 详 中 共 浙 江 省 委
革 (1927.8~ 不 详 )
命
中 共 嘉 善 独 立 支 部
战 不 详 中 共 浙 江 省 委
(1927.8~ 不 详 )
争
时 中 共 海 宁 临 时 县 委
项 绍 民 浙 江 海 宁 中 共 浙 江 省 委
期 (1927.9~ 1928.夏 )
中 共 桐 乡 特 别 支 部
陈 作 人 浙 江 诸 暨 中 共 浙 江 省 委
(1928.7~ 1928.11)

