Page 632 - 《嘉兴市志》(上)
P. 632
第 九 篇 中 国 共 产 党
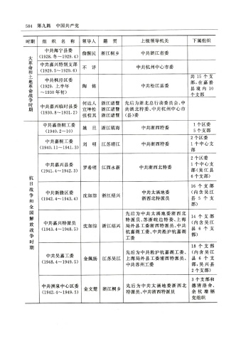
时 期 组 织 名 称 领 导 人 籍 贯 上 级 领 导 机 关 下 属 组 织
中 共 海 宁 县 委
詹 醒 民 浙 江 桐 乡 中 共 浙 江 省 委
(1928. 冬 ~ 1929.4)
大
革
中 共 嘉 兴 特 别 支 部
命 (1929.5~ 1929.6) 不 详 中 共 杭 州 中 心 市 委
和
土 共 15 个 支
地 中 共 枫 泾 区 委 部 , 在 嘉 善
革 (1929. 上 半 年 陶 铭 中 共 松 江 县 委
县 境 内 10
命 ~ 1930 年 初 )
战 个 支 部
争
时 中 共 嘉 兴 临 时 县 委 何 达 人 浙 江 诸 暨 先 后 为 浙 北 总 行 动 委 员 会 、 中
期 宣 坤 松 浙 江 诸 暨 共 浙 北 特 委 、 中 共 杭 州 中 心 市
(1930.8~ 1931.2)
张 校 其 浙 江 诸 暨 ( 县 ) 委
中 共 嘉 崇 桐 工 委 1 个 区 委
姚 旦 浙 江 镇 海 中 共 浙 西 特 委
(1940.2~ 10) 5个 支 部
2 个 区 委
中 共 嘉 桐 工 委
刘 明 江 苏 靖 江 中 共 浙 西 特 委 1 个 中 心 支
( 1940.11~ 1941.3)
部
2 个 区 委
中 共 嘉 兴 县 委 1 个 中 心 支
罗 希 明 江 西 永 新 中 共 浙 西 北 特 委
(1941.4~ 1942.3) 部 ( 吴 江 县
6个 支 部 )
抗
日
16 个 支 部
战
中 共 新 塍 区 委 中 共 太 滆 地 委 ( 内 含 吴 江
争 沈 如 淙 浙 江 绍 兴
(1942.4~ 1943.4) 浙 西 北 特 派 员 县 5 个 支
和
部 )
全
国 先 后 为 中 共 太 滆 地 委 浙 西 北
14个 支 部
解 特 派 员 、 苏 浙 皖 边 特 委 、 上 海
放 中 共 嘉 兴 特 派 员 沈 如 淙 浙 江 绍 兴 局 外 县 工 委 浙 西 特 派 员 、 中 共 ( 内 含 吴 江
战 (1943.4~ 1948.5) 杭 嘉 湖 工 委 、 中 共 淞 沪 杭 嘉 湖 县 6 个 支
争 部 )
工 委
时
18 个 支 部
期
先 后 为 中 共 淞 沪 杭 嘉 湖 工 委 、 ( 内 含 吴 江
中 共 吴 嘉 工 委
金 佩 扬 江 苏 吴 江 上 海 局 外 县 工 委 浦 西 特 派 员 、 县 6 个 支
(1948.4~ 1949.5)
中 共 苏 州 工 委 部 , 吴 兴 县
2个 支 部 )
3 个 支 部 和
中 共 洲 泉 中 心 区 委 先 后 为 中 共 太 滆 地 委 浙 西 北 德 清 洛 舍 、
金 文 楚 浙 江 桐 乡
(1942.4~ 1949.5) 特 派 员 、 中 共 浙 西 特 派 员 余 杭 塘 栖
党 组 织

