Page 638 - 《嘉兴市志》(上)
P. 638
第 九 篇 中 国 共 产 党
社 , 1962 年 3 月 撤 销 。 1969 年 4月 建 立 《 浙 北 中 共 嘉 兴 市 委
报 》社 ,1972 年 10 月 撤 销 。 1983 年 8 月 建 立 , 设 常 务 委 员 会 。 市 委 领
地 专 机 关 党 委 1954 年 4 月 建 立 , “ 文 革 ” 导 人 由 中 共 浙 江 省 委 任 命 。 1984 年 4 月 和 1989
初 期 被 迫 停 止 活 动 。 1971 年 4 月 恢 复 , 1983 年 年 4月 , 召 开 中 共 嘉 兴 市 第 一 、 第 二 次 代 表 大
8 月 撤 销 。 会 , 选 举 产 生 中 共 嘉 兴 市 第 一 、 第 二 届 委 员 会 和
地 区 驻 嘉 兴 直 属 单 位 党 委 1956 年 10 纪 律 检 查 委 员 会 。 一 届 市 委 委 员 32名 、候 补 委
月
初
建 立 财 贸 机 关 党 委 , “ 文 革 ” 期 被 迫 停 止 活 动 。 员 4名 ;一 届 市 委 常 委 9 名 。 二 届 市 委 委 员 35
1971 年 1 月 建 地 区 驻 嘉 兴 直 属 单 位 党 委 ,1979 名 、候 补 委 员 3名 ;二 届 市 委 常 委 10名 。至 1993
年 5 月 撤 销 。 年 12 月 , 由 省 委 任 命 书 记 3名 ,先 后 更 迭 4任
书 记 。
【嘉 兴 市 党 的 领 导 机 关 】
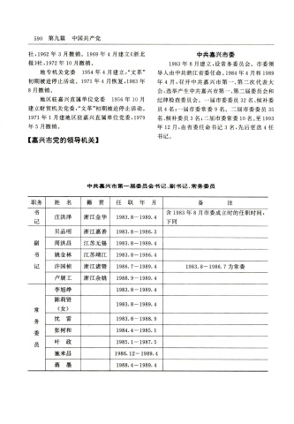
中 共 嘉 兴 市 第 一 届 委 员 会 书 记 、副 书 记 、常 务 委 员
职 务 姓 名 籍 贯 任 职 年 月 备 注
书 含 1983 年 8 月 市 委 成 立 时 的 任 职 时 间 ,
庄 洪 泽 浙 江 金 华 1983.8— 1989.4
记 下 同
贝 品 明 浙 江 嘉 善 1983.8— 1986.3
副 周 洪 昌 江 苏 无 锡 1983.8— 1989.4
书 姚 金 林 江 苏 靖 江 1983.8— 1986.4
为
记 许 国 桢 浙 江 诸 暨 1986.7— 1989.4 1983.8— 1986.7 常 委
卢 展 工 浙 江 余 姚 1988.9— 1989.4
李 旭 峥 1983.8— 1989.4
陈 莉 贤
1983.8— 1989.4
常 ( 女 )
沈 雷 1983.8—1988.9
务
张 树 和 1984.4— 1985.1
委
叶 政 1985.1— 1987.5
员
施 来 昌 1986.12— 1989.4
蒋 墨 1988.4— 1989.4

