Page 814 - 《嘉兴市志》(上)
P. 814
第 十 四 篇 军 事 御 侮
由 徐 志 余 率 领 接 第 五 支 队 防 务 ,月 后 调 离 。六 十 团 龙 田 旅 团 (1941— 1943年 ),第 七 十 师 团 六 十 一 旅 团
(1944— 1945年 )。 嘉 兴 日 军 机 关 通 常 为 旅 团 部 。除 这 些 野
二 师 在 后 方 休 整 后 重 进 崇 桐 地 区 。
战 部 队 外 ,各 县 另 有 警 备 队 、宪 兵 队 和 宣 抚 班 等 。
民 国 29年 (1940)初 ,一 九 二 师 驻 湖 嘉 交 界
日军 常 有 调 遣 ,往 来 不 定 ,仅 举 两 年 为 例 。
处 。7月 ,忠 义 救 国 军 苏 沪 挺 进 纵 队 第 一 支 队 艾
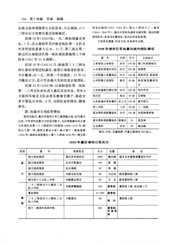
庆 章 部 进 驻 嘉 善 大 云 乡 。 11月 ,第 三 战 区 第 一 1938年 侵 华 日 军 在 嘉 兴 城 内 部 队 概 况
游 击 区 江 南 挺 进 队 第 一 纵 队 接 防 新 编 第 三 十 师
番 号 兵 种 兵 力 占 驻 地 点
防 务 (1941年 10月 调 离 )。
土 桥 部 队 山 本 联 队 步 兵 100余 南 门 杜 家 埭 徐 宅
民 国 30年 (1941)3月 ,新 编 第 三 十 二 师 由
师 长 黄 权 率 领 进 驻 嘉 区 ,接 替 江 南 挺 进 队 防 务 。 山 本 部 队 附 属 本 间 队 步 兵 200余 杨 柳 湾
当 年 撤 离 ,由 一 九 二 师 派 一 个 团 接 防 。 31年 10 山 本 附 属 小 泉 警 备 队 步 兵 100余 莫 家 洋 房 、徐 家 埭
月 撤 往 后 方 。此 后 年 余 嘉 兴 无 国 民 党 正 规 部 队 。 山 本 附 属 王 屋 部 队 骑 兵 80余 徐 家 埭 范 蠡 湖 女
民 国 32年 (1943)秋 ,江 南 挺 进 队 第 一 纵 队 中
山 本 附 属 熊 谷 滕 田 部 200余
第 一 、三 两 支 队 再 次 进 入 嘉 区 活 动 年 余 。翌 年 6 步 兵 秀 州 中 学
月 新 四 军 海 北 支 队 由 浙 东 渡 海 至 海 宁 、海 盐 交 宪 兵 队 宪 兵 20余 芝 桥 街
界 开 展 抗 日 活 动 。 8 月 ,为 国 民 党 军 围 攻 ,撤 返 山 本 附 属 伊 皆 佐 藤 队 步 工 兵 100余 嘉 中 附 小
浙 东 。 井 上 冈 队 工 步 30余 三 一 医 院
附 :沦 陷 时 日 伪 驻 军 情 况
富 田 部 队 铁 路 警 备 队 步 兵 120余 甪 里 街 蚕 种 场
浙 西 沦 陷 后 ,嘉 兴 为 侵 华 日 军 汇 集 调 遣 之 地 ,时 有 重 兵
富 田 部 队 铁 路 警 备 队 瞭 望 兵 12 报 忠 埭
占 驻 。日 军 多 时 达 数 万 少 时 也 有 数 千 ,先 后 侵 据 嘉 区 的 主 要
日 军 部 队 有 第 二 十 二 师 团 四 十 四 旅 团 (1938— 1941年 ,师 山 田 部 队 步 兵 20 姚 庄 路
团 长 土 桥 一 郎 ,旅 团 长 富 田 小 泉 ),独 立 第 十 一 混 成 旅 团
附 注 :沪 杭 、苏 嘉 铁 路 、平 嘉 公 路 线 有 200余 人 。
(1940年 ,旅 团 长 高 桥 重 业 ),第 十 八 师 团 (1940年 ),第 五 师
1939年 嘉 区 侵 华 日 军 兵 力
县 别 番 号 敌 酋 姓 名 兵 力 位 置 备 注
独 立 混 成 旅 团 富 田 吉 井 旅 团 长 1800 嘉 兴 城 富 田 吉 井 兼 铁 道 警 备 队 司 令
嘉 独 立 混 成 旅 团 步 兵 中 尉 富 田 100 新 塍
独 立 混 成 旅 团 伍 长 尾 崎 50 草 荡
兴 独 立 混 成 旅 团 中 尉 吉 田 长 技 60 王 江 泾 配 有 重 机 枪 1挺
独 立 四 十 八 大 队 二 中 队 中 尉 渡 边 英 正 60 王 店 配 有 重 机 枪 1挺
二 十 二 师 团 五 十 八 联 队 二 大
中 尉 斋 滕 裁 助 120 嘉 善 城 重 机 枪 2挺 ,迫 击 炮 1门
队 八 中 队
富 田 部 队 4~ 500 嘉 善 城
嘉 二 十 二 师 团 五 十 八 联 队 二 大 少 尉 真 田 60 重 机 枪 2挺
队 八 中 队 枫 泾
善
独 十 一 旅 四 大 队 四 中 队 241 嘉 善 城 、
西 塘 等
地

