Page 162 - 《绍兴县志(一)》
P. 162

子;7月,县、市人民委员会合并为县人民委员会。1962年1月,析城区,复置绍兴市。1963
         年1月,浙江省人民委员会通知,撤市建制,4月城区正式改为绍兴县城关镇。1964年9
         月,复设绍兴地区专员公署,绍兴县为其辖区。1981年3月,绍兴县改建绍兴市(县级)。
         1983年7月,撤绍兴地区,建立省辖绍兴市(地级),恢复绍兴县。析城区及禹陵、东湖、城
         东、梅山、灵芝、亭山6公社为越城区,同隶绍兴市。

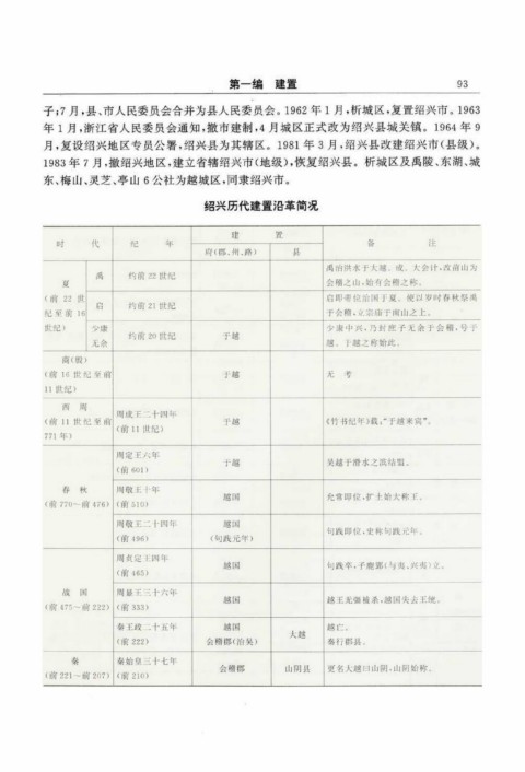
                                       绍兴历代建置沿革简况
   157   158   159   160   161   162   163   164   165   166   167