Page 237 - 《三门县志1989-2013》
P. 237
第七编 林 业
柑桔产业逐步向产供销一体化迈进,采用农业合作社产销模式和龙头企业带动型模式,种植面积不断扩大,
产量逐年增加,成为农村经济的支柱产业。1996 年,柑桔种植面积 6.13 万亩,总产量 6.46 万吨。2000
年后,随着种植成本提高,市场波动,效益降低,果农生产积极性有所减弱。2013 年,柑桔种植面积 5.23
万亩,总产量 6.99 万吨。柑桔主要品种有特早熟“大分”“宫川”“兴津”;中、晚熟温州蜜柑(无核桔),
占全县柑桔种植面积的 90%,品种从黄岩、温州等地引进。胡柚、葡萄柚、红美人等杂柑品种面积不断扩
大。此外,以美系纽荷尔脐橙为主的橙类、本地早、柚类、金柑等品种也有一定的栽培面积。三门县所
产柑桔果大味美,甘甜爽口,营养丰富,远销上海、江苏、河南、安徽、辽宁、天津等省市。
杨梅 主要分布于松门、石滩、小蒲和舒岐等村,1989 年,种植杨梅 3155 亩,年产量 328 吨,其中
石滩村 65 吨。2013 年,杨梅面积 1.02 万亩,总产量 3298 吨,品种有东魁、荸荠种、早大梅、桐子梅等。
枇杷 l989 年,种植面积 2443 亩,产量 243 吨。1997 年,“一树金”和“白玉”枇杷在台州市精品
枇杷评比中分获金奖和优质奖。21 世纪初,开始从宁海县引进白枇杷品种,至 2013 年枇杷种植面积 5376 亩,
总产量 2000 吨,其中白枇杷面积 4226 亩,产量 1500 吨。
柿 分布在高枧、珠岙、亭旁、小雄等乡镇,多为零星栽植于山边坡地或房前屋后。1989 年,有柿
林 675 亩,总产量 362 吨。2013 年,有柿林 991 亩,总产量 400 吨,品种有本地柿、日本甜方柿、牛奶柿等。
梨 1989 年,梨园面积 587 亩,总产量 183 吨,种植品种以砂梨为主。1990 年,引进黄花梨。1995 年,
引进翠冠梨。2013 年,有梨园面积 3822 亩,总产量 3000 吨。
葡萄 1989 年,葡萄面积 275 亩,总产量 108 吨。2008 年,引进红提、澳斯科达、美人指、巨峰、
香珠米葡萄优质苗种,开始温室大棚葡萄种植。2013 年,有葡萄面积 1340 亩,总产量 1700 吨,其中大
棚栽培面积 978 亩。
桃 1988 年,桃园面积 6200 亩,总产量 1348 吨,有玉露桃、脆桃、黄桃、水蜜桃等品种。以后逐年减少,
至 2013 年,有桃园面积 2122 亩,总产量 2000 吨。
至 2013 年,上述水果外,还有青梅、杏梅面积 53 亩,总产量 40 吨;李子面积 241 亩,总产量 160 吨;
猕猴桃面积 684 亩,总产量 120 吨;蓝莓面积 155 亩,总产量 30 吨;其它水果 4925 亩,总产量 500 吨。
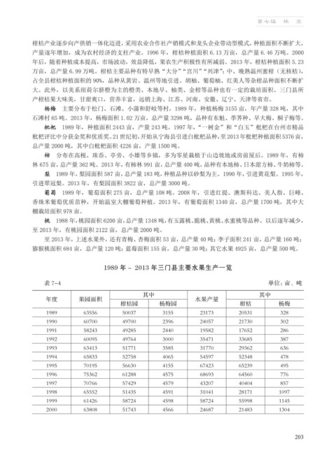
1989 年~ 2013 年三门县主要水果生产一览
表 7-4 单位:亩、吨
其中 其中
年度 果园面积 水果产量
柑桔园 杨梅园 柑桔 杨梅
1989 63556 50037 3155 23173 20531 328
1990 60700 49700 2396 24057 21730 302
1991 58243 49285 2440 19582 17652 286
1992 60095 49764 3000 35471 33685 387
1993 63413 51771 3585 31770 29362 636
1994 65833 52758 4065 54597 52348 478
1995 70195 56630 4155 67423 65239 495
1996 75362 61288 4575 68693 64560 776
1997 70766 57429 4579 43207 40404 857
1998 65552 51435 4591 31041 28171 1097
1999 61426 58724 4598 58724 55998 1145
2000 63808 51743 4566 24687 21483 1304
203

