Page 407 - 《三门县志1989-2013》
P. 407
第十四编 环境保护
第一章 环境质量
第一节 管理机构
1984 年,建立三门县城乡建设环境保护局,下设环保股。1998 年,更名为三门县建设规划局(县环
境保护局)。原环保股更名为环境保护监测站。1999 年 12 月,县环境保护局独署办公,人员编制 23 人。
内设办公室、法制宣传科、管理科,下辖环境保护监测站(差额拨款事业单位)和环境监理大队(自收
自支事业单位,2002 年 12 月底更名为环境监察大队)。2005 年,增设生态科。2007 年,建三门县环境监
察大队派出机构——港南中队。2011 年,设派出机构高枧环保站、健跳环保站。2013 年,内设办公室、
法制宣传科、管理科、行政审批科、生态科。下辖环境保护监测站、环境监测大队、珠岙镇环保所、健
跳镇环保所,人员编制 34 人。
第二节 大气环境质量
监测情况
大气质量监测,围绕县城范围进行,以 2006 年大气自动监测站建设为界,分前后两阶段。前期,年
采集数据量不一,1994 年和 1995 年人工采样,每年采集数据 2 期。2004 年和 2005 年,采集监测数据 416 个。
大气监测以二氧化硫、氮氧化物和悬浮颗粒三个项目为主。2006 年自动监测站建成后,按《国家监测技
术规范》设定,设立一个人工监测点,建立空气质量自动站,实行 24 小时大气连续取样、监测分析,为
县城空气质量提供周报数据。
质量报告
2006 年~ 2013 年,县城空气质量总体稳定,属清洁水平,每年二级标准天数在 80% 以上,一级标准
为 67 天左右。二氧化硫、氮氧化物和悬浮颗粒具体监测结果,详见各表:
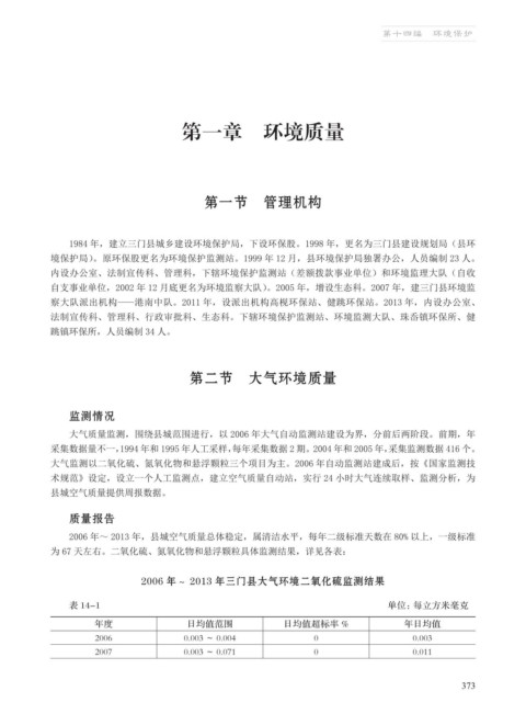
2006 年~ 2013 年三门县大气环境二氧化硫监测结果
表 14-1 单位:每立方米毫克
年度 日均值范围 日均值超标率 % 年日均值
2006 0.003 ~ 0.004 0 0.003
2007 0.003 ~ 0.071 0 0.011
373

