Page 540 - 《三门县志1989-2013》
P. 540
三门县志(1989—2013)
月,公众电报等业务停止受理,退出历史舞台。
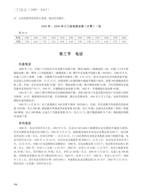
1989 年~ 2000 年三门县电报去报(计费)一览
表 18-2
年份 1989 1990 1991 1992 1993 1994 1995 1996 1997 1998 1999 2000
万份 7.43 6.67 7.21 7.26 5.86 3.69 2.39 1.38 0.79 0.62 0.71 0.60
第三节 电话
长途电话
1989 年 7 月,开通三门至杭州半自动拨号电路 2 路。增设 ZM202 三路载波机 1 部,开通三门至宁海
载波电路 1 路。增设三门至临海超十二路载波机 1 部,增开半自动拨号电路 2 路(DXP2X8)。1990 年 6 月,
开通三门至三角塘、小雄、大横渡半自动拨号电路各 l 路。8 月 18 日,DD16 长途全自动交换设备开通,
长话进入全国自动拨号网。12 月 15 日,初装容量 120 路的数字微波开通投入使用,装置 480 路微波收信
机 1 部。年底,有长话业务电路 53 路,其中,载波电路 34 路,数字微波电路 19 路。当年发展国内长途
直拨电话有权用户 92 户。1991 年,开通微波长途电路 33 路。1992 年,开通微波长途电路 40 路。
1993 年 1 月,1000 门数字程控电话交换机割接开通,首批 400 多户长途直拨有权用户全部进入程控
交换网。10 月,随着程控电话开通,开办国际港、澳长话直拨业务。1994 年 2 月 4 日起,全面开放国内
国际长途直拨电话。
1995 年 11 月 30 日,动工新建浙江 SDH 光缆干线网(DXP30S5),年底,有长途数字终端复用设备容
量 1920 路,实占 960 路;微波数字终端复用设备容量 480 路,实占 30 路;长途自动交换机(程控)容量
480 路端,实占 300 路端;长途人工交换机容量 20 门,实占 11 门;数字微波线路 70 千米,微波通信线路
70 波道千米。
市内电话
1988 年,电话号码升至 5 位。1992 年 9 月,市话 HJ-9211000 门纵横制自动交换机开通投入使用,
市话交换机总容量达到 3000 门。1993 年 3 月 31 日,海游城关地区市内电话总数达到 3280 户,市话普
及率达到 12 部 / 百人,位居台州第一。10 月 23 日,S—1240 程控自动电话交换机 5000 门割接开通,电
话号码升至 6 位。1994 年 11 月 23 日,市内自动交换机扩容 5000 门,12 月 4 日,市内电话号码升至 7
位。12 月 15 日,开通 112 电话障碍自动测量台。1998 年,市话总数达到 11734 户,电话普及率达到 9.08
部 / 百人。2001 年,市话 4.1 万部,2.22 万户。2002 年,市话 5.18 万部,3.12 万户。电话主线普及率
18.39 线 / 百人,其中城市 44.79 线 / 百人,乡村 12.89 线 / 百人。2003 年 3 月 20 日,完成 C & C08 割
接,交换机总容量由 20 万门增加到 80 万门。2004 年,市话 4.4 万户。2005 年,市话 4.95 万户。2006
年 1 月 1 日,实行电话自然月计费(DXP129S1),本地固定电话总数达到 10.10 万户。2007 年 5 月 19 日,
固定电话(小灵通)号码升至 8 位。
506

