Page 544 - 《三门县志1989-2013》
P. 544
三门县志(1989—2013)
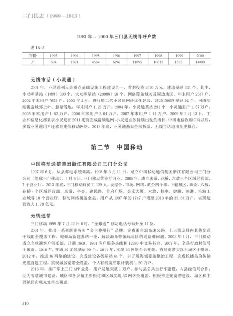
1993 年~ 2000 年三门县无线寻呼户数
表 18-5
年份 1993 1994 1995 1996 1997 1998 1999 2000
户 694 1871 4564 6196 11895 10615 13551 14000
无线市话(小灵通)
2001 年,小灵通列入县重点基础设施工程建设之一,首期投资 2400 万元,建造基站 331 个,其中,
小功率基站(10MW)303 个,大功率基站(200MW)28 个,网络覆盖城关及周边地区。年末用户 2507 户。
2002 年末用户 7653 户。2003 年 2 月,进行第二代小灵通网络优化建设,建造 500MW 基站 92 个,网络陆
续覆盖城郊上叶、悬渚等地,年末用户 1.28 万户。2004 年,小灵通基站 291 个,小灵通用户 1.57 万户。
2005 年末用户 1.62 万户。2006 年末用户 2.04 万户。2007 年末用户 2.14 万户。2009 年 2 月 13 日,工
业和信息化部要求小灵通在 2011 底前完成清频退网,小灵通业务持续出现负增长。中国电信收购 C 网以后,
多数小灵通用户迁移到电信移动网络。2013 年底,小灵通基站全部拆除,无线市话退出历史舞台。
第二节 中国移动
中国移动通信集团浙江有限公司三门分公司
1997 年 6 月,从县邮电系统剥离。1998 年 3 月 11 日,成立中国移动通信集团浙江有限公司三门分
公司(简称三门移动)。5 月 6 日,三门移动营业厅开业。2005 年,成立珠岙、花桥、六敖三个区域经营部、
7 个营业厅。2013 年底,三门移动有员工 129 人,设综合、市场、网络、政企四个部,下辖城区、珠岙、六敖、
花桥 4 个区域经营部,珠岙、亭旁、建民路、首府广场、金茂大厦、六敖、核电、健跳、泗淋、沿海工
业城等 10 个营业厅,移动网络覆盖全县。用户从 1997 年的 1747 户增至 2013 年的 33.89 万户,实现运
营收入 1.70 亿元。
无线通信
三门移动 1999 年 7 月 22 日 0 时,“全球通”移动电话号码升至 11 位。
2001 年,推出一系列新业务和“金卡神州行”品牌,完成甬台温高速公路、上三线及县内其他交通
干线的全覆盖工程。蛇蟠岛新建基站一座,解决海岛等偏远地区的通信难问题。2002 年 4 月,三门移动
成立全球通客户俱乐部。开通 1860、1861 客户服务热线和 12580 中文秘书台。2007 年,全县行政村信号
全覆盖。2010 年,开通 2G 无线基站 90 个。2011 年,实现 2G 网络全县覆盖。有线宽带实现主城区全覆盖。
2012 年,推进 3G 网络的建设,完成建设各类基站 64 个,并开展海域覆盖整治工程,完成蛇蟠岛的传输
光缆自建工程,实现城区宽带全覆盖,个人有线宽带累计装机 1.20 万户。
2013 年,推广掌上三门 APP 业务,用户发展突破 1 万户。参与县公共自行车建设,与县经信局合作,
助力智慧城市建设。城区和各乡镇主要街道和区域实现 3G 网络全覆盖。积极推进光宽带建设,城区和主
要镇区实现光宽带全覆盖。
510

