Page 547 - 《三门县志1989-2013》
P. 547
第十八编 邮政 通讯
第四章 网络与信息化
第一节 互联网
数据通信
1995 年 8 月 26 日,数字数据网(DDN)开通(DXP29X7),具有文件传输、电子信箱、语音信箱、可视图文、
目录查询、智能用户电报等传输业务功能。至 1997 年底有数字数据(DDN)用户 5 户。
1995 年 8 月 30 日,正式开通分组交换网(X.25 网)。采用香港达科公司生产的 ACP50 型的接点机,
端口数 32 个。1997 年,开通建设银行、人民银行、农业银行等 X.25 专线用户 7 户。1997 年 3 月,开通
国际互联网(INTERNET)。至年底,有国际互联网用户 19 户。
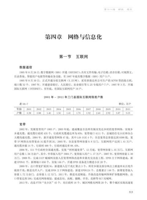
2001 年~ 2011 年三门县国际互联网络用户数
表 18-7 单位:万户
年份 2001 2002 2003 2004 2005 2006 2007 2008 2009 2010 2011
户数 0.38 0.88 1.40 1.50 1.41 1.70 1.92 2.40 2.92 3.87 5.03
宽带
2002 年,发展宽带用户 1003 户。2003 年底,建成覆盖全县所有镇及发达乡村的宽带网络,实现乡
乡通光缆,通光缆行政村 435 个,行政村光缆通达率为 85%,宽带端口 4111 个,县城的住宅小区和办公
大楼均通光缆。2004 年,新开通宽带网络 47 处,其中 LAN 小区 4 个,全县宽带总容量达到 9388 线,宽
带 IP 网络出局带宽由 1G 提升到 2G。2005 年,全县宽带网容量 0.9 万门,互联网用户达到 1.41 万户,
通光缆乡镇 14 个、行政村 488 个,行政村通达率 88.45%。
2006 年,511 个行政村全部通光缆,实现“村村通宽带”。12 月底,宽带网容量 1.35 万门,互联网
用户总数 1.56 万余户,其中,窄带接入用户 3904 户,宽带接入用户 1.17 万户。2007 年,宽带网容量 2.30
万门。2008 年,完成 C4IP 城域网及接入层宽带网络改造和乡镇光交改造工程,EPON 主干网络建成,新
建 EPON41 个,新增端口 656 个,实装 146 户,开通 EPON 设备进大楼进小区 20 个。
2009 年,出口带宽扩展到 5G,新建接入层千兆汇聚点 3 个,所有乡镇及部分网点上联速率从百兆升
级到千兆;推进光纤入户,完成 EPON 主干网络建设,新建 EPON124 个,总数累计 148 个,新增宽带接入
容量 1.72 万余门,总容量 3.12 万门。2011 年,推进光进铜退,升级改造传输网络和扩容数据网络,出
口带宽达到 20G;完成光网络规划,建成县局、高枧、健跳、亭旁、花桥等 OLT 局域网。
2013 年,改造 FTTH“光小区”45 个,光行政村 16 个,城区网格光网络 20 个,整个城区实现高速宽
513

