Page 789 - 《三门县志1989-2013》
P. 789
第二十六编 人民团体
开展“邮政投递、储汇岗位技能竞赛”“安康杯”劳动竞赛与“六五”普法知识竞赛。
文体活动 举办“冠军杯”职工篮球赛 5 次,“振兴杯”职工乒乓球赛 8 次,职工羽毛球赛 6 次,职
工歌唱比赛 5 次,职工演讲比赛 2 次,庆“三八”系列活动 8 次,“五一”文体活动 13 次。1991 年,举办“社
会主义好”征文比赛。1993 年,举办三门县女职工美化生活比赛。1995 年,举办三门县围棋锦标赛。1997 年,
举办“迎香港回归万人签名活动”。1999 年,举办职工美术书法摄影展览。2000 年,开展女职工木兰拳、扇、
剑培训班。2009 年,与台州广播电视总台公共财富频道《越搞越开心》栏目组合作,拍摄“五一”特别节目——
劳动最快乐之走进三门。2012 年,组织发动“舞飞梦想”三门县文化艺术“浪花奖”舞蹈大赛。2013 年,
组织职工艺术团开展“喜庆十八大送文化进企业”活动,进行 10 场文艺演出。选送优质节目参加台州市
首届职工文化艺术节,获得市级荣誉 16 项,其中,一等奖 2 个(其中一个为金奖)、二等奖 1 个(银奖)、
三等奖 2 个、优秀奖 11 个。多个节目代表市总工会到省总工会参赛,折子戏获得省首届职工文化艺术节
戏剧演唱大赛银奖。
第二节 共青团
中国共产主义青年团三门县委员会(简称团县委)
至 2013 年,根据乡镇行政区划调整,相应调整农村团组织设置,建有 10 个乡镇(街道)团(工)委。
团县委直属组织 4 个,分别为县青年联合会、志愿者协会、少工委、青少年活动中心。全县有团组织 1112 个,
团员 47902 人。
重要活动
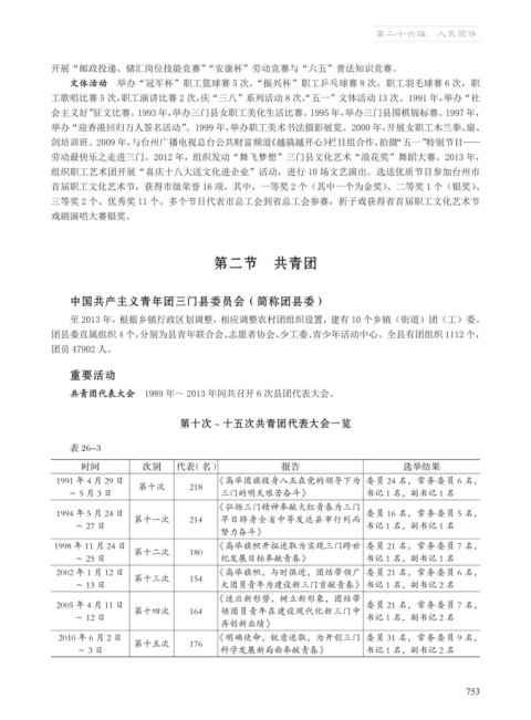
共青团代表大会 1989 年~ 2013 年间共召开 6 次县团代表大会。
第十次~十五次共青团代表大会一览
表 26-3
时间 次别 代表(名) 报告 选举结果
1991 年 4 月 29 日 第十次 218 《高举团旗投身八五在党的领导下为 委员 24 名,常务委员 6 名,
~5月3日 三门的明天艰苦奋斗》 书记 1 名,副书记 1 名
《弘扬三门精神奉献火红青春为三门
1994 年 5 月 24 日 委员 16 名,常务委员 5 名,
第十一次 214 早日跻身全省中等发达县市行列而
~ 27 日 书记 1 名,副书记 1 名
努力奋斗》
1998 年 11 月 24 日 第十二次 180 《高举旗帜开拓进取为实现三门跨世 委员 21 名,常务委员 7 名,
~ 25 日 纪发展目标奉献青春》 书记 1 名,副书记 1 名
2002 年 1 月 12 日 第十三次 154 《高举旗帜,与时俱进,团结带领广 委员 21 名,常务委员 6 名,
~ 13 日 大团员青年为建设新三门贡献青春》 书记 1 名,副书记 2 名
《适应新形势,树立新形象,团结带
2005 年 4 月 11 日 委员 21 名,常务委员 7 名,
第十四次 164 领团员青年在建设现代化新三门中
~ 12 日 书记 1 名,副书记 2 名
再创新业绩》
2010 年 6 月 2 日 第十五次 176 《明确使命,锐意进取,为开创三门 委员 31 名,常务委员 9 名,
~3日 科学发展新局面奉献青春》 书记 1 名,副书记 2 名
753

