Page 792 - 《三门县志1989-2013》
P. 792
三门县志(1989—2013)
青少年活动中心
位于海游街道湫水大道 19 号,心湖公园西面,占地面积近 6 亩,建筑面积 3380 平方米。2005 年 5
月动工兴建,2007 年 9 月投入使用。有多功能教室、舞蹈教室、跆拳道训练馆、机器人教室等 21 间功
能教室。2009 年开始,陆续开设少儿舞蹈、绘画、素描、书法、拉丁舞、主持人、跆拳道、智能机器人、
小歌手、电子钢琴、围棋等 19 类兴趣培训项目,共开办培训班 300 多期,年培训 3000 余人次。同时,
开展特色活动,有流动少年宫、公益夏令营、“文化自信”主题教育、亲子故事会等,年服务青少年近 2
万人次。
第三节 妇女联合会
三门县妇女联合会(简称县妇联)
1939 年夏,在中共亭旁特支领导下成立亭旁区妇女协会。1951 年 5 月 30 日,召开首届妇女代表大会,
成立三门县民主妇女联合会。1958 年 1 月 4 日,改名为三门县妇女联合会。“文化大革命”初期,县妇联
工作被县革委会政治工作组群众运动办公室取代。1973 年 7 月 3 日,召开县第五届妇女代表大会,恢复
县妇联机构,以后未有变更。
1989 年,亭旁棉纺厂召开女职工代表大会,开启乡镇企业妇女组织建设。至 1994 年,乡镇企业妇
代会增至 25 个。1993 年,各级妇联主任改为妇联主席。1995 年,有妇代会 538 个。1997 年,通过改造、
调整和整顿,508 个村妇代会中,被评为五好妇代会 270 个。1999 年,高枧乡妇联在三门第一同步带厂试点,
探索非公企业妇女组织建设。2001 年,县妇联、乡镇、村妇代会换届。16 个乡镇妇联主席平均年龄为
30.3 周岁,大专学历 14 人,共产党员 16 人。村妇代会主任年龄在 45 岁以下,初中文化程度占 70%,半
数以上为农村经济发展的带头人。2007 年,建农民专业合作社妇代会 17 个。
2013 年,全县妇女组织:乡镇(街道)妇联 10 个,行政村妇代会 511 个,居民区妇代会 7 个,乡镇
企业妇代会 25 个,非公企业妇代会 269 个,农业专业合作社妇代会 17 个。
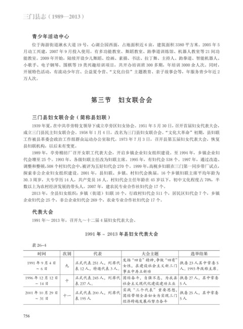
代表大会
1991 年~ 2013 年,召开九~十二届 4 届妇女代表大会。
1991 年~ 2013 年县妇女代表大会
表 26-4
时间 次别 代表 大会主题 选举结果
发扬“四自”精神,争做“四有”
1991 年 9 月 4 日 正式代表 251 人,列席代 执委 23 人其中常委 5
九 女性,在建设社会主义新三门
~6日 表 12 人,特邀代表 3 人。 人。1993 年改称主席。
事业中再立新功
1996 年 12 月 12 日 十 正式代表 245 人,列席代 团结奋斗,自强不息,为我县 执委 27 人,其中常委
~ 14 日 表 237 人。 社会主义现代化建设建功立业 5人
实践“三个代表”重要思想,
2001 年 10 月 29 日 十一 正式代表 200 人,列席代 团结带领全县妇女为实现三门 执委 25 人,其中常委
~ 31 日 表 195 人 5人
经济跨越发展而努力奋斗
756

