Page 734 - 《丽水市志》第二册
P. 734
! "
!"#$%" #$"&$"
!""# !"#$%&'() $!%"" *+,"()-./0 !" 12 !""& !"3$%4'() '#&("
*+,"567( '%'"" *+,89:( )"#*+# *+,;<) !""& ! $!&+$ *+,"()=>?@
ABCDEF6GHIJ "+#,2 K!;>%()-./0 !% L2 !--$ !;3$%4'() .-%)#-
*+,;567( )-)#-- *+,;()-./0 !$ L2!--( !;3$%4'() )-%%-- *+,;(
)-./0 %- L2 !--' !;3$%4'() )-(--- *+,;()-./0 %- L2 !-)- !;3$%
4'() ))#--- *+,;()-./0 %- L2
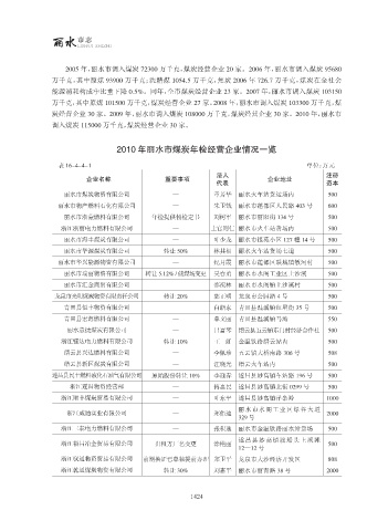
!"#" !"#$%&!'()*+,-./
M )&/*0*0) NOP*Q
67 <=
*+01 2345 *+:;
89 >?
3$%()pqrstu R °± 3$åæçèé\ê #--
3$%pvwxyzrstu R ²³´ 3$%ëìíî *-% ï &--
3$%{|wxrstu !STUVSWX µ¶· 3$%3ðñ .%* ï #--
{}{3~wxrstu R ¸¹º» 3$%åæçè\ê #--
3$%()rstu R ¼½ 3$%òóô .!$ õ .* ï #--
3$%B()rstu YZ #-, ¾5¿ 3$åæçè\ö÷ #--
3$%ABpqrstu R ÀÁÂ 3$%ëìøùúûüý #--
3$%3pqrstu YZ #+)!, 1 [(\]^ ÃÄÅ 3$%$þÿ0¸!" #--
3$%
rstu R ÆÇ¾ 3$%$þú¸!"ý #--
%()pqrstu YZ !-, ÈÉ %t#î * ï #--
pqrstu R Ê{Ë $"ú%&ñ %# ï #--
wxrstu R ÌÍ3 $"ú'( ##-
3$()rstu R ÎÏÐ )úË*ý-+,-? #--
{}wxrstu YZ .-, Ñ Ò ./îçê #--
wxrstu R ÓÔÕ )ú012î %-& ï #-(
()rstu R Ö× åæçê #--
wx zy¡¢rstu 7_`aYZ .-, ÓØÄ 34úæçî .'& ï #--
{}pq-.£ R ÙÚ 35ú6ñ -!'' ï #--
{}¤()¥rstu R ¼ÛÜ 35ú789 .---
3$%$þÿ0:;0÷
{}¦§¨0rstu R ÝÞß !---
%!' ï
{}©ªwxrstu R àáâ 3$%./î3$çè\ #--
35ú<=>¸"?
{}«¬¥rstu bcdefg^ ãä3 #--
.!R.! ï
{}®pq¥rstu hijklNmThno Ý³Ü %0@-ABC (-(
{}¯®()pqrstu YZ %-, µÚÜ 3$%3î %( ï !---
'()*

