Page 735 - 《丽水市志》第二册
P. 735
!"#$ %&'()
*+ !"#$#$#!
)* /0
!"#$ %&'( !"-.
+, 12
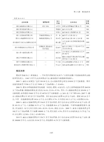
CDEF<GHIJK ,- %&' ijk
g| *! (&)
CDLMNFHIJK . lmn STUT (&&
CDOP<GHIJK . oOp STZ !&! (&&
CDQR<GHIJK /0123045 q r STUZ *(* "&)
STUVWXYHIJK /0123065 st5 STUS !%) *!( (&&
CDSTUZ[\]^XYHIJK . upv !&&&
**
789:;<=>? STU¡¢£e¤¥ $%% ¦
CD_`<G&aHIJK wxy !&&&
@A*B §¨© )!&
ª«{e
CDbcNFHIJK . z{| !*&&
*&)
STU¡¢£S¬®
CDd)XYHIJK . }~) (&&
¯&° % ± $&*
CDefNFHIJK . ²\Fp³´ *.% *&&&
CDg\hNF&aHIJK . µ³¶·¸¹ºe + (&&
3456
<G»¼STU½¾NF¿À; Át{ÂÃÄÅÆÇÈÉÊËÌÍÎÏeÍNFÐÑÒÓÍ
ÔÕÖרZÙ !+$+ /e|«{Ú_tÛQÜ;ST<GÝÞßàáÞâãÙ
*&&( /;STUÇÈÉÊËÌ %&(,+) ä\;ÝUNFÐåË8¼ *%()(& æçèéê<Ù ëe
ì<íîGï -%-)& æçèðñ (%&(& æçèéê<ò;Ó **,$+'Ù
*&&" /;STUóôNFÐÑõöÀ÷ø×;<Gùúûüýùþ^ÿ!óôNFÐÑ *"$%%&
æçèéê<;ëNFÐÑÔÕ"ż !),$'ù**,+'ù$-,('Ù #/;ÝUNFÐÑË8 *)($(& æç
èéê<;ëe<G +(")& æçèðñ ")-%& æçèéê<ò;Ó *$';Ô$/%& &,"'Ù*&&- /;S
TUNFÐÑË8 %!-,*( æçèéê<; ëeÝ'(þ^ÐÑ $!,*( äç)*; <G !&%,!" æç
è+ÝUÀ,NFÐÑË8 !"+,$ æçè;-Ô./ +,-';ëeì< !&!,( æçè;-Ô.0 ),!'Ù
*&&) /;STUNFÐÑË8 %%$,&% æçèéê<;ëeÝ'(þ^ÐÑ $-,$% äç)*;<
G !&%,%* æçè;úûüý %+,-% æçè;ë1NF *+," æçèéê<Ù ÝUóôNFÐÑe;<
Gùúûüýùþ^ÔÕ2ż !"'ù!+,('ù(*,$';ë1 !*,!'Ù *&&+ /;STUNFÐÑË8
!)),*- æçèéê<;ëeì< !&)&&& æçè;-Ô.0 $,('+ëeÝUTþ3þ8 %!,-( äç)
*;-Ô.0 !*,("';"ÅÓ $!'_ (+'Ù
*&!& /;STUNFÐÑË8 %(",-! æçèéê<;ëeÝ'4þ^ÐÑ (&,$% äç)*;<
G !&)&&& æçè;úûüý %+,+$ æçè;ë1XY $!,-+ æçèéê<Ù
!"#$

