Page 641 - 《长兴县志(1988-2012)》(上册)
P. 641
第十二编 工业
第二节 工业效益
一、增长速度
1988 年,全县实现工业增加值 4.14 亿元,占全县生产总值的 39%,其中乡及乡以上独立核算工业企
业工业增加值 2.43 亿元,工业增加值率为 31.5%。受宏观经济紧缩影响,1990 年全县工业增加值比上
年增幅下降至 8.2%。1992 年起经济形势复苏,全县工业增加值比上年增长恢复至 37.2%。1993 年,全
县实现工业增加值 15.87 亿元,占全县生产总值的 53.2%,增幅为 25 年内最高,比上年增长 1 倍。1997
年起,随着全县工业企业改革深度推进,同时受亚洲经济危机影响,全县工业经济增幅开始回落和波动,
进入低速增长期。进入“十五”时期以来,全县工业增加值快速增长,至 2010 年年末,工业增加值由
2000 年的 13.44 亿元增至 102.13 亿元,增长 6.6 倍。2012 年,全县实现工业增加值 173.19 亿元,占全
县生产总值的 46.7%,比 1988 年增长 40.84 倍,年平均增幅 16.8%。其中规模以上工业企业工业增加值
142.95 亿元,比 1988 年增长 57.88 倍,年平均增幅 18.5%。
二、主要经济效益指标
1988 年,全县乡及乡以上独立核算工业企业实现销售产值 7.08 亿元,利税总额 9902 万元,利润总
额 6394 万元。受宏观经济紧缩影响,1990 年,全县工业企业效益开始下滑,工业企业实现利税总额、利
润总额比 1988 年分别下降 44.2%和 73.5%。1991 年,走出低谷,开始回升。1992 年,全县工业企业实现
销售产值 17.15 亿元,利税总额 1.03 亿元,利润总额 3813 万元。1993 年,全县工业经济全面好转,实现
利税总额、利润总额分别比上年增长 3.28 倍和 5.43 倍。1994 年,全县工业经济除销售产值外其他指标
均开始滑坡,并于 1996 年起连续 3 年经济效益低迷,企业销售收入下降,利税总额减少,利润大幅度缩
减。经过 20 世纪 90 年代中后期的工业经济体制改革和坚持开放发展,全县工业经济顺利度过调整期,
在 21 世纪呈现持续稳定快速发展的势头。其间,2008 年受国际金融危机影响,工业经济效益一度滑
坡,持续向好势头有所减缓。但在混合经济、私营经济、外商投资强力推动下,全县以市场为导向,以科
技为依托,培育发展新兴产业,改造提高传统产业,加快工业结构调整步伐,经济运行质量和工业经济效益
不断提高。2012 年,全县工业实现销售产值 801.92 亿元,利税总额 67.13 亿元,利润总额 44.66 亿元,分别
比 1988 年增长 112.31 倍、66.80 倍和 68.84 倍,年平均增长分别为 21.8%、19.2%和 19.4%。企业产销率
98.1%,资产负债率 62.3%,成本费用利润率 5.1%,每百元固定资产原值实现利税 23.32 元,每百元销售收入
实现利税 7.31 元。亏损企业 33 家,亏损面 5.7%,亏损企业亏损总额 16259 万元,亏损率 4.1%。
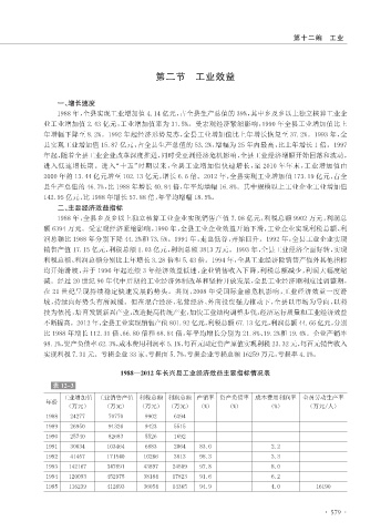
1988—2012 年长兴县工业经济效益主要指标情况表
表 12-3
工业增加值 工业销售产值 利税总额 利润总额 产销率 资产负债率 成本费用利润率 全员劳动生产率
年份
(万元) (万元) (万元) (万元) (%) (%) (%) (万元/人)
1988 24277 70770 9902 6394
1989 26950 91326 9423 5515
1990 25740 82683 5526 1692
1991 30034 103464 6883 2064 83.0 2.2
1992 41457 171540 10266 3813 98.3 3.3
1993 142167 347691 43897 24509 97.8 8.0
1994 120093 452975 38184 17823 91.6 6.2
1995 116239 412693 36054 14365 94.9 4.0 16190
· 579 ·

