Page 1261 - 永康市志
P. 1261
永康市志
犢犗犖犌犓犃犖犌犛犎犐犣犎犐
( 24人)和参加永康县革命“三结合”委员会代表 会。参加会议的有贫下中农代表和区、社、大队负责
名单。 人,工人、解放军、机关干部和一部分中农代表,共计
1969年2月5日,召开首届贫下中农代表大 1460多人。大会给全体代表赠送了《毛泽东选集》
会, 主要内容是贯彻省贫代会精神和县革委会第三 五卷、《 华国锋在第二次全国农业学大寨会议上的讲
次扩大会议决议,进一步掀起活学活用毛主席著作, 话》以及《中华人民共和国贫下中农协会条例(草
“ 斗、批、改”,“抓革命,促生产”的高潮。 案)》,选举产生第二届贫下中农协会委员会。
1977年6~7月, 召开第二届贫下中农代表大 1979年11月, 县农代会停止活动。
第四章 青少年团体
1927年7月,池长根担任中共永康临时县委 人。1966年“文化大革命”开始,团组织活动被迫停
青年部长,在青年学生中发展青年团员, 1929年6 止, 1970年恢复活动。是年底,全县恢复和建立基
月,全县约有团员400人。在游仙、癉太(癉平与 层团委41个,团支部718个,团员1.21万人。1971
太平) 两区成立团区委, 在武平、 义和两区成立特 年6月, 恢复团县委。1987年底, 全县有基层团委
别团支部, 但尚未成立团县委。1932年10月, 中 67个, 团支部1168个, 团员2.62万人。2007年, 全
共永康县委指定胡化鹏负责团的工作,直到1934 市有共青团员2.65万人。
年1月。
1949年11月, 成立中国新民主主义青年团永 第一节 团组织活动
康县工作委员会, 同时成立各区团工委。1950年全
县有团支部53个,团员963人。1952年10月,召
开全县首届团代表大会,成立团县委。1957年5 代表大会 1952年10月~2007年2月,全市
月,中国新民主主义青年团改称中国共产主义青年 (县)召开共青团永康县(市)代表大会共19次,累计
团。至1965年全县有团支部778个,团员1万多 参加代表7874人次,选举产生共青团委员会19届。
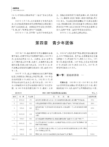
表2541 1952~2007年历次团代表大会简况 单位: 人
届次 时 间 代表数 主 要 议 题 全县团员数
1 1952.10 170 动员团员和青年投入社会主义劳动竞赛和互助合作、 爱国增产节约运动。 2700
2 1954.4 312 宣传过渡时期青年团的工作方针和任务,推动当前生产和互助合作运动。 2600
动员团员和广大青年向科学知识进军,为完成第一个五年计划的任务而
3 1956.6 362 努力。 6700
发动青年积极投入社会主义教育运动,并为巩固农业社,争取农业大丰收作
4 1957.12 331 贡献。 —
5 1959.7 556 进行民主教育,调动积极因素,高举总路线红旗,“奋战100天,高产争双千”。 —
学习宣传党中央“大办农业、大办粮食”的指示以及人民公社“队为基础三级
6 1960.12 523 所有”的根本制度。 —
进一步贯彻以农业为基础,以工业为主导的发展国民经济总方针,研究
7 1963.2 397 1963年团的工作任务。 —
8 1965.2 522 贯彻三届一次全国人民代表大会和共青团“九大”精神。 10000
1128 〈〈〈

