Page 1465 - 舟山市定海区志
P. 1465
第三十一编 街道 乡镇
村成立里陈村公所;南岙、颜家、东方红 3 村成立颜家村公所。是年 7 月,撤乡改为镇建制。
1997 年,原东升村公所下辖胜丰、光荣、合利 3 村合并建东升联村;2000 年,建立滨港居民委
员会。原里陈村公所下辖的里陈、南洞 2 村合并建永安村;2002 年,原颜家村公所下辖南岙、颜家、
东方红 3 村合并建干 村;原小芦村公所辖樟山、小芦、外邵 3 村合并建双庙村;原西岙村公所辖
陈村、卫民、鲍家、杨家 4 村合并建西岙联村;西码、新码 2 村合并建西码头村。
至 2004 年 6 月,下辖 10 村 1 居委会,即东升联村、黄沙村、永安村、干 村、朝阳村、双庙村、
西岙联村、里邵村、友谊村、西码头村和滨港居委会。
2004 年 7 月 30 日,西码头社区作为全市渔农村新型社区试点之一率先成立。12 月 24 日,渔
农村新型社区建设全面推开。在并村基础上,将原 10 个村、1 个居委会合并成 6 个社区(村)。西
码头村、友谊村、滨港居委会合并成西码头社区;西岙联村、里邵村合并成青龙社区;朝阳村、干
村合并成龙潭社区;永安村、黄沙村合并成新建社区;东升联村单建东升社区;双庙村为双庙
社区。至是年底,干 镇下辖东升、新建、龙潭、青龙、双庙、西码头 6 个农村社区。至 2007 年
底未变。
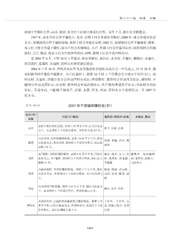
表 31-10-21 2007 年干石览镇所辖社区(村)
社区(村)
社区(村)概况 居民区(自然村)名称 文保点、景点
名称
由东升联村单村设建。面积 3.78 平方千米,居民以农业
东升 胜丰、光荣、合利
为主。有东升村 1 个经济合作社。社区驻光荣 l33 号。
由永安村、黄沙村撤村联建。面积 10.46 平方千米,居民
南洞、里陈、黄沙、陶
新建 以农业为主。有永安村、黄沙村 2 个经济合作社。社区驻
家洋
里陈 138 号。
由干 览村、朝阳村撤村联建。面积 l.51 平方千米,居民以 颜家、南岙、东方、朝 隆教寺、海岛植 物
龙潭 农业为主。有干 览村、朝阳村 2 个经济合作社。社区驻天 阳、龙潭街、双龙路、园、龙潭街、洪桥头、
籁路 51 号。 天籁路 文体中心
由西岙联村、里邵村撤村联建。面积 3 平方千米,居民 杨家、鲍家、张山岭、
青龙 以农业为主。有青龙村 1 个经济合作社。社区驻何家 2 卫民、何家、陈家、里
号。 邵
由双庙村单村设建。面积 3.03 平方千米,居民以农业为
双庙 樟山、小芦、外邵
主。有双庙村 1 个经济合作社。社区驻樟山 6 号。
由西码头村、友谊村和滨港居委会撤村联建。面积 1.72 上沙头、下沙头、友
西码头 平方千米,居民以渔业为主。有西码头村、友谊村 2 个经 谊、滨港居委会、希望
济合作社。社区驻澜港大道 8 号。 公寓
1441
PDF 文件使用 "pdfFactory Pro" 试用版本创建 www.fineprint.cn

