Page 354 - 《三门年鉴2023》
P. 354
【三门县社会治理中心】
【县监委】
县环综委
县委第三巡察组
【委办机构】
【县投资促进中心】
组 长: 何贤龙
党组副书记、副主任:章明皓(主持工作)
主 任:罗永柏( —2022.06)
党组书记、常务副主任:王友健(2022.09— )
党组书记、局长:王立新( —2022.03)
办公室
常务副主任:牟永宝
人民团体协会
三门县第十六届人民政府
县委第四巡察组
主 任:黄元荣
戴祥喜(2022.03— )
县政府工作部门和工作机构
陈广飞 (2022.10— 任县监委代主任)
副 主 任:陈方康(2022.01— ) 蒋 刚
提案审查委员会
组 长:宋庆锋
【县人民政府金融工作中心】
【县财政局】
【县委县政府信访局】
党组书记、县长:陈 晨
【台州市生态环境局三门分局】
党组书记、局长:王立新(2022.03— )
主任:卢卫波
党组书记、主任:陈卫国
局 长:陈方康( —2022.01)
【县总工会】
监委委员:罗永柏( —2022.06)
【县发展和改革局】
中共三门县第十四届委员会
党组成员、副县长:祁 晋(常务)
陈广飞(2022.10— )
任文卫(2022.01— )
党组书记、副主席:刘贤月
党组书记:吴 立( —2021.08)
农业农村和资源环境委员会
何邦南 何亚丽 陈云波 陈方迪
党委书记、局长:黎绍齐( —2022.01)
县委工作机构
党组成员、副县长:戴庭曦 徐世钊 朱立强
【县税务局】
陈 莹 邵自成 邵威扬 邵雪娜
钱希聪( —2022.03) 陈方康
【三门邮政管理局】
主 任:陈基谊
局 长:陈基谊( —2021.08)
丁志元(2022.01— )
党委书记、局长:陈勇生
【共青团三门县委】
党组书记、局长:陈黎明
经济委员会
【县委改革办】
陈 豪(2022.03— )
局长(书记) 蒋兆安(2022.06— )
蒋 刚 孙仲本 祁高游 陈加权
书 记:陈 曦
林咸楚 林 斌 林 毅 郑士省
林文鹤(挂职,2022.03— )
书 记:邵雪娜
俞高区 夏道敏 章爱敏 程观顺
【县委组织部】
常务副主任:柯 斌
主 任:王忠强
副 书 记:陈 晨 姜 华
【县应急管理局】
【县人民政府行政审批服务中心】
教育科技卫生体育委员会
【县人力资源和社会保障局】
【派驻纪检监察组】
部 长:陈 强
王勇智(挂职) 梁华军
县委常委:林文华 祁 晋 林 锋 罗永柏
党委书记、局长:何贤浪
陈红琴 周俊祺 陈 希
【县委机构编制委员会办公室】
县纪委县监委派驻第一纪检监察组
党组书记、局长:陈洪波( —2022.03)
党工委书记、副主任:包正浩( —2022.03)
戴庭曦 徐世钊 陈军杰 陈 强
【县妇女联合会】
【委办机构】
主 任:林日骄
常务副部长:朱先龙( —2022.02)
省市直属在三门部门和企事业单位
章 益(2022.03— )
常务副主任:陈巧云(女)( —2022.03)
党组书记、主席:朱娇蓉( —2002.03)
倪林锋(2022.12— )
王振翔(挂职)
组 长:李云飞(女)
主 任:张一冰( —2022.03)
文化文史和学习委员会
办公室
【县经济和信息化局】
县委直属机关工作委员会
主 任:吕信渊
党工委书记、常务副主任:朱娇蓉(2022.03— )
【县委办公室】
主 任:林 毅
副组长:郑尚营 徐伟兵
杨 诚(2022.03— )
党委书记、局长:徐 伟
书 记:陈 强
县纪委县监委派驻第二纪检监察组
【县住房和城乡建设局】
【县工商业联合会】
教科卫体和文化文史学习委员会
【县政府办公室】
主 任:屈统夫
代表与选举任免工作委员会
党组书记、主任:赖尚会
主 任:何邦南
党委书记、局长:王臣连
党组书记、常务副主席(常务副会长):汤传飞
组 长:范成刚
县公务员局
副主任:蔡智勇 任旭东( —2022.03)
主任:林奥京
主 任:林彩法
【县退役军人事务局】
【县委党校】
【县科技局】
社会法制和港澳台侨委员会
校 长:陈 强
局 长:朱先龙( —2022.02)
党组书记、局长:王文军
主席(会长):叶继跃
县机关事务中心
副组长:方匡礼 赵宗其
监察和司法工作委员会
任亦将(2022.03— )
党组书记、局长:沈显锋
党组书记、主任:郑成川
主 任:赵勤丰
倪林锋(2022.12— )
【三门海事处】
【县交通局】
县纪委县监委派驻第三纪检监察组
党委书记、常务副校长:杨 诚( —2022.03)
主 任:王爱民
台湾工作办公室
委员工作委员会
任旭东(2022.03— )
组 长:戴祥喜( —2022.03)
处长:杨 鹏
【县社会科学联合会】
县党代会常任制工作中心
【县市场监督管理局】
党委书记、局长:叶邦锋
主 任:屈统夫
财政经济工作委员会
【县商务局】
党委书记、局 长:杨 群
主 席:林圣会
副主任:沈道春
主 任:章 益( —2022.03)
主 任:马加品
政委:方皎洁
主任:卢 琴
吴春琴(2022.05— )
党组书记、局长:陈红琴( —2022.02)
政协三门县第九届委员会常委会
副组长:吴春琴( —2022.05)
【县自然资源和规划局】
专职常委:吴伟明 祁 健 郑永坚
柯 斌(2022.3— )
县委县政府政策研究室
教育科技文化卫生工作委员会
章海滨(2022.03— )
【县归国华侨联合会】
【国网浙江省电力有限公司三门县供电公司】
【县档案馆】
县委两新工委
县纪委县监委派驻第四纪检监察组
党委书记、局长:陈 剑
主 任:祁国志
梅表翔 梅义先
主 任:章爱敏
贸易促进会
军警 两院
主 席:孙仲锉
组 长:杨立君
党委书记、副总经理:吴金木
书记:倪林锋( —2022.12)
馆 长:梅表翔( —2022.03)
党组书记:郑尚会
副主任:林 杰(2022.06— )
农业与农村工作委员会
会长:余 科
党组副书记:胡子荣
党委副书记、总经理:应 俊
【县农业农村局】
县委党史研究室(地方志编纂室)
包正浩(2022.03— )
主 任:程观顺
柯 斌(2022.12— )
副组长:薛宝军 徐秀琴
中共三门县纪律检查十四届委员会
县纪委县监委派驻第五纪检监察组
县党代会常任制工作中心主任 章益
党组成员:王 韬 任传郎
【县人民武装部】
【县文学艺术联合会】
党委书记、局长:舒 军
主 任:王有浙
城乡建设与环境资源保护工作委员会
【县公安局】
主 席:郑尚会
党组书记、主席:林 腾
【县传媒中心(三门县广播电视台)】
主 任:吴少华
副主任:黎 媛
组 长:管守华
党委第一书记:陈 曦
【中国邮政集团有限公司浙江省三门县分公司】
党委书记、局长、督察长:朱立强
书 记:罗永柏( —2022.06)
党委书记、主任(台长)、总编辑:陈重福
党委书记、政委:林文华
【县委宣传部】
副总经理(主持工作):郭秀玲
【县水利局】
副组长:杨道威
副主席:胡子荣 王 韬 胡文明 曹佩红
社会建设工作委员会
党委副书记、政委:陈 希( —2022.03)
兰爱伟
【县科学技术协会】
党组书记、局长:王都旺
部 长:林 锋
党委副书记、部长:王胜利
主 任:陈 莹
陈广飞(2022.09— )
叶 江( —2022.05)
王天云(2022.03— )
三门县第十六届人民代表大会
秘书长:任传郎
党组书记、主席:韩一雷( —2022.12)
毛祖选(2022.05— )
副书记: 陈方康 蒋 刚
【中国电信股份有限公司三门分公司】
常务副部长:杨 群( —2022.12)
【县供销联社】
监察和司法委员会
常委会委员:王小兵 王友观 王忠强
【县武警中队】
县纪委县监委驻县公安局纪检监察组
主任委员:梅东晓
党委书记:李世敏
党委书记、副总经理(主持工作):林咸城
纪委常委:罗永柏( —2022.06)
县创建办
【县文化和广电旅游体育局】
王文军(2022.12— )
【县民政局】
陈广飞(2022.10— ) 陈方康
指导员:罗 程
常务副主任:林 刚
理事会主任:赵勤丰( —2022.03)
党组书记、局长:戴 峥
组 长:吴善华( —2022.12)
【常委会】
副主任委员:鲍东红 王爱民
党组书记、局长:缪世钿
王俊一 方 旭 卢 琴(女)
卢卫波 叶国强 叶明伟
财政经济委员会
【县残疾人联合会】
县纪委县监委驻县人民法院纪检监察组
党组书记、主任:蔡周钧
蒋 刚 王 群 方心挺
【中国移动通信集团浙江有限公司三门分公司】
中队长:徐 鹏
李世敏(2022.03— )
【县委统战部】
包美芬(女)吕信渊 祁 健
组 长:张建敏
孙仲本 林 敏
总经理:柯甫朝
党组书记、理事长:毛祖心
【县教育局】
党组副书记、副主任:俞茂昊
主任委员:俞茂昊
【县综合行政执法局】
祁兴森 李定旺 杨道沈
【县消防救援大队】
部 长:陈军杰
党组副书记:俞茂昊
副主任委员:马加品
党委书记、局长:金有生
纪委委员(以姓氏笔画为序):
【县临港产业城(现代农业园区发展服务中心)】
县纪委县监委驻县人民检察院纪检监察组
党委书记、局长(书记):王爱民( —2022.03)
党工委副书记、主任:詹万军
常务副部长:杨道沈( —2022.12)
党委书记、政治教导员: 余志华
王 群 方心挺 叶 翔 叶继将
【中国联通通信集团浙江有限公司三门分公司】
组 长:赖宇涵
吴伟明 陈巧云(女)陈必长
【县关心下一代工作委员会】
党组成员:梅东晓 吴章明 林 坚
社会建设委员会
牟永宝(2022.03— )
陈思笋 陈祖林 陈晓宇
党委副书记、大队长:郑 辉
韩坚杰(2022.12— )
孙仲本 祁高游 吴其战 杨立君
主任委员:梅义忠
朱先龙 林 毅
总经理:顾 涛
主 任:李其明
【县卫生健康局】
陈基谊 林日骄 罗丽雅(女)
【县委巡察机构】
党委书记、局长:张一冰
【三门经济开发区管理委员会】
李忠恩( —2022.12) 肖海波
民宗局
副 主 任:梅东晓 吴章明 林 坚
副主任委员:包从俭 陈 莹
【县司法局】
郑 啸 郑永坚 赵永刚
陈 攀 陈广飞(2022.10—)
巡察办
梅义忠 朱先龙
【三门县烟草专卖局(分公司)】
【红十字会】
党工委书记:戴庭曦
常委会专职委员:王勇豪 王国锋 陈方迪
【县人民法院】
局 长:秦象宪
党组书记:翟金源
党组书记、院长:程小国
党组书记、局长、经理:冯尚松
会 长:王勇智
陈方康 陈加权 郑 舟
赵勤丰 倪中勇 黄元荣
【县审计局】
党工委副书记、主任:杨 益
主 任:王 群
常委会委员:马加品 王国锋 王勇豪 王爱民
邵自成 陈云波
局 长:叶信峰( —2022.03)
梅义先 梅表翔 章 翔
党组书记、局长:陈小明
叶才利 叶启坤 包长缨
县委第一巡察组
【县政法委】
党组书记、常务副会长:蔡亚娇
陈巧云(2022.03— )
林 敏(女)林小娟(女)
【县沿海工业城发展服务中心】
罗永柏( —2022.06) 罗献林
释宗振 颜 莹(女)潘 翀
书 记:姜 华
【县人民检察院】
组 长:丁可挺
【县气象局】
朱娇蓉(2022.02—03)
刘贤月 许尚春 杨天瑶 吴少华
党组成员、副局长(主持工作):
【县慈善总会】
洪欢东 蒋 刚 管守华 戴祥喜
【县医疗保障局】
党工委书记、主任:梅 伟
常务副书记:王雪生
县委第二巡察组
党组书记、检察长:汪志军
高 杰(2022.01—07)
会 长:叶未友
党组书记、局长:陈钱明
组长:林小娟
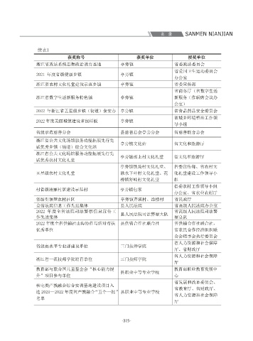
名 录 SANMEN NIANJIAN 【县统计局】 【三门县海关联络处】
党组书记、局长:高 杰(2022.07— ) 党委委员、行长:张学定 郭华申(2022.12— ) 【浦坝港镇】
纪委书记、监事长:章金水 党委副书记、镇长:翟会撑 党委书记:周衍平 续表1
【三门核电有限公司】 县属企事业单位 乡镇(街道) 人大主席:王友健( —2022.09) 党委副书记、镇长:朱 铭 获奖称号 获奖单位 授奖单位
党委书记、董事长:缪亚民 【中国邮政储蓄银行三门县支行】 黄 能(2022.09— ) 人大主席:邵全红 浙江省政法系统思想政治教育基地 亭旁镇 省委政法委员会
党委副书记、总经理:吴元明 党支部书记、行长:陈卓斌 【广播电视大学三门学院】 【海游街道】 省爱国卫生运动委员会
书 记:蒋际军 党工委书记:丁志元( —2022.01) 【花桥镇】 【蛇蟠乡】 2021 年度省级健康乡镇 亭旁镇 办公室
【浙江浙能台州第二发电有限责任公司】 【中信银行股份有限公司台州三门支行】 院 长:何贤东 陈华乾(2022.01— ) 党委书记:丁宏苗 党委书记:林 平 浙江省农村文化礼堂建设示范乡镇 亭旁镇 省委宣传部
党委书记、董事长:袁伟中 行 长:叶 楠 党工委副书记、办事处主任:陈华乾( —2022.01) 党委副书记、镇长:王 勋 党委副书记、乡长:林辉辉 省商务厅(省数字生活
党委副书记、总经理:吴 斌 【三门中学】 王海松(2022.03— ) 人大主席:徐玉萍 人大主席:胡华辉 浙江省数字生活新服务特色镇 亭旁镇 新服务工作联席会议办
【招商银行股份有限公司三门支行】 书记、校长:陈欢阳 人大工委主任:包长缨 公室)
【龙母山风电场】 行 长:李 芬( —2022.08)
2022 年浙江省五星级乡镇(街道)食安办 亭旁镇 省食品药品安全委员会
场 长:费少峰 朱正献(2022.08— ) 【三门技师学院】 【海润街道】 省城乡环境整治工作领
党委书记、院长:谢卫民 党工委书记:金 汇 2022 年度美丽城镇建设省级样板 亭旁镇 导小组
【浙江省盐业集团台州盐业有限三门分公司】 【浙江泰隆商业银行三门支行】 党工委副书记、办事处主任:章海滨( —2022.03)
经 理:郑翔尹 行 长:郑米万 【三门县第二高级中学】 黎 郁(2022.03— ) 省级示范慈善分会 县慈善总会亭旁分会 省慈善联合总会
党总支书记、校长:项先银 人大工委主任:杨成央 浙江省公共文化场馆服务功能拓展先行先 亭旁镇文化站 省文化和旅游厅
【台州市住房公积金管理中心三门分中心】 【宁波银行三门支行】 试优秀乡镇(街道)综合文化站
主 任:金崇田( —2022.12) 党组书记、副行长:郑红素 【三门县人民医院医共体】 【沙柳街道】 浙江省公共文化场馆服务功能拓展先行先
徐有高(2022.12— ) 院 长:陈 翔 党工委书记:孙军庆( —2022.03) 试优秀农村文化礼堂 亭旁镇邵上村文化礼堂 省文化和旅游厅
【浙江稠州商业银行三门支行】 党委书记:罗莹莹 赖智刚(2022.03— ) 亭旁镇铁场村文化礼堂、 省委宣传部、省农村文
【中国人民银行三门县支行】 行 长:李工平(2021.05— ) 常务副院长:沈月洪 党工委副书记、办事处主任:赖智刚( —2022.03) 五星级农村文化礼堂 湫水下叶村文化礼堂、花 化礼堂建设工作领导小
党组书记、行长:叶 强 叶小龙(2022.03— ) 桥镇舒岐村文化礼堂 组
【浙商银行股份有限公司台州三门支行】 【三门县国有资产投资控股有限公司】 人大工委主任:梅式业 省委农村工作领导小组
【中国工商银行股份有限公司三门支行】 行 长:奚启元( —2022.12) 党委书记、董事长、总经理:金 健 村省级清廉村居建设示范村 亭旁镇包家 办公室、省农业农村厅
行 长:陈伟强( —2022.09) 【珠岙镇】 省级引领型农村社区 亭旁镇芹溪村、岙楼村 省民政厅
郑正洪(2022.09— ) 【浙江三门银座村镇银行股份有限公司】 【三门县资源和能源集团有限公司】 党委书记:方洋伟 全省法院信息工作先进集体 县人民法院 省高级人民法院办公室
董事长、行长:张云明 党委书记、董事长:章 鑫 党委副书记、镇长: 卢永德 2022 年度全省法院司法警察信息宣传工 省高级人民法院司法警
【中国农业银行三门县支行】 监事长:韩旻峰 党委副书记、总经理:吴海卫 人大主席:陈欢鹏 作先进集体 县人民法院司法警察大队 察总队
党委书记、行长:王萍茜 2022 年度全省供销社山海协作与结对帮扶 县供销合作社联合社 省供销合作社联合社、
【民泰银行台州三门支行】 【三门县环境有限公司】 【亭旁镇】 优秀单位 省农民合作经济组织联
【中国建设银行股份有限公司三门支行】 行 长:黄孝乾 党委书记、董事长:叶以青 党委书记:奚 捷 合会理事会执行委员会
副行长(主持工作):陶国彪( —2022.12) 副董事长、总经理:陈祖林 党委副书记、镇长:郭华申( —2022.12) 省级高水平专业群建设单位 三门技师学院 省人力资源和社会保障
白孝培(2022.12— ) 【温州银行股份有限公司台州三门小微企业专营支行】 党委副书记、纪委书记、监事长:章冰洲 王 峰(2022.12— ) 厅、省财政厅
行 长:莫 剑 人大主席:郑国平 省人力资源和社会保障
浙江省一流技师学院培育单位 三门技师学院
【中国银行股份有限公司三门县支行】 【三门县交通旅游集团有限公司】 厅
党支部书记、行长: 吴 钢 【中国人寿保险股份有限公司三门县支公司】 党委书记、董事长、总经理:杨 松 【健跳镇】 教育部与联合国儿童基金会“核心能力提 教育部职业教育发展中
经 理:邵红梅 党委书记:陈 松 升”项目参与单位 县职业中等专业学校 心
【中国农业发展银行三门县支行】 党委副书记、镇长:邱永平 省发展和改革委员会、
核电类产教融合综合实训基地建设项目入
行 长:何 瞻 (2022.04— ) 【中国人民财产保险公司三门支公司】 人大主席:林咸国 省教育厅、省财政厅、
选 2021—2022 年度省产教融合“五个一批” 县职业中等专业学校
副总经理(主持工作):马景俊 省人力资源和社会保障
名单
【浙江三门农村商业银行股份有限公司】 【横渡镇】 厅
党委书记、董事长:郑敏芝 党委书记:韩坚杰( —2022.12)
-315-

