Page 359 - 《三门年鉴2023》
P. 359
县环综委
【委办机构】
县委第三巡察组
【县监委】
组 长: 何贤龙
党组副书记、副主任:章明皓(主持工作)
办公室
主 任:罗永柏( —2022.06)
常务副主任:牟永宝
党组书记、常务副主任:王友健(2022.09— )
党组书记、局长:王立新( —2022.03)
三门县第十六届人民政府
陈广飞 (2022.10— 任县监委代主任)
戴祥喜(2022.03— )
县政府工作部门和工作机构
县委第四巡察组
主 任:黄元荣
【县人民政府金融工作中心】
提案审查委员会
【县委县政府信访局】
副 主 任:陈方康(2022.01— ) 蒋 刚
组 长:宋庆锋
【县财政局】
党组书记、县长:陈 晨
党组书记、主任:陈卫国
党组书记、局长:王立新(2022.03— )
【台州市生态环境局三门分局】
监委委员:罗永柏( —2022.06)
主任:卢卫波
局 长:陈方康( —2022.01)
中共三门县第十四届委员会
陈广飞(2022.10— )
农业农村和资源环境委员会
任文卫(2022.01— )
党组书记、副主席:刘贤月
党组成员、副县长:祁 晋(常务)
党组书记:吴 立( —2021.08)
何邦南 何亚丽 陈云波 陈方迪
党委书记、局长:黎绍齐( —2022.01)
县委工作机构
【县税务局】
主 任:陈基谊
党组成员、副县长:戴庭曦 徐世钊 朱立强
局 长:陈基谊( —2021.08)
【三门邮政管理局】
钱希聪( —2022.03) 陈方康
陈 莹 邵自成 邵威扬 邵雪娜
丁志元(2022.01— )
【县委改革办】
蒋 刚 孙仲本 祁高游 陈加权
经济委员会
党委书记、局长:陈勇生
党组书记、局长:陈黎明
局长(书记) 蒋兆安(2022.06— )
陈 豪(2022.03— )
【共青团三门县委】
林咸楚 林 斌 林 毅 郑士省
书 记:陈 曦
主 任:王忠强
【县委组织部】
常务副主任:柯 斌
书 记:邵雪娜
林文鹤(挂职,2022.03— )
俞高区 夏道敏 章爱敏 程观顺
副 书 记:陈 晨 姜 华
【县应急管理局】
【县人力资源和社会保障局】
王勇智(挂职) 梁华军
部 长:陈 强
【县人民政府行政审批服务中心】
教育科技卫生体育委员会
【派驻纪检监察组】
县委常委:林文华 祁 晋 林 锋 罗永柏
党委书记、局长:何贤浪
党组书记、局长:陈洪波( —2022.03)
陈红琴 周俊祺 陈 希
党工委书记、副主任:包正浩( —2022.03)
【县妇女联合会】
主 任:林日骄
常务副部长:朱先龙( —2022.02)
【县委机构编制委员会办公室】
县纪委县监委派驻第一纪检监察组
戴庭曦 徐世钊 陈军杰 陈 强
【委办机构】
省市直属在三门部门和企事业单位
倪林锋(2022.12— )
章 益(2022.03— )
主 任:张一冰( —2022.03)
文化文史和学习委员会
党组书记、主席:朱娇蓉( —2002.03)
常务副主任:陈巧云(女)( —2022.03)
组 长:李云飞(女)
王振翔(挂职)
办公室
【县经济和信息化局】
县委直属机关工作委员会
主 任:吕信渊
杨 诚(2022.03— )
副组长:郑尚营 徐伟兵
党工委书记、常务副主任:朱娇蓉(2022.03— )
主 任:林 毅
【县委办公室】
党委书记、局长:徐 伟
【县住房和城乡建设局】
【县工商业联合会】
县纪委县监委派驻第二纪检监察组
【县政府办公室】
教科卫体和文化文史学习委员会
书 记:陈 强
【三门县海关联络处】
主 任:屈统夫
代表与选举任免工作委员会
党组书记、主任:赖尚会
县公务员局
组 长:范成刚
主 任:林彩法
党委书记、局长:王臣连
【县退役军人事务局】
主任:林奥京
【县委党校】
党组书记、常务副主席(常务副会长):汤传飞
主 任:何邦南
副主任:蔡智勇 任旭东( —2022.03)
【县科技局】
局 长:朱先龙( —2022.02)
社会法制和港澳台侨委员会
副组长:方匡礼 赵宗其
校 长:陈 强
县机关事务中心
党组书记、局长:王文军
主席(会长):叶继跃
任亦将(2022.03— )
监察和司法工作委员会
党组书记、局长:沈显锋
【三门海事处】
党组书记、主任:郑成川
【县交通局】
主 任:赵勤丰
倪林锋(2022.12— )
县纪委县监委派驻第三纪检监察组
党委书记、常务副校长:杨 诚( —2022.03)
主 任:王爱民
台湾工作办公室
县党代会常任制工作中心
组 长:戴祥喜( —2022.03)
处长:杨 鹏
任旭东(2022.03— )
【县社会科学联合会】
【县市场监督管理局】
委员工作委员会
党委书记、局长:叶邦锋
财政经济工作委员会
主 任:屈统夫
【县商务局】
政委:方皎洁
主 任:章 益( —2022.03)
主 席:林圣会
吴春琴(2022.05— )
主任:卢 琴
党委书记、局 长:杨 群
副主任:沈道春
主 任:马加品
党组书记、局长:陈红琴( —2022.02)
政协三门县第九届委员会常委会
专职常委:吴伟明 祁 健 郑永坚
柯 斌(2022.3— )
【县自然资源和规划局】
副组长:吴春琴( —2022.05)
县委县政府政策研究室
教育科技文化卫生工作委员会
章海滨(2022.03— )
党委书记、局长:陈 剑
【县档案馆】
县纪委县监委派驻第四纪检监察组
【国网浙江省电力有限公司三门县供电公司】
梅表翔 梅义先
县委两新工委
【县归国华侨联合会】
主 任:章爱敏
主 任:祁国志
贸易促进会
军警 两院
党委书记、副总经理:吴金木
主 席:孙仲锉
组 长:杨立君
书记:倪林锋( —2022.12)
馆 长:梅表翔( —2022.03)
党组书记:郑尚会
农业与农村工作委员会
副主任:林 杰(2022.06— )
会长:余 科
副组长:薛宝军 徐秀琴
【县农业农村局】
柯 斌(2022.12— )
包正浩(2022.03— )
党组副书记:胡子荣
党委副书记、总经理:应 俊
主 任:程观顺
县委党史研究室(地方志编纂室)
中共三门县纪律检查十四届委员会
党委书记、局长:舒 军
党组成员:王 韬 任传郎
县纪委县监委派驻第五纪检监察组
【县文学艺术联合会】
县党代会常任制工作中心主任 章益
【县人民武装部】
城乡建设与环境资源保护工作委员会
主 任:王有浙
【县公安局】
组 长:管守华
【中国邮政集团有限公司浙江省三门县分公司】
主 席:郑尚会
【县传媒中心(三门县广播电视台)】
党组书记、主席:林 腾
党委第一书记:陈 曦
副主任:黎 媛
主 任:吴少华
党委书记、局长、督察长:朱立强
党委书记、政委:林文华
【县委宣传部】
副组长:杨道威
【县水利局】
副总经理(主持工作):郭秀玲
党委书记、主任(台长)、总编辑:陈重福
书 记:罗永柏( —2022.06)
副主席:胡子荣 王 韬 胡文明 曹佩红
社会建设工作委员会
党委副书记、政委:陈 希( —2022.03)
党委副书记、部长:王胜利
党组书记、局长:王都旺
【县科学技术协会】
叶 江( —2022.05)
部 长:林 锋
兰爱伟
陈广飞(2022.09— )
主 任:陈 莹
王天云(2022.03— )
三门县第十六届人民代表大会
副书记: 陈方康 蒋 刚
秘书长:任传郎
党组书记、主席:韩一雷( —2022.12)
常务副部长:杨 群( —2022.12)
【县供销联社】
毛祖选(2022.05— )
【中国电信股份有限公司三门分公司】
监察和司法委员会
县纪委县监委驻县公安局纪检监察组
王文军(2022.12— )
常委会委员:王小兵 王友观 王忠强
【县武警中队】
县创建办
【县文化和广电旅游体育局】
纪委常委:罗永柏( —2022.06)
党委书记、副总经理(主持工作):林咸城
党委书记:李世敏
主任委员:梅东晓
【县民政局】
指导员:罗 程
常务副主任:林 刚
理事会主任:赵勤丰( —2022.03)
组 长:吴善华( —2022.12)
陈广飞(2022.10— ) 陈方康
党组书记、局长:戴 峥
副主任委员:鲍东红 王爱民
【常委会】
党组书记、局长:缪世钿
王俊一 方 旭 卢 琴(女)
蒋 刚 王 群 方心挺
【中国移动通信集团浙江有限公司三门分公司】
中队长:徐 鹏
【县残疾人联合会】
县纪委县监委驻县人民法院纪检监察组
李世敏(2022.03— )
卢卫波 叶国强 叶明伟
财政经济委员会
党组书记、主任:蔡周钧
总经理:柯甫朝
包美芬(女)吕信渊 祁 健
【县委统战部】
【县教育局】
组 长:张建敏
党组书记、理事长:毛祖心
孙仲本 林 敏
主任委员:俞茂昊
党组副书记、副主任:俞茂昊
【县综合行政执法局】
纪委委员(以姓氏笔画为序):
【县临港产业城(现代农业园区发展服务中心)】
县纪委县监委驻县人民检察院纪检监察组
党委书记、局长:金有生
【县消防救援大队】
部 长:陈军杰
祁兴森 李定旺 杨道沈
党组副书记:俞茂昊
副主任委员:马加品
党委书记、局长(书记):王爱民( —2022.03)
常务副部长:杨道沈( —2022.12)
【县关心下一代工作委员会】
组 长:赖宇涵
吴伟明 陈巧云(女)陈必长
党工委副书记、主任:詹万军
王 群 方心挺 叶 翔 叶继将
【中国联通通信集团浙江有限公司三门分公司】
党委书记、政治教导员: 余志华
党组成员:梅东晓 吴章明 林 坚
社会建设委员会
牟永宝(2022.03— )
总经理:顾 涛
主 任:李其明
党委副书记、大队长:郑 辉
【县卫生健康局】
韩坚杰(2022.12— )
陈思笋 陈祖林 陈晓宇
孙仲本 祁高游 吴其战 杨立君
朱先龙 林 毅
主任委员:梅义忠
党委书记、局长:张一冰
【县委巡察机构】
民宗局
【三门经济开发区管理委员会】
李忠恩( —2022.12) 肖海波
陈基谊 林日骄 罗丽雅(女)
副主任委员:包从俭 陈 莹
副 主 任:梅东晓 吴章明 林 坚
【县司法局】
【县人民法院】
陈 攀 陈广飞(2022.10—)
【红十字会】
局 长:秦象宪
巡察办
党工委书记:戴庭曦
郑 啸 郑永坚 赵永刚
【三门县烟草专卖局(分公司)】
梅义忠 朱先龙
常委会专职委员:王勇豪 王国锋 陈方迪
党组书记:翟金源
党组书记、局长、经理:冯尚松
【县审计局】
陈方康 陈加权 郑 舟
赵勤丰 倪中勇 黄元荣
党组书记、院长:程小国
主 任:王 群
党工委副书记、主任:杨 益
会 长:王勇智
邵自成 陈云波
常委会委员:马加品 王国锋 王勇豪 王爱民
局 长:叶信峰( —2022.03)
党组书记、常务副会长:蔡亚娇
县委第一巡察组
【县政法委】
党组书记、局长:陈小明
梅义先 梅表翔 章 翔
叶才利 叶启坤 包长缨
陈巧云(2022.03— )
林 敏(女)林小娟(女)
组 长:丁可挺
书 记:姜 华
释宗振 颜 莹(女)潘 翀
【县沿海工业城发展服务中心】
【县气象局】
【县人民检察院】
罗永柏( —2022.06) 罗献林
朱娇蓉(2022.02—03)
常务副书记:王雪生
党组书记、检察长:汪志军
党组成员、副局长(主持工作):
党工委书记、主任:梅 伟
县委第二巡察组
【县慈善总会】
洪欢东 蒋 刚 管守华 戴祥喜
【县医疗保障局】
刘贤月 许尚春 杨天瑶 吴少华
组长:林小娟
党组书记、局长:陈钱明
会 长:叶未友
高 杰(2022.01—07)
党委委员、行长:张学定
【浦坝港镇】
党组书记、局长:高 杰(2022.07— )
郭华申(2022.12— )
纪委书记、监事长:章金水
党委书记:周衍平
党委副书记、镇长:翟会撑
乡镇(街道)
党委副书记、镇长:朱 铭
县属企事业单位
【三门核电有限公司】
人大主席:王友健( —2022.09)
人大主席:邵全红
黄 能(2022.09— )
党委书记、董事长:缪亚民
【中国邮政储蓄银行三门县支行】
【海游街道】
党委副书记、总经理:吴元明
党支部书记、行长:陈卓斌
【广播电视大学三门学院】
【花桥镇】
党工委书记:丁志元( —2022.01)
【蛇蟠乡】
书 记:蒋际军
【浙江浙能台州第二发电有限责任公司】
陈华乾(2022.01— )
党委书记:林 平
【中信银行股份有限公司台州三门支行】
党委书记:丁宏苗
院 长:何贤东
党委副书记、镇长:王 勋
党委书记、董事长:袁伟中
党委副书记、乡长:林辉辉
行 长:叶 楠
党工委副书记、办事处主任:陈华乾( —2022.01)
人大主席:徐玉萍
王海松(2022.03— )
党委副书记、总经理:吴 斌
人大主席:胡华辉
【三门中学】
人大工委主任:包长缨
【招商银行股份有限公司三门支行】
书记、校长:陈欢阳
行 长:李 芬( —2022.08)
【龙母山风电场】
朱正献(2022.08— )
场 长:费少峰
【海润街道】
【三门技师学院】
党工委书记:金 汇
党委书记、院长:谢卫民
【浙江省盐业集团台州盐业有限三门分公司】
【浙江泰隆商业银行三门支行】
党工委副书记、办事处主任:章海滨( —2022.03)
行 长:郑米万
黎 郁(2022.03— )
经 理:郑翔尹
【三门县第二高级中学】
人大工委主任:杨成央
党总支书记、校长:项先银
【宁波银行三门支行】
【台州市住房公积金管理中心三门分中心】
党组书记、副行长:郑红素
主 任:金崇田( —2022.12)
【沙柳街道】
【三门县人民医院医共体】
党工委书记:孙军庆( —2022.03)
徐有高(2022.12— )
院 长:陈 翔
赖智刚(2022.03— )
【浙江稠州商业银行三门支行】
党委书记:罗莹莹
【中国人民银行三门县支行】
党工委副书记、办事处主任:赖智刚( —2022.03)
行 长:李工平(2021.05— )
常务副院长:沈月洪
叶小龙(2022.03— )
党组书记、行长:叶 强
人大工委主任:梅式业
【浙商银行股份有限公司台州三门支行】
【三门县国有资产投资控股有限公司】
【中国工商银行股份有限公司三门支行】
行 长:奚启元( —2022.12)
党委书记、董事长、总经理:金 健
【珠岙镇】
行 长:陈伟强( —2022.09)
郑正洪(2022.09— )
党委书记:方洋伟
【浙江三门银座村镇银行股份有限公司】
【三门县资源和能源集团有限公司】
董事长、行长:张云明
党委副书记、镇长: 卢永德
党委书记、董事长:章 鑫
【中国农业银行三门县支行】
监事长:韩旻峰
人大主席:陈欢鹏
党委副书记、总经理:吴海卫
党委书记、行长:王萍茜
【民泰银行台州三门支行】
【亭旁镇】
【三门县环境有限公司】
【中国建设银行股份有限公司三门支行】
行 长:黄孝乾
党委书记:奚 捷
党委书记、董事长:叶以青
党委副书记、镇长:郭华申( —2022.12)
副行长(主持工作):陶国彪( —2022.12)
副董事长、总经理:陈祖林
【温州银行股份有限公司台州三门小微企业专营支行】
王 峰(2022.12— )
白孝培(2022.12— )
党委副书记、纪委书记、监事长:章冰洲
行 长:莫 剑
人大主席:郑国平
【中国银行股份有限公司三门县支行】
【三门县交通旅游集团有限公司】
党支部书记、行长: 吴 钢
【健跳镇】
【中国人寿保险股份有限公司三门县支公司】
党委书记、董事长、总经理:杨 松
党委书记:陈 松
经 理:邵红梅
党委副书记、镇长:邱永平
【中国农业发展银行三门县支行】
【中国人民财产保险公司三门支公司】
人大主席:林咸国
行 长:何 瞻 (2022.04— )
副总经理(主持工作):马景俊
【横渡镇】
【浙江三门农村商业银行股份有限公司】
党委书记、董事长:郑敏芝
党委书记:韩坚杰( —2022.12)
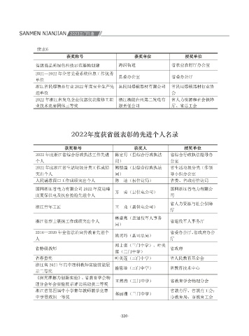
SANMEN NIANJIAN 2023三门年鉴 【县总工会】 人民团体协会 【县发展和改革局】 【三门县社会治理中心】 【县统计局】 【县投资促进中心】
续表6
获奖称号 获奖单位 授奖单位
省级高品质绿色科技示范基地创建 海润街道 省农业农村厅办公室
2021—2022 年全省党委系统信息工作优秀
县委办公室 省委办公厅
单位
浙江省民爆物品行业 2022 年度安全生产先 县民用爆破器材有限公司 省民用爆破器材行业协
进单位 会
2022 年浙江省发电企业仪器仪表维修工职 浙江浙能台州第二发电有 省人力资源和社会保障
业技术竞赛团体三等奖 限责任公司 厅、省总工会
2022年度获省级表彰的先进个人名录
获奖称号 获奖人 授奖单位
2022 年度浙江省综合行政执法工作先进 陈宏月(县综合行政执法 省综合行政执法指导办
个人 局) 公室
2022 年度浙江省生活垃圾分类工作成绩 鲍银盈(县综合行政执法 省生活垃圾分类工作领
突出个人 局) 导小组办公室
人民满意窗口工作成绩突出个人 陈 迪(县信访局) 省委、省政府信访局
国网浙江省电力有限公司 2022 年度迎峰 国网浙江省电力有限公
方 勇(县供电公司)
度夏保供电及抗台抢险先进个人 司
省人力资源与社会保障
浙江青年工匠 王 龙(县供电公司)
厅
林建亮(县退役军人事务
浙江省烈士褒扬工作成绩突出个人 省退役军人事务厅
局)
2016—2020 年全省法治宣传教育先进个 省委办公厅、省政府办公
姚灵巧(县司法局)
人 厅
郑士强(三门中学)、叶美
省特级教师 省政府
莲(三门中学)
省春蚕奖 叶美莲(三门中学) 省人民教育基金会
浙江省 2021 年高中理科教师实验技能展
盛恩泽(三门中学) 省教育技术中心
示二等奖
《探究摩擦力创新实验》、省教育学会物
王燕燕(三门中学) 省教育学会物理分会
理分会年会实验展示评比活动获二等奖
浙江省第四届中小学青年教师教学竞赛 省教育厅、省教育工会;
蒋丽珊(三门中学)
中学思政组一等奖 市教育局、市教育工会
-320-

