Page 358 - 《三门年鉴2023》
P. 358
县委第三巡察组
【委办机构】
县环综委
【县监委】
组 长: 何贤龙
主 任:罗永柏( —2022.06)
党组副书记、副主任:章明皓(主持工作)
常务副主任:牟永宝
党组书记、局长:王立新( —2022.03)
办公室
党组书记、常务副主任:王友健(2022.09— )
三门县第十六届人民政府
戴祥喜(2022.03— )
陈广飞 (2022.10— 任县监委代主任)
县政府工作部门和工作机构
主 任:黄元荣
县委第四巡察组
组 长:宋庆锋
【县财政局】
【县人民政府金融工作中心】
副 主 任:陈方康(2022.01— ) 蒋 刚
提案审查委员会
主任:卢卫波
局 长:陈方康( —2022.01)
党组书记、县长:陈 晨
【台州市生态环境局三门分局】
党组书记、局长:王立新(2022.03— )
监委委员:罗永柏( —2022.06)
党组书记、主任:陈卫国
中共三门县第十四届委员会
党组书记:吴 立( —2021.08)
任文卫(2022.01— )
农业农村和资源环境委员会
党组书记、副主席:刘贤月
党组成员、副县长:祁 晋(常务)
陈广飞(2022.10— )
何邦南 何亚丽 陈云波 陈方迪
党委书记、局长:黎绍齐( —2022.01)
县委工作机构
【三门邮政管理局】
党组成员、副县长:戴庭曦 徐世钊 朱立强
主 任:陈基谊
局 长:陈基谊( —2021.08)
钱希聪( —2022.03) 陈方康
【县税务局】
陈 莹 邵自成 邵威扬 邵雪娜
丁志元(2022.01— )
局长(书记) 蒋兆安(2022.06— )
党委书记、局长:陈勇生
【县委改革办】
党组书记、局长:陈黎明
【共青团三门县委】
蒋 刚 孙仲本 祁高游 陈加权
陈 豪(2022.03— )
经济委员会
林咸楚 林 斌 林 毅 郑士省
书 记:陈 曦
常务副主任:柯 斌
主 任:王忠强
书 记:邵雪娜
林文鹤(挂职,2022.03— )
【县委组织部】
俞高区 夏道敏 章爱敏 程观顺
副 书 记:陈 晨 姜 华
【县应急管理局】
【派驻纪检监察组】
教育科技卫生体育委员会
【县人力资源和社会保障局】
【县人民政府行政审批服务中心】
部 长:陈 强
王勇智(挂职) 梁华军
县委常委:林文华 祁 晋 林 锋 罗永柏
党委书记、局长:何贤浪
主 任:林日骄
县纪委县监委派驻第一纪检监察组
党组书记、局长:陈洪波( —2022.03)
陈红琴 周俊祺 陈 希
党工委书记、副主任:包正浩( —2022.03)
【县妇女联合会】
常务副部长:朱先龙( —2022.02)
【县委机构编制委员会办公室】
戴庭曦 徐世钊 陈军杰 陈 强
【委办机构】
省市直属在三门部门和企事业单位
常务副主任:陈巧云(女)( —2022.03)
主 任:张一冰( —2022.03)
倪林锋(2022.12— )
王振翔(挂职)
党组书记、主席:朱娇蓉( —2002.03)
章 益(2022.03— )
文化文史和学习委员会
组 长:李云飞(女)
办公室
【县经济和信息化局】
党工委书记、常务副主任:朱娇蓉(2022.03— )
主 任:吕信渊
副组长:郑尚营 徐伟兵
县委直属机关工作委员会
杨 诚(2022.03— )
【县委办公室】
主 任:林 毅
党委书记、局长:徐 伟
【县政府办公室】
【县工商业联合会】
书 记:陈 强
教科卫体和文化文史学习委员会
县纪委县监委派驻第二纪检监察组
【县住房和城乡建设局】
【三门县海关联络处】
代表与选举任免工作委员会
主 任:屈统夫
组 长:范成刚
县公务员局
党委书记、局长:王臣连
党组书记、常务副主席(常务副会长):汤传飞
【县退役军人事务局】
【县委党校】
党组书记、主任:赖尚会
主任:林奥京
主 任:林彩法
副主任:蔡智勇 任旭东( —2022.03)
主 任:何邦南
【县科技局】
党组书记、局长:王文军
社会法制和港澳台侨委员会
主席(会长):叶继跃
校 长:陈 强
副组长:方匡礼 赵宗其
县机关事务中心
局 长:朱先龙( —2022.02)
任亦将(2022.03— )
监察和司法工作委员会
党组书记、局长:沈显锋
倪林锋(2022.12— )
【县交通局】
党组书记、主任:郑成川
党委书记、常务副校长:杨 诚( —2022.03)
县纪委县监委派驻第三纪检监察组
主 任:赵勤丰
【三门海事处】
台湾工作办公室
主 任:王爱民
【县社会科学联合会】
任旭东(2022.03— )
县党代会常任制工作中心
委员工作委员会
【县市场监督管理局】
处长:杨 鹏
党委书记、局长:叶邦锋
组 长:戴祥喜( —2022.03)
主 任:屈统夫
财政经济工作委员会
【县商务局】
吴春琴(2022.05— )
主任:卢 琴
主 任:章 益( —2022.03)
党委书记、局 长:杨 群
主 席:林圣会
政委:方皎洁
主 任:马加品
副主任:沈道春
党组书记、局长:陈红琴( —2022.02)
政协三门县第九届委员会常委会
副组长:吴春琴( —2022.05)
柯 斌(2022.3— )
【县自然资源和规划局】
专职常委:吴伟明 祁 健 郑永坚
教育科技文化卫生工作委员会
县委县政府政策研究室
章海滨(2022.03— )
梅表翔 梅义先
党委书记、局长:陈 剑
县委两新工委
【县档案馆】
县纪委县监委派驻第四纪检监察组
【县归国华侨联合会】
【国网浙江省电力有限公司三门县供电公司】
主 任:章爱敏
主 任:祁国志
贸易促进会
军警 两院
馆 长:梅表翔( —2022.03)
党委书记、副总经理:吴金木
书记:倪林锋( —2022.12)
组 长:杨立君
党组书记:郑尚会
主 席:孙仲锉
副主任:林 杰(2022.06— )
农业与农村工作委员会
会长:余 科
副组长:薛宝军 徐秀琴
【县农业农村局】
柯 斌(2022.12— )
党委副书记、总经理:应 俊
包正浩(2022.03— )
党组副书记:胡子荣
县委党史研究室(地方志编纂室)
主 任:程观顺
中共三门县纪律检查十四届委员会
党委书记、局长:舒 军
县党代会常任制工作中心主任 章益
【县人民武装部】
县纪委县监委派驻第五纪检监察组
党组成员:王 韬 任传郎
【县文学艺术联合会】
主 任:王有浙
城乡建设与环境资源保护工作委员会
【县公安局】
党组书记、主席:林 腾
【中国邮政集团有限公司浙江省三门县分公司】
主 席:郑尚会
组 长:管守华
党委第一书记:陈 曦
【县传媒中心(三门县广播电视台)】
副主任:黎 媛
主 任:吴少华
党委书记、局长、督察长:朱立强
党委书记、主任(台长)、总编辑:陈重福
书 记:罗永柏( —2022.06)
副主席:胡子荣 王 韬 胡文明 曹佩红
【县委宣传部】
副组长:杨道威
【县水利局】
副总经理(主持工作):郭秀玲
党委书记、政委:林文华
社会建设工作委员会
党委副书记、政委:陈 希( —2022.03)
陈广飞(2022.09— )
党委副书记、部长:王胜利
【县科学技术协会】
叶 江( —2022.05)
兰爱伟
党组书记、局长:王都旺
部 长:林 锋
主 任:陈 莹
王天云(2022.03— )
三门县第十六届人民代表大会
【中国电信股份有限公司三门分公司】
常务副部长:杨 群( —2022.12)
党组书记、主席:韩一雷( —2022.12)
秘书长:任传郎
【县供销联社】
毛祖选(2022.05— )
副书记: 陈方康 蒋 刚
监察和司法委员会
党委书记:李世敏
【县文化和广电旅游体育局】
【县武警中队】
纪委常委:罗永柏( —2022.06)
县纪委县监委驻县公安局纪检监察组
常委会委员:王小兵 王友观 王忠强
党委书记、副总经理(主持工作):林咸城
王文军(2022.12— )
县创建办
主任委员:梅东晓
【县民政局】
指导员:罗 程
常务副主任:林 刚
党组书记、局长:戴 峥
理事会主任:赵勤丰( —2022.03)
组 长:吴善华( —2022.12)
陈广飞(2022.10— ) 陈方康
【常委会】
副主任委员:鲍东红 王爱民
党组书记、局长:缪世钿
王俊一 方 旭 卢 琴(女)
【县残疾人联合会】
县纪委县监委驻县人民法院纪检监察组
【中国移动通信集团浙江有限公司三门分公司】
李世敏(2022.03— )
卢卫波 叶国强 叶明伟
中队长:徐 鹏
蒋 刚 王 群 方心挺
党组书记、主任:蔡周钧
财政经济委员会
包美芬(女)吕信渊 祁 健
组 长:张建敏
【县教育局】
孙仲本 林 敏
总经理:柯甫朝
党组书记、理事长:毛祖心
【县委统战部】
主任委员:俞茂昊
党组副书记、副主任:俞茂昊
【县综合行政执法局】
【县临港产业城(现代农业园区发展服务中心)】
县纪委县监委驻县人民检察院纪检监察组
【县消防救援大队】
党委书记、局长:金有生
祁兴森 李定旺 杨道沈
纪委委员(以姓氏笔画为序):
部 长:陈军杰
党组副书记:俞茂昊
副主任委员:马加品
党委书记、局长(书记):王爱民( —2022.03)
组 长:赖宇涵
【县关心下一代工作委员会】
【中国联通通信集团浙江有限公司三门分公司】
常务副部长:杨道沈( —2022.12)
党委书记、政治教导员: 余志华
党工委副书记、主任:詹万军
王 群 方心挺 叶 翔 叶继将
吴伟明 陈巧云(女)陈必长
党组成员:梅东晓 吴章明 林 坚
社会建设委员会
牟永宝(2022.03— )
党委副书记、大队长:郑 辉
【县卫生健康局】
主 任:李其明
韩坚杰(2022.12— )
孙仲本 祁高游 吴其战 杨立君
总经理:顾 涛
陈思笋 陈祖林 陈晓宇
主任委员:梅义忠
朱先龙 林 毅
李忠恩( —2022.12) 肖海波
陈基谊 林日骄 罗丽雅(女)
民宗局
党委书记、局长:张一冰
【三门经济开发区管理委员会】
【县委巡察机构】
副 主 任:梅东晓 吴章明 林 坚
副主任委员:包从俭 陈 莹
【县司法局】
局 长:秦象宪
【县人民法院】
陈 攀 陈广飞(2022.10—)
郑 啸 郑永坚 赵永刚
党工委书记:戴庭曦
【红十字会】
巡察办
【三门县烟草专卖局(分公司)】
梅义忠 朱先龙
常委会专职委员:王勇豪 王国锋 陈方迪
党组书记:翟金源
党组书记、院长:程小国
主 任:王 群
会 长:王勇智
【县审计局】
赵勤丰 倪中勇 黄元荣
党工委副书记、主任:杨 益
党组书记、局长、经理:冯尚松
陈方康 陈加权 郑 舟
常委会委员:马加品 王国锋 王勇豪 王爱民
邵自成 陈云波
局 长:叶信峰( —2022.03)
党组书记、局长:陈小明
梅义先 梅表翔 章 翔
县委第一巡察组
党组书记、常务副会长:蔡亚娇
【县政法委】
叶才利 叶启坤 包长缨
陈巧云(2022.03— )
林 敏(女)林小娟(女)
组 长:丁可挺
罗永柏( —2022.06) 罗献林
【县沿海工业城发展服务中心】
【县气象局】
书 记:姜 华
【县人民检察院】
释宗振 颜 莹(女)潘 翀
朱娇蓉(2022.02—03)
常务副书记:王雪生
【县慈善总会】
党组成员、副局长(主持工作):
【县医疗保障局】
党工委书记、主任:梅 伟
洪欢东 蒋 刚 管守华 戴祥喜
县委第二巡察组
党组书记、检察长:汪志军
刘贤月 许尚春 杨天瑶 吴少华
党组书记、局长:陈钱明
会 长:叶未友
组长:林小娟
高 杰(2022.01—07)
党委委员、行长:张学定
【浦坝港镇】
党组书记、局长:高 杰(2022.07— )
郭华申(2022.12— )
党委副书记、镇长:翟会撑
党委书记:周衍平
纪委书记、监事长:章金水
乡镇(街道)
县属企事业单位
党委副书记、镇长:朱 铭
【三门核电有限公司】
人大主席:王友健( —2022.09)
党委书记、董事长:缪亚民
【中国邮政储蓄银行三门县支行】
人大主席:邵全红
黄 能(2022.09— )
党支部书记、行长:陈卓斌
党委副书记、总经理:吴元明
【海游街道】
【广播电视大学三门学院】
【蛇蟠乡】
党工委书记:丁志元( —2022.01)
【花桥镇】
书 记:蒋际军
陈华乾(2022.01— )
【中信银行股份有限公司台州三门支行】
党委书记:丁宏苗
【浙江浙能台州第二发电有限责任公司】
党委书记:林 平
院 长:何贤东
党委副书记、镇长:王 勋
行 长:叶 楠
党工委副书记、办事处主任:陈华乾( —2022.01)
党委副书记、乡长:林辉辉
党委书记、董事长:袁伟中
人大主席:胡华辉
党委副书记、总经理:吴 斌
王海松(2022.03— )
人大主席:徐玉萍
【三门中学】
人大工委主任:包长缨
【招商银行股份有限公司三门支行】
书记、校长:陈欢阳
【龙母山风电场】
行 长:李 芬( —2022.08)
场 长:费少峰
朱正献(2022.08— )
【海润街道】
【三门技师学院】
党工委书记:金 汇
党委书记、院长:谢卫民
【浙江泰隆商业银行三门支行】
党工委副书记、办事处主任:章海滨( —2022.03)
【浙江省盐业集团台州盐业有限三门分公司】
经 理:郑翔尹
行 长:郑米万
黎 郁(2022.03— )
【三门县第二高级中学】
人大工委主任:杨成央
党总支书记、校长:项先银
【台州市住房公积金管理中心三门分中心】
【宁波银行三门支行】
党组书记、副行长:郑红素
主 任:金崇田( —2022.12)
【沙柳街道】
【三门县人民医院医共体】
徐有高(2022.12— )
党工委书记:孙军庆( —2022.03)
院 长:陈 翔
【浙江稠州商业银行三门支行】
赖智刚(2022.03— )
党委书记:罗莹莹
党工委副书记、办事处主任:赖智刚( —2022.03)
【中国人民银行三门县支行】
行 长:李工平(2021.05— )
常务副院长:沈月洪
叶小龙(2022.03— )
党组书记、行长:叶 强
人大工委主任:梅式业
【浙商银行股份有限公司台州三门支行】
【三门县国有资产投资控股有限公司】
【中国工商银行股份有限公司三门支行】
行 长:奚启元( —2022.12)
党委书记、董事长、总经理:金 健
行 长:陈伟强( —2022.09)
【珠岙镇】
郑正洪(2022.09— )
【浙江三门银座村镇银行股份有限公司】
党委书记:方洋伟
【三门县资源和能源集团有限公司】
党委副书记、镇长: 卢永德
董事长、行长:张云明
党委书记、董事长:章 鑫
人大主席:陈欢鹏
监事长:韩旻峰
【中国农业银行三门县支行】
党委副书记、总经理:吴海卫
党委书记、行长:王萍茜
【亭旁镇】
【民泰银行台州三门支行】
【三门县环境有限公司】
【中国建设银行股份有限公司三门支行】
行 长:黄孝乾
党委书记:奚 捷
党委书记、董事长:叶以青
党委副书记、镇长:郭华申( —2022.12)
副行长(主持工作):陶国彪( —2022.12)
副董事长、总经理:陈祖林
王 峰(2022.12— )
白孝培(2022.12— )
【温州银行股份有限公司台州三门小微企业专营支行】
党委副书记、纪委书记、监事长:章冰洲
人大主席:郑国平
行 长:莫 剑
【中国银行股份有限公司三门县支行】
【三门县交通旅游集团有限公司】
党支部书记、行长: 吴 钢
【中国人寿保险股份有限公司三门县支公司】
【健跳镇】
党委书记、董事长、总经理:杨 松
党委书记:陈 松
经 理:邵红梅
党委副书记、镇长:邱永平
【中国农业发展银行三门县支行】
【中国人民财产保险公司三门支公司】
行 长:何 瞻 (2022.04— )
人大主席:林咸国
副总经理(主持工作):马景俊
【横渡镇】
【浙江三门农村商业银行股份有限公司】
党委书记、董事长:郑敏芝
党委书记:韩坚杰( —2022.12)
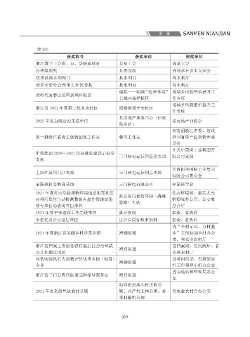
名 录 SANMEN NIANJIAN 【县委县政府信访局】 【县总工会】 人民团体协会 【县发展和改革局】 【三门县社会治理中心】 【县统计局】 【县投资促进中心】
续表5
获奖称号 获奖单位 授奖单位
浙江数字工会省、市、县联建项目 县总工会 省总工会
科研组织奖 县委党校 省科学社会主义学会
优秀县级水利部门 县水利局 省水利厅
全省水价综合改革工作优秀县 县水利局 省水利厅
健跳——蛇蟠“海岸仙境” 省城乡风貌整治提升工
新时代富春山居图县域样板区
县域风貌样板区 作专班
省城乡风貌整治提升工
浙江省 2022 年度第二批未来社区 海游街道平安社区
作专班
县房地产事务中心(白蚁
2022 年度白蚁防治先进单位 省房地产业协会
防治站)
共青团浙江省委、省政
第一批浙江省青工创新创效工作室 韩杰工作室 府国有资产监督管理委
员会
中共中国核工业集团有
中核集团 2020—2021 年标准化建设示范党
三门核电运行四值党支部 限公司党组
支部
共青团中国核工业集团
五四红旗团(总)支部 三门核电运行团总支部
有限公司委员会
全国核科普教育基地 三门核电有限公司 中国核学会
2021 年度打击危险废物环境违法犯罪和重 生态环境部、最高人民
县公安局食药环知(森林
点排污单位自动检测数据弄虚作假违法犯 检察院办公厅、公安部
警察)大队
罪专项行动表现突出单位 办公厅
2021 年度平安建设工作先进集体 县公安局 省委、省政府
全省优秀公安基层单位 县公安局行政审批科 省委、省政府
省“千村示范、万村整
2021 年度浙江省美丽乡村示范乡镇 海润街道 治”工作协调小组办公
室、省农业农村厅
浙江省档案工作服务农村基层社会治理试 省档案局、省民政厅、省
海润街道
点工作通过地区 农业农村厅
疫情防控执行力指数评价优秀乡镇(街道) 省委组织部、省疫情防
海润街道
名单 控工作领导小组办公室
省市场监督管理局办公
浙江省三门县海润街道品牌指导服务站 海润街道
室
海润街道涛头村正屿公
2021 年度省级星级农村公厕 厕、西严村上林公厕、孙 省农业农村厅办公室
家村隔坑公厕
-319-

