Page 361 - 《三门年鉴2023》
P. 361
县委第三巡察组
【县统计局】
【县监委】
【委办机构】
县环综委
【三门县社会治理中心】
党组副书记、副主任:章明皓(主持工作)
常务副主任:牟永宝
党组书记、局长:王立新( —2022.03)
办公室
主 任:罗永柏( —2022.06)
组 长: 何贤龙
党组书记、常务副主任:王友健(2022.09— )
人民团体协会
三门县第十六届人民政府
县政府工作部门和工作机构
主 任:黄元荣
陈广飞 (2022.10— 任县监委代主任)
县委第四巡察组
戴祥喜(2022.03— )
副 主 任:陈方康(2022.01— ) 蒋 刚
【县财政局】
【县委县政府信访局】
组 长:宋庆锋
【县人民政府金融工作中心】
提案审查委员会
局 长:陈方康( —2022.01)
【台州市生态环境局三门分局】
党组书记、局长:王立新(2022.03— )
主任:卢卫波
【县总工会】
党组书记、县长:陈 晨
监委委员:罗永柏( —2022.06)
党组书记、主任:陈卫国
【县发展和改革局】
中共三门县第十四届委员会
党组书记:吴 立( —2021.08)
党组书记、副主席:刘贤月
任文卫(2022.01— )
陈广飞(2022.10— )
党组成员、副县长:祁 晋(常务)
农业农村和资源环境委员会
何邦南 何亚丽 陈云波 陈方迪
党委书记、局长:黎绍齐( —2022.01)
县委工作机构
【县税务局】
钱希聪( —2022.03) 陈方康
党组成员、副县长:戴庭曦 徐世钊 朱立强
局 长:陈基谊( —2021.08)
【三门邮政管理局】
主 任:陈基谊
陈 莹 邵自成 邵威扬 邵雪娜
丁志元(2022.01— )
经济委员会
党委书记、局长:陈勇生
局长(书记) 蒋兆安(2022.06— )
【县委改革办】
【共青团三门县委】
陈 豪(2022.03— )
党组书记、局长:陈黎明
蒋 刚 孙仲本 祁高游 陈加权
林咸楚 林 斌 林 毅 郑士省
书 记:陈 曦
书 记:邵雪娜
常务副主任:柯 斌
主 任:王忠强
【县委组织部】
林文鹤(挂职,2022.03— )
俞高区 夏道敏 章爱敏 程观顺
副 书 记:陈 晨 姜 华
【县应急管理局】
【派驻纪检监察组】
王勇智(挂职) 梁华军
部 长:陈 强
【县人力资源和社会保障局】
教育科技卫生体育委员会
【县人民政府行政审批服务中心】
县委常委:林文华 祁 晋 林 锋 罗永柏
党委书记、局长:何贤浪
陈红琴 周俊祺 陈 希
县纪委县监委派驻第一纪检监察组
主 任:林日骄
党工委书记、副主任:包正浩( —2022.03)
【县妇女联合会】
党组书记、局长:陈洪波( —2022.03)
【县委机构编制委员会办公室】
常务副部长:朱先龙( —2022.02)
戴庭曦 徐世钊 陈军杰 陈 强
【委办机构】
省市直属在三门部门和企事业单位
党组书记、主席:朱娇蓉( —2002.03)
王振翔(挂职)
文化文史和学习委员会
组 长:李云飞(女)
常务副主任:陈巧云(女)( —2022.03)
章 益(2022.03— )
倪林锋(2022.12— )
主 任:张一冰( —2022.03)
办公室
【县经济和信息化局】
杨 诚(2022.03— )
党工委书记、常务副主任:朱娇蓉(2022.03— )
副组长:郑尚营 徐伟兵
主 任:吕信渊
县委直属机关工作委员会
主 任:林 毅
【县委办公室】
党委书记、局长:徐 伟
教科卫体和文化文史学习委员会
【县政府办公室】
【县工商业联合会】
县纪委县监委派驻第二纪检监察组
【三门县海关联络处】
【县住房和城乡建设局】
书 记:陈 强
代表与选举任免工作委员会
主 任:屈统夫
【县委党校】
党组书记、主任:赖尚会
党组书记、常务副主席(常务副会长):汤传飞
主 任:林彩法
主任:林奥京
组 长:范成刚
党委书记、局长:王臣连
【县退役军人事务局】
县公务员局
主 任:何邦南
副主任:蔡智勇 任旭东( —2022.03)
【县科技局】
县机关事务中心
主席(会长):叶继跃
校 长:陈 强
社会法制和港澳台侨委员会
副组长:方匡礼 赵宗其
局 长:朱先龙( —2022.02)
党组书记、局长:王文军
任亦将(2022.03— )
监察和司法工作委员会
党组书记、局长:沈显锋
【县交通局】
【三门海事处】
主 任:赵勤丰
倪林锋(2022.12— )
党组书记、主任:郑成川
县纪委县监委派驻第三纪检监察组
党委书记、常务副校长:杨 诚( —2022.03)
主 任:王爱民
台湾工作办公室
组 长:戴祥喜( —2022.03)
县党代会常任制工作中心
【县市场监督管理局】
任旭东(2022.03— )
【县社会科学联合会】
党委书记、局长:叶邦锋
处长:杨 鹏
委员工作委员会
财政经济工作委员会
主 任:屈统夫
【县商务局】
主 席:林圣会
党委书记、局 长:杨 群
主 任:章 益( —2022.03)
吴春琴(2022.05— )
政委:方皎洁
主任:卢 琴
主 任:马加品
副主任:沈道春
党组书记、局长:陈红琴( —2022.02)
政协三门县第九届委员会常委会
副组长:吴春琴( —2022.05)
【县自然资源和规划局】
专职常委:吴伟明 祁 健 郑永坚
柯 斌(2022.3— )
教育科技文化卫生工作委员会
县委县政府政策研究室
章海滨(2022.03— )
【县档案馆】
【县归国华侨联合会】
【国网浙江省电力有限公司三门县供电公司】
梅表翔 梅义先
县纪委县监委派驻第四纪检监察组
县委两新工委
党委书记、局长:陈 剑
主 任:章爱敏
主 任:祁国志
贸易促进会
军警 两院
组 长:杨立君
党委书记、副总经理:吴金木
主 席:孙仲锉
馆 长:梅表翔( —2022.03)
党组书记:郑尚会
书记:倪林锋( —2022.12)
农业与农村工作委员会
副主任:林 杰(2022.06— )
会长:余 科
党组副书记:胡子荣
【县农业农村局】
柯 斌(2022.12— )
党委副书记、总经理:应 俊
副组长:薛宝军 徐秀琴
包正浩(2022.03— )
县委党史研究室(地方志编纂室)
主 任:程观顺
中共三门县纪律检查十四届委员会
县党代会常任制工作中心主任 章益
党组成员:王 韬 任传郎
县纪委县监委派驻第五纪检监察组
【县文学艺术联合会】
党委书记、局长:舒 军
【县人民武装部】
城乡建设与环境资源保护工作委员会
主 任:王有浙
【县公安局】
【县传媒中心(三门县广播电视台)】
党组书记、主席:林 腾
【中国邮政集团有限公司浙江省三门县分公司】
党委第一书记:陈 曦
组 长:管守华
主 席:郑尚会
主 任:吴少华
副主任:黎 媛
党委书记、局长、督察长:朱立强
党委书记、主任(台长)、总编辑:陈重福
【县委宣传部】
副主席:胡子荣 王 韬 胡文明 曹佩红
书 记:罗永柏( —2022.06)
副总经理(主持工作):郭秀玲
【县水利局】
党委书记、政委:林文华
副组长:杨道威
社会建设工作委员会
党委副书记、政委:陈 希( —2022.03)
部 长:林 锋
党组书记、局长:王都旺
【县科学技术协会】
叶 江( —2022.05)
兰爱伟
陈广飞(2022.09— )
党委副书记、部长:王胜利
主 任:陈 莹
王天云(2022.03— )
三门县第十六届人民代表大会
秘书长:任传郎
常务副部长:杨 群( —2022.12)
党组书记、主席:韩一雷( —2022.12)
【县供销联社】
副书记: 陈方康 蒋 刚
毛祖选(2022.05— )
【中国电信股份有限公司三门分公司】
监察和司法委员会
县纪委县监委驻县公安局纪检监察组
【县文化和广电旅游体育局】
党委书记:李世敏
纪委常委:罗永柏( —2022.06)
常委会委员:王小兵 王友观 王忠强
王文军(2022.12— )
【县武警中队】
党委书记、副总经理(主持工作):林咸城
县创建办
主任委员:梅东晓
【县民政局】
常务副主任:林 刚
陈广飞(2022.10— ) 陈方康
组 长:吴善华( —2022.12)
指导员:罗 程
党组书记、局长:戴 峥
理事会主任:赵勤丰( —2022.03)
【常委会】
副主任委员:鲍东红 王爱民
党组书记、局长:缪世钿
王俊一 方 旭 卢 琴(女)
【中国移动通信集团浙江有限公司三门分公司】
县纪委县监委驻县人民法院纪检监察组
李世敏(2022.03— )
中队长:徐 鹏
蒋 刚 王 群 方心挺
【县残疾人联合会】
卢卫波 叶国强 叶明伟
党组书记、主任:蔡周钧
财政经济委员会
总经理:柯甫朝
【县委统战部】
孙仲本 林 敏
【县教育局】
组 长:张建敏
党组书记、理事长:毛祖心
包美芬(女)吕信渊 祁 健
主任委员:俞茂昊
党组副书记、副主任:俞茂昊
【县综合行政执法局】
部 长:陈军杰
【县消防救援大队】
纪委委员(以姓氏笔画为序):
县纪委县监委驻县人民检察院纪检监察组
祁兴森 李定旺 杨道沈
党委书记、局长:金有生
【县临港产业城(现代农业园区发展服务中心)】
党组副书记:俞茂昊
副主任委员:马加品
党委书记、局长(书记):王爱民( —2022.03)
常务副部长:杨道沈( —2022.12)
党工委副书记、主任:詹万军
党委书记、政治教导员: 余志华
【县关心下一代工作委员会】
【中国联通通信集团浙江有限公司三门分公司】
吴伟明 陈巧云(女)陈必长
王 群 方心挺 叶 翔 叶继将
组 长:赖宇涵
社会建设委员会
党组成员:梅东晓 吴章明 林 坚
牟永宝(2022.03— )
韩坚杰(2022.12— )
主 任:李其明
陈思笋 陈祖林 陈晓宇
【县卫生健康局】
总经理:顾 涛
党委副书记、大队长:郑 辉
孙仲本 祁高游 吴其战 杨立君
朱先龙 林 毅
主任委员:梅义忠
李忠恩( —2022.12) 肖海波
陈基谊 林日骄 罗丽雅(女)
民宗局
【县委巡察机构】
党委书记、局长:张一冰
【三门经济开发区管理委员会】
副主任委员:包从俭 陈 莹
副 主 任:梅东晓 吴章明 林 坚
【县司法局】
【县人民法院】
党工委书记:戴庭曦
郑 啸 郑永坚 赵永刚
陈 攀 陈广飞(2022.10—)
【红十字会】
【三门县烟草专卖局(分公司)】
巡察办
局 长:秦象宪
梅义忠 朱先龙
常委会专职委员:王勇豪 王国锋 陈方迪
党组书记:翟金源
【县审计局】
党组书记、院长:程小国
党组书记、局长、经理:冯尚松
主 任:王 群
会 长:王勇智
党工委副书记、主任:杨 益
赵勤丰 倪中勇 黄元荣
陈方康 陈加权 郑 舟
常委会委员:马加品 王国锋 王勇豪 王爱民
邵自成 陈云波
局 长:叶信峰( —2022.03)
党组书记、常务副会长:蔡亚娇
梅义先 梅表翔 章 翔
党组书记、局长:陈小明
县委第一巡察组
【县政法委】
叶才利 叶启坤 包长缨
陈巧云(2022.03— )
林 敏(女)林小娟(女)
【县气象局】
罗永柏( —2022.06) 罗献林
书 记:姜 华
【县人民检察院】
释宗振 颜 莹(女)潘 翀
组 长:丁可挺
【县沿海工业城发展服务中心】
朱娇蓉(2022.02—03)
党组成员、副局长(主持工作):
【县慈善总会】
县委第二巡察组
常务副书记:王雪生
洪欢东 蒋 刚 管守华 戴祥喜
党工委书记、主任:梅 伟
党组书记、检察长:汪志军
【县医疗保障局】
刘贤月 许尚春 杨天瑶 吴少华
高 杰(2022.01—07)
党组书记、局长:陈钱明
组长:林小娟
会 长:叶未友
党组书记、局长:高 杰(2022.07— )
郭华申(2022.12— )
【浦坝港镇】
党委委员、行长:张学定
党委副书记、镇长:翟会撑
纪委书记、监事长:章金水
党委书记:周衍平
乡镇(街道)
县属企事业单位
【三门核电有限公司】
人大主席:王友健( —2022.09)
党委副书记、镇长:朱 铭
党委书记、董事长:缪亚民
黄 能(2022.09— )
【中国邮政储蓄银行三门县支行】
人大主席:邵全红
党支部书记、行长:陈卓斌
党委副书记、总经理:吴元明
【海游街道】
【广播电视大学三门学院】
党工委书记:丁志元( —2022.01)
【花桥镇】
【蛇蟠乡】
书 记:蒋际军
党委书记:丁宏苗
【中信银行股份有限公司台州三门支行】
【浙江浙能台州第二发电有限责任公司】
党委书记:林 平
陈华乾(2022.01— )
院 长:何贤东
行 长:叶 楠
党工委副书记、办事处主任:陈华乾( —2022.01)
党委书记、董事长:袁伟中
党委副书记、镇长:王 勋
党委副书记、乡长:林辉辉
王海松(2022.03— )
党委副书记、总经理:吴 斌
人大主席:徐玉萍
人大主席:胡华辉
【三门中学】
人大工委主任:包长缨
【招商银行股份有限公司三门支行】
书记、校长:陈欢阳
【龙母山风电场】
行 长:李 芬( —2022.08)
朱正献(2022.08— )
【海润街道】
场 长:费少峰
【三门技师学院】
党工委书记:金 汇
党委书记、院长:谢卫民
【浙江泰隆商业银行三门支行】
党工委副书记、办事处主任:章海滨( —2022.03)
【浙江省盐业集团台州盐业有限三门分公司】
行 长:郑米万
黎 郁(2022.03— )
经 理:郑翔尹
【三门县第二高级中学】
人大工委主任:杨成央
党总支书记、校长:项先银
【台州市住房公积金管理中心三门分中心】
【宁波银行三门支行】
党组书记、副行长:郑红素
【沙柳街道】
主 任:金崇田( —2022.12)
【三门县人民医院医共体】
党工委书记:孙军庆( —2022.03)
徐有高(2022.12— )
院 长:陈 翔
赖智刚(2022.03— )
【浙江稠州商业银行三门支行】
党委书记:罗莹莹
行 长:李工平(2021.05— )
党工委副书记、办事处主任:赖智刚( —2022.03)
【中国人民银行三门县支行】
常务副院长:沈月洪
党组书记、行长:叶 强
叶小龙(2022.03— )
人大工委主任:梅式业
【浙商银行股份有限公司台州三门支行】
【三门县国有资产投资控股有限公司】
【中国工商银行股份有限公司三门支行】
行 长:奚启元( —2022.12)
党委书记、董事长、总经理:金 健
行 长:陈伟强( —2022.09)
【珠岙镇】
郑正洪(2022.09— )
【浙江三门银座村镇银行股份有限公司】
党委书记:方洋伟
【三门县资源和能源集团有限公司】
董事长、行长:张云明
党委副书记、镇长: 卢永德
党委书记、董事长:章 鑫
人大主席:陈欢鹏
监事长:韩旻峰
【中国农业银行三门县支行】
党委副书记、总经理:吴海卫
党委书记、行长:王萍茜
【亭旁镇】
【民泰银行台州三门支行】
【三门县环境有限公司】
【中国建设银行股份有限公司三门支行】
党委书记:奚 捷
行 长:黄孝乾
党委书记、董事长:叶以青
党委副书记、镇长:郭华申( —2022.12)
副行长(主持工作):陶国彪( —2022.12)
副董事长、总经理:陈祖林
王 峰(2022.12— )
白孝培(2022.12— )
【温州银行股份有限公司台州三门小微企业专营支行】
党委副书记、纪委书记、监事长:章冰洲
行 长:莫 剑
人大主席:郑国平
【中国银行股份有限公司三门县支行】
【三门县交通旅游集团有限公司】
党支部书记、行长: 吴 钢
【健跳镇】
【中国人寿保险股份有限公司三门县支公司】
党委书记、董事长、总经理:杨 松
经 理:邵红梅
党委书记:陈 松
【中国农业发展银行三门县支行】
党委副书记、镇长:邱永平
【中国人民财产保险公司三门支公司】
行 长:何 瞻 (2022.04— )
人大主席:林咸国
副总经理(主持工作):马景俊
【浙江三门农村商业银行股份有限公司】
【横渡镇】
党委书记、董事长:郑敏芝
党委书记:韩坚杰( —2022.12)
SANMEN NIANJIAN 2023三门年鉴 【县投资促进中心】
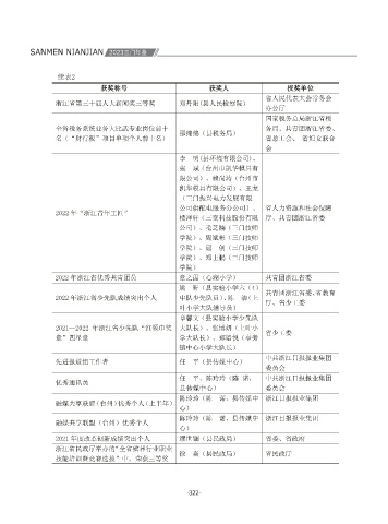
续表2
获奖称号 获奖人 授奖单位
省人民代表大会常务会
浙江省第三十届人大新闻奖三等奖 郑丹阳(县人民检察院)
办公厅
国家税务总局浙江省税
全省税务系统业务大比武专业岗位前十 务局、共青团浙江省委、
邵绵绵(县税务局)
名(“财行税”项目单项个人前十名) 省总工会、 省妇女联合
会
李 明(县环境有限公司)、
张 斌(台州市凯华模具有
限公司)、赖尚涛(台州市
凯华模具有限公司)、王龙
(三门振兴电力发展有限
公司供配电服务分公司)、 省人力资源和社会保障
2022 年“浙江青年工匠”
楼泽轩(三变科技股份有限 厅、共青团浙江省委
公司)、毛芝楠(三门技师
学院)、周斌彬(三门技师
学院)、屈 创(三门技师
学院)、郑士鹏(三门技师
学院)
2022 年浙江省优秀共青团员 章之霞(心湖小学) 共青团浙江省委
姚 昕(县实验小学六(4)
共青团浙江省委、省教育
2022 年浙江省少先队成绩突出个人 中队少先队员)、陈 洁(上
厅、省少工委
叶小学大队辅导员)
章馨文(县实验小学少先队
2021—2022 年浙江省少先队“红领巾奖 大队长)、张博妍(上叶小
省少工委
章”四星章 学大队长)、郑语悦(亭旁
镇中心小学大队长)
中共浙江日报报业集团
先进报道组工作者 任 平(县传媒中心)
委员会
任 平、陈玲玲(陈 诺, 中共浙江日报报业集团
优秀通讯员
县传媒中心) 委员会
陈玲玲(陈 诺,县传媒中 浙江日报报业集团
融媒共享联盟(台州)优秀个人(上半年)
心)
陈玲玲(陈 诺,县传媒中 浙江日报报业集团
融媒共享联盟(台州)优秀个人
心)
2021 年度改革创新成绩突出个人 缪世钿(县民政局) 省委、省政府
浙江省民政厅举办的“全省殡葬行业职业
徐 焱(县民政局) 省民政厅
技能培训暨竞赛选拔”中,荣获三等奖
-322-

