Page 479 - 《嘉兴市志》(上)
P. 479
第 七 篇 市 区
有 68个 自 然 村 。乡 政 府 驻 南 庄 浜 ,在 乡 境 中 心 ,
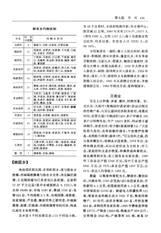
新 农 乡 行 政 区 划
距 市 城 22公 里 。1990年 末 有 2779户 、10577人
(男 性 5380人 、女 性 5197 人 ) , 除 1名 苗 族 女 性
村 民
村 名 所 辖 自 然 村
小 组 数
公 民 外 ,均 系 汉 族 。 有 农 业 人 口 10531人 ,占
马 桥 村 8 屠 家 门 、马 桥 、石 家 浜 、竹 管 泾 港
99.56% 。
高 家 浜 、朱 管 浜 、吴 家 埭 、日 井 港 、白 蛇
朝 阳 村 15 乡 驻 地 原 有 一 道 院 ,建 立 人 民 公 社 时 ,取 其
浜 、王 家 汇 、河 泥 浜
谐 音 ,称 桃 园 。唐 宋 至 清 末 ,属 复 礼 乡 。辛 亥 革 命
丁 家 浜 、马 家 浜 、白 云 桥 、平 家 港 、南 洋
南 洋 村 17 口 、凤 凰 桥 、发 龙 桥 、徐 家 埭 、横 港 、南 洋
至 解 放 前 ,为 复 礼 乡 、葭 溪 乡 。解 放 后 建 政 时 ,东
桥 、曹 家 簖
部 为 大 律 乡 ,西 部 为 斜 桥 乡 。 1956年 大 律 乡 并
吴 家 浜 、野 猫 浜 、虎 啸 浜 、别 儿 浜 、乌 旗
吴 家 浜 村 12
浜 、张 家 桥 、周 家 村 、塔 门 头 、倪 家 桥 入 新 农 乡 ,斜 桥 、洛 西 两 乡 并 入 洛 东 乡 。1958年
新 农 、洛 东 、八 字 、高 照 四 乡 与 新 塍 镇 合 并 ,建 立
钱 家 湾 、大 脚 桥 、俞 家 浜 、陈 家 埭 、杨 家
钱 家 湾 村 14
浜 、仲 昌 桥 、朱 家 汇 、大 律 港
新 塍 人 民 公 社 。 1961年 从 新 塍 公 社 析 出 ,单 独
横 港 、园 田 里 、谢 河 浜 、角 落 浜 、菱 浜 、窑 建 桃 园 公 社 。 1984年 政 社 分 设 ,复 称 桃 园 乡 。
杨 家 浜 村 11
头 浜 、石 洋 浜 、油 船 汇 、直 港 、杨 家 浜
大 虹 村 、九 曲 里 、太 平 桥 、姚 家 浜 、丁 家
埭 、李 家 浜 、钮 家 埭 、馒 头 树 下 、钱 家 桥 工 农 业
来 龙 桥 村 19
港 、东 油 车 、谢 家 埭 、大 道 场 、车 汇 廊 、曹
历 史 上 以 种 桑 、养 蚕 、缫 丝 、织 绸 为 著 。 宋 、
家 兜 、横 埭 、仓 基
元 以 后 ,大 张 圩 (现 桃 园 村 龚 家 埭 )是 远 近 闻 名
对 头 浜 、丁 家 桥 、五 百 圩 、水 果 浜 、麒 麟
对 头 浜 村 16
桥 、油 车 桥 、思 家 桥
的 丝 绸 产 地 ,与 吴 江 盛 泽 经 济 联 系 密 切 。清 嘉 庆
天 里 村 10 老 食 堂 、天 理 桥 、鲇 鱼 坝 、周 家 坝 年 间 ,仅 第 九 保 (今 桃 园 村 )400多 户 中 就 有 290
沙 家 浜 、张 家 浜 、戚 家 浜 、妙 智 港 、徐 河 多 户 以 织 绸 为 业 ,年 产 18400多 匹 ,均 运 销 于 盛
沙 家 浜 村 24 浜 、万 兴 港 、北 长 浜 、徐 王 庙 、小 圩 里 、太
堂 庙 、园 家 浜 泽 绸 庄 。清 道 光 时 ,郑 子 霞 《新 溪 掉 歌 》云 : “ 大 张
机 即 九 张 机 ,花 样 新 翻 作 嫁 衣 ,半 夜 橹 声 惊 雁
蒋 家 浜 、叶 家 浜 、徐 家 洋 、牛 溪 洋 、吴 家
蒋 家 浜 村 10
门 、姚 安 浜 起 ,卖 绸 船 自 舜 湖 (盛 泽 )归 。”可 见 丝 织 之 盛 。抗
日 战 争 爆 发 后 ,丝 绸 业 日 趋 衰 落 。1978年 后 ,发
王 家 木 桥 、九 里 汇 (镇 )、庞 家 浜 、钱 家
九 里 村 18 浜 、何 家 浜 、日 晖 桥 、大 古 浜 、魏 家 湾 、朱
挥 丝 绸 业 传 统 ,兴 办 以 纺 织 业 为 主 的 乡 、村 工
家 桥 、陆 家 浜
业 ,家 庭 纺 织 业 逐 步 恢 复 ,种 桑 养 蚕 和 畜 牧 业 、
渔 村 1 钱 家 浜 、北 场 、南 场
渔 业 都 得 到 开 发 ,农 工 副 各 业 全 面 发 展 。 1990
年 工 农 业 总 产 值 5748万 元 ,其 中 工 业 总 产 值
【桃 园 乡 】
4541万 元 ,占 79%;农 业 总 产 值 1207万 元 ,占
地 处 郊 区 西 北 部 ,东 邻 虹 阳 乡 ,南 与 新 农 乡 21%,农 民 人 均 净 收 入 1369元 。
接 壤 ,西 南 隔 新 塍 塘 与 洛 东 乡 交 界 ,西 北 隔 烂 溪 农 业 以 粮 食 和 畜 牧 为 主 。解 放 后 ,整 治 农
塘 ,正 北 隔 斜 港 与 江 苏 省 吴 江 县 相 望 。 总 面 积 田 ,兴 修 水 利 ,1500亩 荒 地 (田 )改 造 成 良 田 ,开
17.87平 方 公 里 (其 中 水 域 面 积 占 9.13% ),有 挖 新 河 4.5公 里 ,拓 宽 疏 浚 河 道 5.3公 里 ,建 成
水 田 16468 亩 ,旱 地 1563 亩 ,桑 园 1056 亩 ,鱼 旱 涝 保 收 田 15765亩 。 新 建 电 力 排 灌 机 埠 151
塘 824亩 。平 均 高 程 3.5米 。有 桃 园 港 、南 胜 港 、 座 ,装 备 农 业 机 械 总 动 力 7021千 瓦 ,粮 食 持 续
张 家 埭 港 、芦 鱼 港 、解 放 河 等 主 要 河 道 ,外 接 新 增 产 。 80年 代 ,改 造 老 桑 园 340亩 ,开 挖 鱼 塘
塍 塘 、斜 港 、烂 溪 塘 ,内 联 纵 横 密 布 的 河 浜 ,构 成 824亩 ,多 种 经 营 全 面 发 展 。1990年 耕 地 复 种 指
江 南 水 乡 自 然 环 境 。 数 237%,产 粮 食 13893吨 ,粮 地 亩 产 859公 斤 ,
全 乡 设 9个 村 民 委 员 会 ,113个 村 民 小 组 , 交 售 粮 食 3943吨 ;产 油 菜 籽 461吨 ,蚕 茧 59

