Page 481 - 《嘉兴市志》(上)
P. 481
第 七 篇 市 区
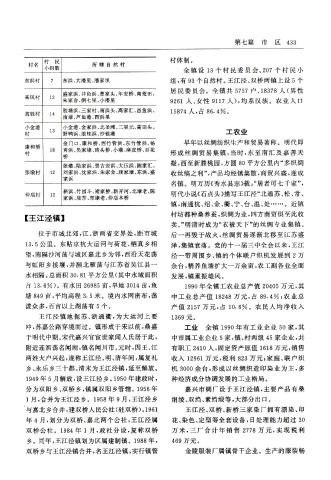
村 民 村 体 制 。
村 名 所 辖 自 然 村
小 组 数 全 镇 设 13个 村 民 委 员 会 、207个 村 民 小
东 浜 村 7 东 浜 、大 溇 里 、潘 家 坝 组 ,有 93个 自 然 村 。王 江 泾 、双 桥 两 镇 上 设 5个
居 民 委 员 会 。 全 镇 共 5757户 、18378人 (男 性
盛 家 浜 、井 鱼 浜 、曹 家 头 、年 安 桥 、南 荒 田 、
来 凤 村 12
朱 家 舍 、倒 七 里 、小 溇 里 9261人 、女 性 9117人 ),均 系 汉 族 。 农 业 人 口
胜 塘 浜 、三 家 村 、南 浜 头 、高 家 汇 、昌 鱼 浜 、 15874人 ,占86.4%。
高 胜 村 14
南 埭 、芦 鱼 港 、西 浜 里
小 金 港 小 金 港 、金 家 浜 、北 圣 滩 、三 里 元 、高 田 头 、
13
野 鸭 浜 、浪 柱 浜 、沙 银 港 工 农 业
金 门 口 、康 和 桥 、西 竹 管 浜 、东 竹 管 浜 、杨 早 年 以 丝 绸 纺 织 生 产 和 贸 易 著 称 。 明 代 即
康 和 桥
18 秀 浜 、吴 家 埭 、砖 头 桥 、小 港 、麻 皮 桥 、百 花
村 形 成 丝 绸 贸 易 集 镇 ,当 时 ,东 至 南 汇 及 嘉 善 天
桥
凝 ,西 至 新 塍 桃 园 ,方 圆 80平 方 公 里 内 “多 织 绸
张 墩 、陆 家 浜 、思 古 安 浜 、大 压 浜 、陈 家 汇 、
张 墩 村 12 刘 家 浜 、沈 家 浜 、朱 家 舍 、顾 家 埭 、东 浜 、盛 收 丝 縞 之 利 ”,产 品 均 经 镇 集 散 ,商 贸 兴 盛 ,遂 成
家 浜
名 镇 。 明 万 历 《秀 水 县 志 》载 :“居 者 可 七 千 家 ”,
新 浜 、竹 园 斗 、褚 家 桥 、新 开 河 、北 埭 老 、陈
仲 店 村 12 明 代 小 说 《石 点 头 》描 写 王 江 泾 “北 通 苏 、松 、常 、
家 浜 、庙 东 、东 埭 老 、仲 店 木 桥
镇 ,南 通 杭 、绍 、金 、衢 、宁 、台 、温 、处 … … 。 近 镇
村 坊 都 种 桑 养 蚕 ,织 绸 为 业 ,四 方 商 贾 俱 至 此 收
【王 江 泾 镇 】
卖 。”明 清 时 成 为 “衣 被 天 下 ”的 丝 绸 专 业 集 镇 。
位 于 市 城 北 郊 ,江 、浙 两 省 交 界 处 ,距 市 城 后 一 再 毁 于 战 火 ,丝 绸 贸 易 逐 渐 北 移 至 江 苏 盛
13.5公 里 。 东 贴 京 杭 大 运 河 与 荷 花 、栖 真 乡 相 泽 ,集 镇 衰 落 。 党 的 十 一 届 三 中 全 会 以 来 ,王 江
望 ,南 隔 沙 河 荡 与 城 区 嘉 北 乡 为 邻 ,西 沿 天 花 荡 泾 一 带 周 围 乡 、镇 的 个 体 联 户 织 机 发 展 到 2 万
与 虹 阳 乡 接 壤 ,并 濒 北 雁 荡 与 江 苏 省 吴 江 县 一 余 台 ,精 养 鱼 塘 扩 大 一 万 余 亩 ,农 工 副 各 业 全 面
水 相 隔 。总 面 积 30.81平 方 公 里 (其 中 水 域 面 积 发 展 ,镇 重 振 雄 风 。
占 13.6%)。 有 水 田 26985亩 ,旱 地 3014亩 ,鱼 1990年 全 镇 工 农 业 总 产 值 20405万 元 ,其
塘 849亩 ,平 均 高 程 3.5米 。 境 内 水 网 密 布 ,荡 中 工 业 总 产 值 18248万 元 ,占 89.4% ;农 业 总
漾 众 多 ,百 亩 以 上 湖 荡 有 5个 。 产 值 2157万 元 ,占 10.6% 。 农 民 人 均 净 收 入
王 江 泾 镇 地 扼 苏 、浙 通 衢 ,为 大 运 河 上 要 1369元 。
冲 ,苏 嘉 公 路 穿 境 而 过 。 镇 形 成 于 宋 以 前 ,鼎 盛 工 业 全 镇 1990年 有 工 业 企 业 50家 ,其
于 明 代 中 期 。宋 代 嘉 兴 官 宦 世 家 闻 人 氏 居 于 此 , 中 市 属 工 业 企 业 5家 ,镇 、村 两 级 45家 企 业 ,共
附 近 连 泗 荡 名 闻 湖 ,镇 名 闻 川 市 。元 时 ,因 王 、江 有 职 工 2410人 ,固 定 资 产 原 值 1618万 元 ,销 售
两 姓 大 户 兴 起 ,遂 称 王 江 泾 。明 、清 年 间 ,属 复 礼 收 入 12961万 元 ,税 利 823万 元 ;家 庭 、联 户 织
乡 、永 乐 乡 三 十 都 。清 末 为 王 江 泾 镇 ,延 至 解 放 。 机 3000余 台 ,形 成 以 丝 绸 织 造 印 染 业 为 主 ,多
1949年 5月 解 放 ,设 王 江 泾 乡 。1950年 建 政 时 , 种 经 济 成 分 协 调 发 展 的 工 业 格 局 。
分 为 双 阳 乡 、双 桥 乡 ,镇 属 双 阳 乡 管 辖 。1956年 嘉 兴 市 绸 厂 设 于 王 江 泾 镇 ,主 要 产 品 有 桑
1月 ,合 并 为 王 江 泾 乡 。 1958年 9月 ,王 江 泾 乡 绢 绫 、双 绉 、素 绉 锻 等 ,大 部 分 出 口 。
与 嘉 北 乡 合 并 ,建 双 桥 人 民 公 社 (驻 双 桥 ) 。 1 9 6 1 王 江 泾 、双 桥 、新 桥 三 家 染 厂 拥 有 漂 染 、印
年 4月 ,划 分 为 双 桥 、嘉 北 两 个 公 社 ,王 江 泾 属 花 、染 色 、定 型 等 全 套 设 备 ,日 处 理 能 力 超 过 30
双 桥 公 社 。 1984年 1月 ,政 社 分 设 ,复 称 双 桥 万 米 ,三 厂 合 计 年 销 售 2778万 元 ,实 现 税 利
乡 。 同 年 ,王 江 泾 镇 划 为 区 属 建 制 镇 。 1988年 , 469万 元 。
双 桥 乡 与 王 江 泾 镇 合 并 ,名 王 江 泾 镇 ,实 行 镇 管 金 陵 服 装 厂 属 镇 骨 干 企 业 。 生 产 的 服 装 畅

