Page 484 - 《嘉兴市志》(上)
P. 484
第 七 篇 市 区
年 末 总 户 数 7043户 ,总 人 口 23596人 (其 中 男
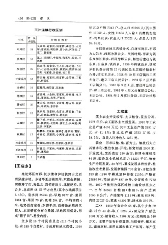
王 江 泾 镇 行 政 区 划
性 11962人 、女 性 11634 人 ) , 除 1 名 彝 族 女 性
村 民 外 ,均 系 汉 族 ,农 业 人 口 23521人 ,占 总 人 口 的
村 名 所 辖 自 然 村
小 组 数
99.68%。
吴 家 浜 、陆 家 浜 、钮 家 桥 、蒋 湾 里 、大 兴
东 风 村 18 桥 、庙 家 浜 、鸭 奶 桥 、西 小 浜 、河 泥 浜 、丁 乡 以 驻 在 地 王 店 镇 命 名 。自 唐 至 清 末 ,东 部
家 门 、黄 家 溇
为 大 彭 乡 ,西 部 为 嘉 会 乡 。 民 国 时 期 ,东 部 为 镇
池 上 、洪 四 村 、李 家 湾 、陶 家 坝 、长 浜 、日
洪 四 村 13 东 乡 和 长 秦 乡 ,西 部 为 卿 云 乡 。解 放 后 建 政 为 镇
晖 桥
东 乡 、长 秦 乡 、镇 西 乡 。 1956年 将 镇 西 乡 、镇 东
陈 家 村 、高 家 舍 、主 人 浜 、味 达 港 、上 圩
双 桥 村 25 村 、石 安 坝 、阮 家 浜 、姚 家 浜 、陈 家 桥 、陆 乡 和 长 秦 乡 的 第 15代 表 区 及 王 店 镇 所 辖 农 村
安 坝 、毛 家 港 、计 家 桥 、石 口 里
合 并 ,建 立 王 店 乡 。1958年 10月 王 店 镇 和 王 店
桥 头 港 、高 家 浜 、保 富 桥 、金 带 浜 、丁 家
丁 家 浜 村 13
浜 、野 猫 汇 乡 合 并 ,建 立 王 店 人 民 公 社 。 1959年 7月 又 将
王 店 镇 分 出 。 1960年 3月 王 店 、建 设 两 公 社 合
金 桥 村 16 蓝 荷 湾 、南 阳 荡 、莫 家 埭
并 ,称 王 店 公 社 。1961年 4月 又 分 置 建 设 公 社 、
南 范 滩 、小 金 桥 、李 家 坝 、杨 柳 港 、池 斗
范 滩 村 18 王 店 公 社 。 1984年 2月 政 社 分 设 ,王 店 公 社 称
里 、高 家 浜 、兆 里 、严 家 浜
王 店 乡 。
腾 云 桥 、寺 前 村 、龙 抢 珠 、陈 古 浜 、石 家
腾 云 村 25
浜 、申 家 浜 、东 洋 浜
沈 家 兜 、张 家 桥 、前 富 庄 、蒋 西 巷 、干 家 工 农 业
新 桥 村 12
浜 、肖 家 荡 、新 桥 头 、荷 花 浜
该 乡 农 业 开 发 较 早 ,尤 以 粮 食 、蚕 茧 为 著 。
楼 下 桥 、环 桥 头 、天 花 坝 、沈 家 浜 、古 塘
古 塘 村 27 泾 、杨 家 浜 、北 街 郎 、荡 汇 上 、长 条 港 、陶 1978年 后 ,农 工 副 各 业 全 面 发 展 。 1990年 工 农
三 浜 、李 家 浜 业 总 产 值 6404万 元 ,其 中 工 业 总 产 值 2651万
郎 嘉 桥 、北 城 浜 、荡 滩 老 、徐 家 浜 、南 厍 、
元 ,占 41.3%; 农 业 总 产 值 3753万 元 ,占
西 雁 村 17 中 城 浜 、双 漾 湾 、小 天 圩 、龚 家 湾 、油 车
浜 58.7%。 农 民 人 均 净 收 入 1251元 。
杜 家 浜 村 10 倭 墩 浜 、顾 店 桥 、杜 家 浜 、张 家 桥 农 业 历 来 以 粮 、桑 、畜 为 主 。 解 放 后 大 力
后 富 庄 、许 家 浜 、马 庵 桥 、陶 家 浜 、后 新 兴 修 水 利 ,整 治 农 田 ,开 挖 、拓 宽 河 道 2500米 ,
王 江 泾 村 12
桥 、塞 基 浜
开 发 荒 地 、废 浜 造 田 350余 亩 ,新 建 电 灌 机 埠
渔 业 村 1 王 家 溇
64座 ,装 备 农 业 机 械 总 动 力 13227千 瓦 ,粮 食
生 产 持 续 发 展 。80年 代 ,重 视 发 展 多 种 经 营 ,整
【王 店 乡 】
治 改 造 老 桑 园 ,发 展 新 桑 园 700余 亩 ,开 挖 鱼 塘
地 处 郊 区 南 部 ,长 水 塘 和 沪 杭 铁 路 由 北 而 283亩 ,1990年 耕 地 复 种 指 数 215% ,产 粮 食
南 穿 越 乡 境 。 乡 境 环 王 店 镇 四 周 ,东 连 余 新 镇 , 25880吨 ,粮 地 亩 产 887公 斤 ,交 售 粮 食 7772
南 靠 海 宁 市 、海 盐 县 ,西 邻 建 设 乡 ,北 接 蚂 桥 、洪 吨 。 1990年 被 列 为 郊 区 吨 粮 田 建 设 示 范 乡 之
合 乡 。总 面 积 46.59平 方 公 里 (其 中 水 域 面 积 占 一 ,当 年 23651亩 粮 田 (水 田 ),亩 产 达 到
7.4%)。有 水 田 25954亩 ,旱 地 8477亩 ,桑 园 1060.8公 斤 。 产 油 菜 籽 1116吨 ,蚕 茧 869吨 ,
7384亩 ,果 园 73亩 ,鱼 塘 294亩 。 平 均 高 程 4 肉 猪 22027头 ,家 禽 45302羽 ,淡 水 鱼 256吨 。
米 ,地 势 西 高 东 低 ,东 部 平 坦 ,西 部 微 地 貌 起 伏 工 业 1990年 有 企 业 65家 ,其 中 乡 办 22
较 大 ,水 田 错 落 分 布 在 桑 园 、旱 地 四 周 低 处 ,形 家 ,村 办 43家 ,职 工 2285人 ,固 定 资 产 原 值
成 “箱 子 田 ”,易 受 内 涝 。 1001万 元 ,销 售 收 入 2304万 元 ,交 纳 税 金 140
全 乡 设 13个 村 民 委 员 会 ,212个 村 民 小 万 元 。 主 要 产 品 有 针 织 童 装 、马 铁 铸 件 、钢 木 家
组 ,有 188个 自 然 村 。乡 政 府 驻 地 王 店 镇 。1990 具 、建 筑 材 料 、家 用 电 器 和 化 工 产 品 等 。 年 产 值

