Page 670 - 《绍兴县志(1990-2013)第一册》
P. 670
(1990-2013)
SHAOXING XIANZHI
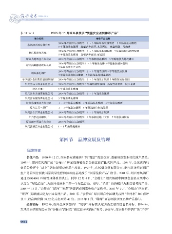
表 11-6-4 2005 年 11 月绍兴县黄酒“质量安全诚信推荐产品”
单位名称 推荐产品品种
2004 年冬酿大坛加饭酒 1 ~ 3 年陈年瓶装加饭酒 3 年陈瓶装花雕酒
东风绍兴酒有限公司
5 年陈瓶装花雕酒 新型营养黄酒:水香国色 聚堂精雕 稽山清
2004 年冬酿大坛加饭酒 1 ~ 3 年陈瓶装加饭酒 3 年陈瓶装特制加饭酒
浙江塔牌绍兴酒厂
5 年陈瓶装花雕酒 新型营养黄酒:丽春酒
绍兴大越酒业有限公司 2004 年冬酿大坛加饭酒 3 年陈瓶装花雕酒 5 年陈瓶装大越花雕王
2004 年冬酿大坛加饭酒 1 ~ 3 年瓶装花雕 3 年陈瓶装绍兴老酒
绍兴白塔酿酒有限公司
5 年陈瓶装绍兴老酒
2004 年冬酿大坛加饭酒 1 ~ 3 年瓶装饭酒 3 年年瓶装加饭酒
绍兴县礼酒厂
3 年陈瓶装特制花雕酒 5 年陈瓶装特制花雕酒
中国绍兴黄酒集团鉴湖酿酒厂 2004 年冬酿大坛加饭酒 1 ~ 3 年瓶装加饭酒 5 年陈瓶装加饭酒
绍兴县咸亨酒业有限公司 2004 年冬酿大坛加饭酒 5 年陈瓶装加饭酒 新型营养黄酒 咸亨老酒
绍兴县酒厂 5 年陈瓶装花雕酒
绍兴县东方酿酒有限公司 2004 年冬酿大坛加饭酒 1 ~ 3 年瓶装花雕酒
绍兴县管墅酿酒有限公司 5 年陈瓶装花雕酒
绍兴永和酒业有限公司 1 ~ 3 年瓶装花雕酒 3 年陈瓶装花雕酒 5 年瓶装花雕酒
绍兴县第三酒厂 1 ~ 3 年瓶装加饭酒 5 年陈瓶装特制花雕酒
绍兴县东江酒业有限公司 2004 年冬酿大坛加饭酒 1 ~ 3 年瓶装加饭酒
绍兴县越贡酿酒厂 2004 年冬酿大坛加饭酒 3 年陈瓶装越王贡酒 5 年瓶装加饭酒
绍兴越王酒业有限公司 2004 年冬酿大坛加饭酒
绍兴县越景酒业有限公司 l ~ 3 年瓶装花雕酒
第四节 品牌发展及管理
品牌创建
名优产品 1990 年 12 月,绍兴县东浦酿酒厂的“越宫”牌加饭酒、善酿酒获农业部优质产品奖。
1993 年,绍兴东风酒厂的“会稽山”牌加饭酒被命名为浙江省首批名牌产品。1994 年,全国黄酒行
业质量检评中“咸亨”牌加饭酒获优质产品奖。1997 年,东风绍兴酒有限公司、浙江塔牌绍兴酒厂
生产的黄酒分别被国家质量监督检验检疫总局授予“国家免检产品”称号。2001 年,绍兴东风酒厂
通过 ISO14001 环境管理体系的认证。同年 12 月 8 日,“会稽山”绍兴酒被中国绿色食品发展中心
认定为“绿色食品”,为绍兴黄酒业中第一个绿色食品。是年,“塔牌”黄酒被评为浙江省名牌产品。
“
“
2005 年 12 月,会稽山”“塔牌”“鉴湖”牌黄酒获国家免检产品称号。2007 年 9 月,会稽山”绍兴酒、
“塔牌”黄酒被认定为中国名牌产品。2011 年,“会稽山”绍兴酒在中国酒类品牌“华樽杯”200 强评
议中,以品牌价值 38.32 亿元名列第 47 位。2013 年 1 月,“塔牌”丽春酒获浙江名牌产品称号。
品牌商标 1992 年,绍兴县咸亨酿酒厂“咸亨”商标被认定为浙江省首届著名商标。1994 年,
东风绍兴酒有限公司的“会稽山”商标获“浙江省著名商标”称号。1995 年,绍兴县塔牌酒厂的“塔牌”
0612

