Page 115 - 《三门县志1989-2013》
P. 115
第二编 自 然
雷暴
年均雷暴日数 40 天,历年平均初雷 3 月 5 日,最早出现在 2002 年 1 月 16 日。平均终雷 10 月 10 日,
最晚 1992 年 12 月 27 日。雷暴活动多集中于 3 月~ 9 月,雷暴日数占全年 96%,其中 7 月~ 8 月占全年
50%;1975 年和 2010 年 7 月为历年雷暴最多月份,月记录的雷暴日数达 19 天。雷暴活动常伴短时暴雨、
大风现象。雷击灾害除造成人员伤亡和引发火灾外,对电力、信息网络及弱电设施安全等构成威胁。
冰雹
1989 年~ 2013 年,县国家气象观测站记录出现冰雹 8 次,出现在 3 月~ 7 月。降雹时伴有雷暴,多
数出现大风。降雹持续时间较短,一般 5 ~ 10 分钟不等。其中 1989 年 8 月 16 日下午 13:10 横渡镇小横
渡村,下有色冰雹,大如 2 分硬币,小如绿豆,持续三、四分钟。
寒潮
多见于冬春季节,为北方冷空气强烈袭境。寒潮过境前常有一段持续升温或骤暖天气,随之出现凛
冽的偏北大风,降温剧烈,大雪冰冻接踵而来。故民间有“一日赤膊,三日头冻缩”之谚。境内 1968 年~ 2013
年,共发生 53 次寒潮过程,年均 1.15 次,最多年 4 次(1969 年和 2010 年)。出现时段为 11 月至翌年 4 月,
以 12 月和 1 月最多,占 47%机率。历年来,一月之中发生两次寒潮的情况,仅在 1979 年 11 月、1996 年 3 月、
2008 年 12 月出现过。未出现寒潮的年份占近 4 成。寒潮袭境时间最早出现在 1979 年 11 月 6 日,最迟
为 2010 年 4 月 14 日。统计寒潮过程的平均降温幅度,24 小时和 48 小时分别达到 9.0℃、11.5℃;其中,
最大降温值出现在 1988 年 3 月 16 日,48 小时降温 15.7℃。
大雪
以平地积雪深度 4 厘米以上为大雪,境内 20 世纪 70 年代出现 4 次,80 年代 5 次,90 年代未见出现,
21 世纪 3 次,分别为 2003 年 1 月 7 日雪深 6 厘米,2010 年 12 月 16 日雪深 13 厘米,2013 年 1 月 5 日雪
深 5 厘米。其中,1986 年~ 2002 年连续 17 年没有下过大雪。雪灾压折果木竹树,阻碍交通,造成作物
冻害等。
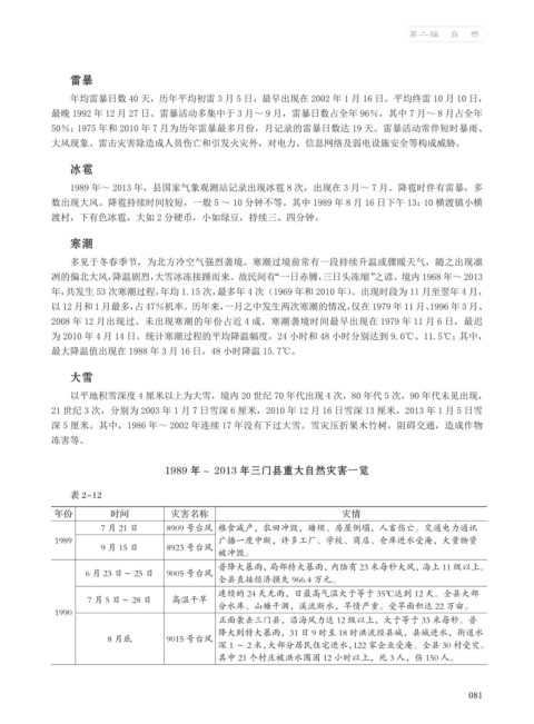
1989 年~ 2013 年三门县重大自然灾害一览
表 2-12
年份 时间 灾害名称 灾情
7 月 21 日 8909 号台风 粮食减产,农田冲毁,塘坝、房屋倒塌,人畜伤亡。交通电力通讯
1989 广播一度中断,许多工厂、学校、商店、仓库进水受淹,大量物资
9 月 15 日 8923 号台风
被冲毁。
普降大暴雨,局部特大暴雨,内陆有 23 米每秒大风,海上 11 级以上。
6 月 23 日~ 25 日 9005 号台风
全县直接经济损失 966.4 万元。
连续的 24 天无雨,日最高气温大于等于 35℃达到 12 天。全县大部
7 月 5 日~ 28 日 高温干旱
1990 分水库、山塘干涸,溪流断水,旱情严重。受旱面积达 22 万亩。
正面袭击三门县,沿海风力达 12 级以上,大于等于 33 米每秒。普
降大到特大暴雨,31 日 9 时至 18 时洪流经县城,县城进水,街道水
8 月底 9015 号台风
深 1 ~ 2 米,大部分居民住宅进水,122 家企业受淹。全县 30 村受灾。
其中 21 个村庄被洪水围困 12 小时以上,死 3 人,伤 150 人。
081

