Page 387 - 《三门县志1989-2013》
P. 387
第十三编 国土资源
规划实施
规划调整修编 三门县土地利用总体规划经省政府批准后,以规划为依据,对土地利用实施规划管理。
在非农建设用地审批时,严格执行土地用途转用规划许可制度;各业用地做到“指标控制、地块控制、年
度用地计划指标控制”的三控制,实行凭图审批建设用地制度;非农建设用地占用耕地必须“占一补一”,
达到耕地占补平衡。
进入 21 世纪后,由于工业经济快速发展,总体规划控制的建设用地占用耕地的指标远远不足。为此,
根据《中华人民共和国土地管理法》“对市、县(市、区)经济发展有重大影响的城镇建设项目,确实无
法在现行规划确定的建设用地范围内安排,在县(市、区)新一轮土地利用总体规划修编前期工作完成后,
可以申请土地利用总体规划局部调整”的法律条文规定,于 2000 年借全省统一部署的乡镇划区定界之机,
首次对各乡镇的具体规划地块进行了调整。2002 ~ 2006 年期间,陆续对海游、亭旁、六敖、珠岙等四个
镇的土地利用总体规划进行修编,分别将大湖塘区块的土地规划用途、滨海新城区块及西区区块的土地
规划用途、以及滨海新城位于六敖镇的 8000 亩土地规划用途予以调整,保障经济发展对用地需求。
2011 年 11 月,开展土地利用总体规划局部修改工作,截止 2013 年底,共上报批准 54 个规划修改落
实方案,涉及项目总面积 468.12 公顷,总修改面积 392.81 公顷,总项目个数 361 个。
规划落实方案报批 2011 年 11 月至 2013 年 12 月,共报批落实方案 35 个,涉及项目个数 324 个,
项目总面积 389.60 公顷,规划修改面积 339.31 公顷,使用预留新增建设用地指标 293.96 公顷,其中省
留指标 98.69 公顷,县级预留 195.27 公顷。使用预留基本农田指标 92.16 公顷,其中省留指标 1.20 公顷,
县级预留 90.96 公顷。
规划修改方案报批 2011 年 11 月至 2013 年 12 月,共报批修改方案 19 个,涉及项目个数 37 个,规
划修改面积 53.50 公顷,其中复垦区调整项目 22 个,规划修改面积 14.59 公顷;产业调整项目 8 个,规
划修改面积 33.70 公顷。
2013 年 6 月,根据发展的需要,修订三门县中心城区土地利用总体规划落实方案。共涉及 61 个建设
项目、5 个镇、62 个村。项目用地总面积 50.13 公顷,其中农用地 45.31 公顷(耕地 36.94),建设用地 3.40
公顷,未利用地 1.42 公顷。该规划落实方案调整规划面积 39.83 公顷,其中基本农田 5.61 公顷,一般
农田 14.82 公顷,其他用地 19.41 公顷。落实方案涉及公共管理和公共服务用地项目类型 16 个,住宅用
地项目类型 39 个,交通、运输用地项目类型 4 个,水域及水利设施用地项目类型 1 个,工矿仓储(污染
企业)用地项目类型 1 个。
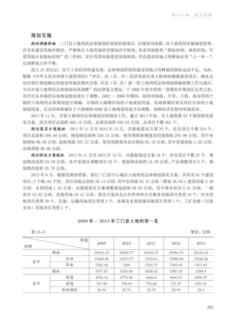
2009 年~ 2013 年三门县土地利用一览
表 13-3 单位:公顷
年份
2009 2010 2011 2012 2013
分项
耕地 20921.03 20943.77 20944.37 20956.79 21018.13
水田 13665.85 13674.77 13610.6 13586.84 13544.26
其中
旱地 7255.18 7269 7333.77 7369.95 7473.87
园地 5577.67 5535.89 5428.02 5387.43 5298.9
果园 4784.14 4774.46 4666.6 4640.57 4596.97
其中 茶园 767.49 735.69 735.68 721.27 676.33
其他园地 26.04 25.74 25.74 25.59 25.6
353

