Page 447 - 《三门县志1989-2013》
P. 447
第十五编 城乡建设
年,查处各类违法建设案件 32 起,强制拆除违法建筑面积 2.3 万平方米。2013 年,开展“三改一拆”行
动,共出动执法人员 2800 余人次,共拆除违章建筑 261 万平方米,实施“三改”215.95 万平方米,其中,
改造旧厂区 46.3 万平方米;旧住宅区 6245 户、83.45 万平方米;城中村 4301 户,86.2 万平方米。
户外广告管理
1998 年开始,对户外广告设置实行审批制度。2006 年,拆除破损和未批先设广告 1200 余平方米。
2007 年,清理乱张贴、乱涂写等非法小广告 200 余平方米。2009 年,编制《三门县城区户外广告设置专
项规划》,出台《三门县户外广告和招牌设置管理暂行规定》。尝试清除“牛皮癣”工作推向市场化运作模式,
力求达到标本兼治的目的。2010 年,公共小广告张贴栏从原来的 5 处扩展到 13 处,强制拆除影响市容的
户外广告、墙体广告、店面广告牌、墙体悬挂式灯箱广告、乱吊挂条幅广告。2013 年,整改存在安全隐
患的户外广告,拆除影响市容墙体广告、店面广告牌、落地灯箱。
数字城管
2007 年 12 月,进行城市管理数字化系统投入运行。县数字城管指挥中心承担热线投诉、举报电话
的受理和应急处置,以及各城市管理相关部门的联系、协调工作。2013 年,开通 96310 举报投诉电话,
全年立案案件 20366 起,其中,问题上报案件 18989 起,群众举报 1377 起;结案 19946 起,结案率为
97.94%;按期结案 17638 件,按期结案率为 86.6%。
第三节 环境卫生
管理机构
原为海游环境卫生管理站,1994 年,更名为海游环境卫生管理所,隶属于三门县城乡建设环境保护局,
为集体所有制事业单位,自收自支,编制 24 名。2005 年 8 月,更名为三门县环境卫生管理处,承担县城
建成区环卫作业。2013 年,在编正式职工 24 人,编外合同工 64 人,保洁员 347 人。办公地点设在玉城
路 5 号。主要负责县城主次街道、小街小巷、社区、公厕及流经城区三条河段的清扫保洁工作和乡镇(街
道)中转站的垃圾清运和无害化处理工作。
保洁设施
2009 年,新购置垃圾压缩车 2 辆,摆臂式垃圾车 2 辆,压缩机 1 台。2010 年,淘汰过期车辆,新添
置 2 辆垃圾运输车,3 辆摆臂车,轮式装载机 1 辆、吸粪车 1 辆,扫路车 1 辆。2013 年,有保洁专用作
业车辆 45 台。
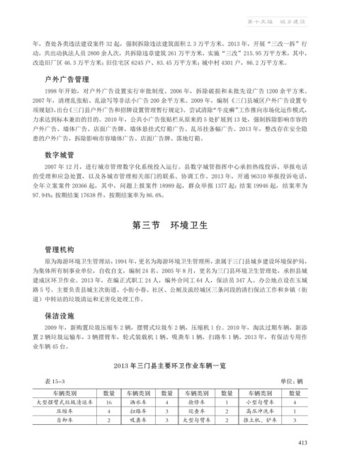
2013 年三门县主要环卫作业车辆一览
表 15-3 单位:辆
车辆类别 数量 车辆类别 数量 车辆类别 数量 车辆类别 数量
大型摆臂式垃圾清运车 16 洒水车 4 抢修车 1 小型勾臂车 4
压缩车 4 扫路车 3 巡查车 2 高压冲洗车 1
自卸车 2 吸粪车 3 大型勾臂车 2 推土机、铲车 3
413

