Page 481 - 《三门县志1989-2013》
P. 481
第十六编 能源利用
花桥变电所 位于花桥上宅村,占地面积 3000 平方米,1 号主变压器容量 3150 千伏·安,1993 年 1
月建成投运。变电所建成前属小水电自供区,以 10 千伏线路供电。县供电局接收花桥、小雄小水电供区后,
1
10 千伏三岩线延长到花桥变电所,作为 10 千伏电源线。2004 年 7 月, 号主变更换为 5000 千伏·安。同年,
变电所实现无人值班改造。
小雄变电所 位于小雄镇东面乌龟山脚,占地面积 5 亩,建筑面积 1336 平方米,最大供电距离 28 千米。
变压器容量 5000 千伏·安,1998 年 6 月 1 日投运,按农村小型化变电所无人值班设计。2007 年 11 月,
1 号变压器容量 10000 千伏·安,2009 年 1 月,2 号主变压器容量为 10000 千伏·安。
核电变电所 位于三门核电站南护堤西侧山嘴。主要解决核电施工用电,最高负荷 1.3 万千瓦,
2005 年 4 月 15 日投运。35 千伏线路由 110 千伏健跳变电所接入,变压器 2 台,容量 8000 千伏·安,变
电所按综合自动化无人值班设计,工程总投资 1250 万元。
七市变电所 位于健跳镇上七市村健跳港南岸开发区,距离 110 千伏健跳变电所 3 千米。占地面积
403 平方米,首期变压器容量 1 万千伏·安,采用计算机监控系统。健跳港南岸至岙口塘地区,是健跳临
港型工业园区的重要组成部分,占工业园区三分之二的面积,园区用电总容量达 2 万千瓦。2006 年 9 月
29 日投运。2009 年 12 月,2 号主变压器增至 1.6 万千伏·安。
新城变电所 位于大湖塘新区环湖东路。2005 年 6 月,省电力工业局作为农网建设与改造补充项目
批复,工程总投资 900 万元。占地面积 2.2 亩,所区建筑物占地面积 520 平方米。主变压器首期为 2 台 1
万千伏·安。2007 年 10 月,2 台变压器同时由 1 万千伏·安,增为 1.6 万千伏·安。
头岙变电站 位于头岙工业园区内,占地面积 800 平方米,1 号主变压器容量 1.6 万千伏·安,2010
年 9 月 1 日投入运行。
三磁变电所 三门电磁线厂(浦东电工电器有限公司)自备变电所,位于海游镇山陈村,主变压器
1250×2 台,总容量 2500 千伏·安。1995 年 5 月 1 日投运。
化肥厂变电所 位于县城北面龟山脚化肥厂内,主变压器 2 台,总容量 2 万千伏·安。电源由海游
变电所通过三化 3523 线输入。
10 千伏变电所
2000 年 12 月,建成猫狸岭隧道群变电所,设在岩下徐村,由三门县供电局供电,用户自行维护。共
装有变压器 12 台,容量 5740 千伏·安。2001 年 8 月,建设麻岙岭隧道三门县供电部分,变压器 2 台,
容量 800 千伏·安。
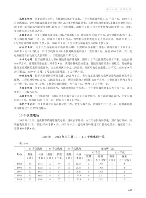
1989 年~ 2013 年三门县 10 ~ 110 千伏电网一览
表 16-6
10 千伏线路 35 千伏线路 35 千伏线路 变电所(站)
35 千伏 110 千伏
年份 数量 长度 数量 长度 数量 长度
数量 容量 数量 容量
(条) (千米)(条)(千米) (条) (千米)
(座)(万千伏安)(座) (万千伏安)
1989 30 831.1 6 57 2 76.81 6 1.92 1 2
1990 30 833.1 6 57 2 76.81 6 1.92 1 2
1991 32 865.1 6 57 2 76.81 6 1.92 1 2
1992 32 865.1 6 57 2 70.9 6 2.6 1 2
1993 32 898.1 6 77 2 70.9 8 2.92 1 2
447

