Page 673 - 《三门县志1989-2013》
P. 673
第二十二编 中国共产党
家农村党员干部现代远程教育播放点,与县电视台创办党建专栏《三门党建》。2006 年,农村党员干部远
程教育试点工作全面铺开,建成终端接收站点 436 个。2008 年,积极推进远教入户,全面推行远教电视
频道“户户通”和广播“村村响”工程,14 个乡镇建立相应平台,覆盖 36 万人口。设立县直播课堂,推
进农民远教博客创业。2011 年,开通农民专业性微博网站——“微农网”,创办党员“视频超市”。2013 年,
实现“远教广场”乡镇全覆盖。
制度建设 1989 年~ 1997 年,完善基层党支部“三会一课”制度。1998 年,开展创建“三好”党
支部活动。制定 1998 年~ 2000 年发展党员工作三年规划。1999 年,实行发展党员公示制度。2001 年 1
月,下发《关于加强非公有制企业党员组织关系管理和认真解决“隐性”党员问题的意见的通知》,实施
农村党员“分类归位”教育管理活动。2002 年,制定《三门县乡镇、部门党员电化教育目标管理考评细
则》。2003 年,实行党员谈话制度。2007 年,探索建立发展党员“两推荐一听证”和“三公示三预审”制度。
2010 年,建立农村发展党员人才库,入库人数 3580 人。制定下发《关于切实加强流入党员组织关系管理
工作的通知》《关于建立健全流动党员“双重管理、双向服务”工作机制的意见》,及时更新流动党员管
理台账。2011 年,对农村发展党员优秀人才库实行动态管理。2012 年,畅通党员进出口渠道。构建党员
志愿服务机制,建立外出流动党员党支部。在流入党员相对集中的亚达集团建立流入党员党支部,在工
业园区建立园区党组织,加强流入党员管理。2013 年,开展农村党员登记评鉴工作,480 个农村党组织
和 12602 名党员参加评鉴工作。处置各类不合格党员 144 人,其中,除名 31 人,暂缓登记限期改正 98 人,
取消预备党员资格 15 人。创新发展党员预审制度,制定《三门县发展党员预审工作规程(试行)》,确保
发展党员工作质量。
各级优秀党员评选
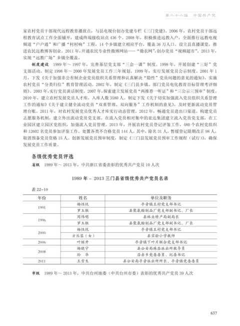
省级 1989 年~ 2013 年,中共浙江省委表彰的优秀共产党员 10 人次
1989 年~ 2013 三门县省级优秀共产党员名录
表 22-10
年份 姓名 单位及职务
杨性悦 亭旁镇王村党支部书记
1991
罗玉联 县聚氨酯制品厂党支部副书记、厂长
周伟明 县林业特产局副局长
1996
罗玉联 县聚氨酯制品厂党支部副书记、厂长
杨性悦 亭旁镇王村党支部书记
2000
方丛蓉(女) 县实验小学教师
2006 叶继开 亭旁镇下叶片联合党支部书记
杨晓宁 县公安局珠岙派出所教导员
2008
孙 华 沿赤乡党委委员、纪委书记
2011 王雪生 县公安局亭旁派出所所长、亭旁镇党委委员
市级 1989 年~ 2013 年,中共台州地委(中共台州市委)表彰的优秀共产党员 39 人次
637

