Page 315 - 《绍兴县志(1990-2013)第一册》
P. 315
第五编 城镇建设
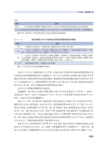
续表
类别 范围
四类 由三类地段向四周延伸,具体区域:东至县界,南至 104 国道南复线,西至湖安线,北至柯袍公路
五类 由四类地段向四周延伸到城区规划范围(具体区域为东至县界,南至规划杨绍线,西至湖安线,北至规划钱海线)
说明:在同一拆迁项目中,跨区域界线的拆迁房屋执行相同的安置补偿标准
表 5-3-10 绍兴县城区 2007 年度商业用房拆迁路段类别划分情况
类别 范围
一类 东升路(轻纺市场东区—西市场东侧),金柯桥大道(104 国道—轻纺大桥)
东官塘上岸(融光桥头—轻纺大桥),笛扬路(104 国道—鉴湖路口),万商路,港越路(笛扬路口—湖西
二类
路口),金柯桥大道(轻纺大桥—鉴湖路口),104 国道(火车站—洋桥头)
东官塘下岸(融光桥—柯岩大道),笛扬路(鉴湖路口—群贤路口),鉴湖路(湖西路—柯华路),金柯桥
三类 大道(鉴湖路—群贤路),云集路东至湖东路,湖东路(104 国道—云集路),湖西路(万商路—鉴湖路),明珠
路(鉴湖路—山阴路),山阴路(瑚西路—柯华路),老街(洋桥头—东官塘上岸)
四、五类 城区规划建成区界内,上述路段以外商业用房
说明:专业市场内商业用房地段类别标准另行制定
2010 年 3 月 20 日,县建设局出台《关于进一步完善 2010 年度绍兴县房屋拆迁政策的意见》,其
中房屋拆迁补偿基准价保持 2007 年标准水平。是月 31 日,县建设局、县物价局联合印发《关于明
确房屋拆迁临时安置补助费等发放标准的通知》,规定临时安置补助费城区成套住宅每月每平方米
10 元、非成套住宅为 7 元。搬家补助费每户按 1000 元计发,超 100 平方米面积,其超过部分面积按
每平方米 7 元计发。非住宅房屋拆迁补助等亦作相应之规定。
至 2013 年,房屋拆迁政策没有大的改变。
住房安置 1993 年前,在柯桥、鉴湖、漓渚、东浦、安昌等地安置拆迁户 700 余户。1994 年,
安置拆迁户 780 户。1997 年,安置拆迁户 314 户,并为 15 户住房困难户解决住房 600 平方米。
1998 ~ 2002 年无拆迁安置数据统计。
2003 年 1 月,第一批“城中村”改造安置房,包括兴越安置小区南区、西区,裕民安置小区西区,
笛扬安置小区中区,征用国有土地 29.14 公顷,支付征地补偿费 1685.39 万元,并于同年 6 月 30 日
进行公开拍卖,可回购安置房 36 万平方米。第二批“城中村”改造,包括笛扬安置小区西区、百舸安
置小区一期、二期,共征地 26.34 公顷。是年上半年,完成黄社溇、双渎、温渎等 3 个村建筑面积 10.2
万平方米丈量和评价工作。至年末,新建兴越东区等 10 个安置房组团,落实安置房 104.93 万平方
米。该年,通过土地拍卖回购及外购,落实城中村改造安置房建筑面积 134.6 万平方米,计划购房资
金 23.95 亿元。完成应付征地补偿费、回购房资金 4 亿元。
2004 年 8 月,经县政府批准,将管墅小区、福东花园、嘉里花园的 75 套剩余安置房,面积
8923.51 平方米向社会公开拍卖。12 月,鉴湖·柯岩旅游区内首个大型安置小区——梅市水镇一期
竣工并交付使用,工程建筑面积 22 万平方米,有 106 幢共 1700 余套房,分西泽、州九、梅墅 3 个小区,
0257

